專業叢書
(2026最新版本)美國報稅與海外財產揭露─美國信託、跨境資產傳承
第二章:美國稅務居民之報稅與財產規劃
案例
任先生在台灣台南及越南經營成衣製造及貿易,挾著成本低廉且品質頗佳的優勢,事業一日千里,營運觸角更延展至海外,銷售給美國大型量販業者,事業經營一帆風順。任先生因為生意上的關係,有相當多的機會造訪美國,在觀察了美國的人文及居住環境之後,對照到台灣及東南亞,他更加喜愛美國的大環境,之後更在望子成龍、望女成鳳的心態下,將分別為7歲及11歲的兒女送至美國念書。
任先生因為經營事業需要經常入境美國,在美國設立公司,聘請數十名員工,因此便申請取得美國綠卡成為永久居民。但是任先生卻忽略了他在取得綠卡後,在美國境外的租賃所得或經營公司的營利所得,可能都面臨了要在美國申報的稅務風險。持有綠卡就等同於美國稅務居民嗎?
專家解析
本例中任先生因從事國際貿易而必須經常入境美國,依照美國稅法的規定,即便未持有綠卡者也可能因為在美國居留天數超過 183 天而成為美國稅務居民,而負有在美國申報個人所得稅的義務。關於這一點,可以參考下列圖表(註),來判斷是否應申報美國個人所得稅:

註:相關數據資料來自 Publication 519 “U.S. Tax Guide for Aliens” 是美國國稅局針對外國人較常遇到的稅務議題所作的公報說明。本書中出現的 Publication(或 Pub.)皆是指美國國稅局的公報。
所以,依據上圖若符合以下兩種任一情況,即使身為外國人也會被美國國稅局視為是稅務上的居住者(Resident Alien),應依照美國的規定申報個人 2025 年度的所得稅。
情況一、在 2025 年度中任何一個時點曾是美國合法的永久居民(亦即持有綠卡),此即為永久居民測試(Permanent Resident Test,簡稱為 PRT);
情況二、雖然未持有綠卡,但在 2025 年在美國居留達到 183 天或以上;或雖然未持有綠卡,但在 2025 年居留超過 31 天,且 2023、2024、2025 三個年度分別依 1/6、1/3、1 加權計算的天數總計已達 183 天,此即為實質居留測試(Substantial Presence Test,簡稱為 SPT)。
就此實質居留測試來說,有兩個例外情況,提供讀者參考:
例外一:與他國有更緊密關係(Closer Connection)
依據情況二之條件,納稅人在 2025 年在美國居留天數未滿 183 天,大部分時間均居住在國外(原所在國)的情況下,仍有可能基於「實質居留測試(三年加權停留天數大於 183 天)」而被定義為美國稅務上的居住者(Resident Alien)。在此種情況下的納稅人若能證明其與另一個(或兩個)國家的關係比美國更緊密的話,納稅人仍可以主張被視為美國稅上的非居民。
例如:一位台灣籍母親(未持有綠卡)的生活及工作區域都是在台灣,只是因為 2023、2024、2025 三個年度經常去美國探視女兒,經加權天數超過 183 天而被視為美國稅務上的居住者,但 2025 年待在美國的時間不到 183 天。此位台灣籍母親即有機會主張其與台灣的關係更為緊密,而非美國所得稅務上的居住者,因此,並無申報及繳交非美國來源所得的義務。
值得注意的是美國對此「更緊密關係」的認定是採取實質認定的原則,要滿足與他國有更緊密關係的規定,除了要在其他居住國家有「稅務居所」還要有「緊密關係」的展現。所謂「稅務居所」在美國規定下主要是依據納稅人的工作區域而定,如納稅人的工作區域主要都位於台灣,那該納稅人的「稅務居所」就是台灣。「緊密關係」美國稅務局主要會依納稅人的永久居所、納稅人的家人居所、駕照發行地、銀行開戶地、更或者是納稅人在美國境內所填寫相關文件(例如:W-8BEN 表或是 W-9 表)上之國籍來判斷是否有實質的「緊密關係」,納稅人如欲申請與他國有更緊密關係需要填寫 8840 表(註),將上述相關資訊揭露於表中並連同 1040NR 表一同申報美國稅局。此部分申請必須參酌納稅人的實際個案情況(家人、資產所在、個人社會及經濟活動),若對個案適用有不確定性時,建議要諮詢專家意見。
註:申報 8840 表說明與外國的關係比與美國更緊密,沒有移民的意圖。不可以有任何申請綠卡的行動。不可以改變非移民身分。
例外二、租稅協定
依據情況一的條件,納稅人雖然大部分的時間均居住於國外(原所在國),因為持有綠卡,基於「永久居民測試」就必須被視為美國稅務上的居民,依規定要報繳美國所得稅,而在兩個國家(美國及原所在國)同時均被視為稅務居民。在此種情況下,若原所在國與美國訂有租稅協定,或許有可能依據租稅協定之中兩國關於「居民」的約定,被視為美國的非稅務居民,而為原所在國的稅務居民,但此申請需以納稅人在原所在國始終保有永久的住所且有很緊密的關係為前提,再經一定之程序,並非每個綠卡持有者均可適用。
例如:中國護照持有者若同時持有美國綠卡,因中國與美國訂有租稅協定,或許可依據租稅協定內容之約定經一定程序而成為美國的非稅務居民;但值得注意的是,若真的申請為美國的非稅務居民,等同主動揭示其與美國之關係較不緊密,與持有綠卡之目的與出發點為納稅人有很高的意圖在美國長久居住的大原則相背離,該持有綠卡者可能於入境美國海關時綠卡遭沒收,或因投資移民取得臨時綠卡要轉換成正式綠卡時遭拒絕,或未來想轉換為公民身分時被拒絕,不可不慎。
持有台灣護照者若同時持有美國綠卡,因台灣並未與美國簽訂租稅協定,此例外途徑當然不適用,台灣護照持有美國綠卡者就一定是美國之稅務居民,除非此持有台灣護照者根據中國法律被確定為中國稅務居民,且幾乎全部所得均來自中國,或可主張其同時為中國與美國稅務上的居民,擬參照上例適用中國與美國之租稅協定。惟另方面依據目前《台灣地區與大陸地區人民關係條例》第二十四條規定,台灣地區人民、法人、團體或其他機構有大陸地區來源所得者,應併同台灣地區來源所得課徵所得稅。但其在大陸地區已繳納之稅額,得自應納稅額中扣抵。故台籍持有綠卡又往來於中美台三地者,如欲利用此例外規定之適用,所得稅負之計算與繳納可預想是非常錯綜複雜的。
視為稅務居民的起始日
另外,Publication 519 對於視為稅務居民的起始點亦有補充說明。
情況一:2025 年符合 183 天測試,未取得綠卡。

情況二:2025 年符合 183 天測試,未取得綠卡,但 2025 年有短暫入境。

情況三:2025 和 2026 年皆符合 183 天測試,但未取得綠卡。


情況四:連續三年未住滿 122 天,第四年年中綠卡報到,居住未超過 122 天。

情況五:連續三年未住滿 122 天,第四年年中綠卡報到,當年居住超過 122 天。

情況六:2024 年符合 183 天測試,2025 年取得綠卡。

情況七:2024 年取得綠卡,但不符合居住測試。

綜合所得概念
另外在此補充說明,美國就個人的課稅申報方式與中國些許不同。
而美國課稅與台灣個人所得稅制類似,均採用「綜合所得」的概念,將應計入個人所有項目的全球所得,例如工資、薪金所得、利息、股息、財產租賃所得及轉讓所得等全數以一份申報書(1040 表(註))加總後,經扣除考量不同的年齡或申報條件等被允許適用的扣除額等,再依所得淨額所適用之稅率計算出其應該繳納的稅額,與中國有些許差異。中國原本是採用「分項所得」概念課稅,依所得類別分別繳納且適用不同的稅率,但依中國 2018 年 8 月 31 日最新修正個人所得稅法第 2 條規定,將工資、薪金所得、勞務報酬所得、稿酬所得、特許權使用費所得也納入綜合徵稅範圍,適用統一的超額累進稅率(3~45%)。而利息、股息、財產租賃所得、轉讓所得適用稅率為 20% 等,已自 2019 年 1 月 1 日起正式施行至今。對於經常入境美國或已申請取得綠卡者一定要特別注意,究竟是否符合美國對其稅務居民認定上的條件,被認定為稅務居民後開始課稅的時間點,以及課稅計算方式上的不同。最好尋求專業的會計師瞭解相關規定或代為申報其所得,以免因為對規定不熟悉或不瞭解而造成漏報所得或計算錯誤等,而必須額外繳納利息甚或罰款等情形。
註:本書將書中常提及,也是對美國納稅義務人最為重要的幾種表格(1040、3520、FinCEN 114、706、709)附在「附錄」當中,並節選較為重要的申報說明中譯,供讀者對照參考。
結語
各國稅制對「稅務居民」身分的認定、所得稅額的計算、所得應納入申報的期間、申報期限或稅額課徵方式上都有所差異,原則上若非美國公民或綠卡持有者,若經常來往於美國,且有一段時間需留在美國,則最好每年在美國居留天數均不超過(含)121 天,如此即不會符合實質居民測試。此外若為享有台灣健保福利而回台恢復戶籍者,自 2013 年 1 月 1 日起,只要在課稅年度內在台設有戶籍居住滿 31 天,或設有戶籍未滿 31 天但其生活及經濟重心在台灣境內者。
如參考下列原則綜合認定:
一、享有全民健康保險、勞工保險、國民年金保險或農民健康保險等社會福利。
二、配偶或未成年子女居住在中華民國境內。
三、在中華民國境內經營事業、執行業務、管理財產、受雇提供服務或擔任董事、監察人或經理人等。(註)
或在台境內無住所,而於課稅年度內在台境內居留合計滿 183 天以上者,將被認定為台灣稅務居民,所得稅申報為 5~40%,而非按 20% 扣繳,故移民前後為降低稅務方面的風險,最好先尋找專業的會計師諮詢,瞭解各方面的差異及風險盡早做適當的規劃,以避免因不熟悉相關規定而誤觸法令,無辜面臨罰則的問題。
註:來源出自財政部稅務入口網外僑稅務 FAQ。
任先生在台灣台南及越南經營成衣製造及貿易,挾著成本低廉且品質頗佳的優勢,事業一日千里,營運觸角更延展至海外,銷售給美國大型量販業者,事業經營一帆風順。任先生因為生意上的關係,有相當多的機會造訪美國,在觀察了美國的人文及居住環境之後,對照到台灣及東南亞,他更加喜愛美國的大環境,之後更在望子成龍、望女成鳳的心態下,將分別為7歲及11歲的兒女送至美國念書。
任先生因為經營事業需要經常入境美國,在美國設立公司,聘請數十名員工,因此便申請取得美國綠卡成為永久居民。但是任先生卻忽略了他在取得綠卡後,在美國境外的租賃所得或經營公司的營利所得,可能都面臨了要在美國申報的稅務風險。持有綠卡就等同於美國稅務居民嗎?
專家解析
本例中任先生因從事國際貿易而必須經常入境美國,依照美國稅法的規定,即便未持有綠卡者也可能因為在美國居留天數超過 183 天而成為美國稅務居民,而負有在美國申報個人所得稅的義務。關於這一點,可以參考下列圖表(註),來判斷是否應申報美國個人所得稅:

註:相關數據資料來自 Publication 519 “U.S. Tax Guide for Aliens” 是美國國稅局針對外國人較常遇到的稅務議題所作的公報說明。本書中出現的 Publication(或 Pub.)皆是指美國國稅局的公報。
所以,依據上圖若符合以下兩種任一情況,即使身為外國人也會被美國國稅局視為是稅務上的居住者(Resident Alien),應依照美國的規定申報個人 2025 年度的所得稅。
情況一、在 2025 年度中任何一個時點曾是美國合法的永久居民(亦即持有綠卡),此即為永久居民測試(Permanent Resident Test,簡稱為 PRT);
情況二、雖然未持有綠卡,但在 2025 年在美國居留達到 183 天或以上;或雖然未持有綠卡,但在 2025 年居留超過 31 天,且 2023、2024、2025 三個年度分別依 1/6、1/3、1 加權計算的天數總計已達 183 天,此即為實質居留測試(Substantial Presence Test,簡稱為 SPT)。
就此實質居留測試來說,有兩個例外情況,提供讀者參考:
例外一:與他國有更緊密關係(Closer Connection)
依據情況二之條件,納稅人在 2025 年在美國居留天數未滿 183 天,大部分時間均居住在國外(原所在國)的情況下,仍有可能基於「實質居留測試(三年加權停留天數大於 183 天)」而被定義為美國稅務上的居住者(Resident Alien)。在此種情況下的納稅人若能證明其與另一個(或兩個)國家的關係比美國更緊密的話,納稅人仍可以主張被視為美國稅上的非居民。
例如:一位台灣籍母親(未持有綠卡)的生活及工作區域都是在台灣,只是因為 2023、2024、2025 三個年度經常去美國探視女兒,經加權天數超過 183 天而被視為美國稅務上的居住者,但 2025 年待在美國的時間不到 183 天。此位台灣籍母親即有機會主張其與台灣的關係更為緊密,而非美國所得稅務上的居住者,因此,並無申報及繳交非美國來源所得的義務。
值得注意的是美國對此「更緊密關係」的認定是採取實質認定的原則,要滿足與他國有更緊密關係的規定,除了要在其他居住國家有「稅務居所」還要有「緊密關係」的展現。所謂「稅務居所」在美國規定下主要是依據納稅人的工作區域而定,如納稅人的工作區域主要都位於台灣,那該納稅人的「稅務居所」就是台灣。「緊密關係」美國稅務局主要會依納稅人的永久居所、納稅人的家人居所、駕照發行地、銀行開戶地、更或者是納稅人在美國境內所填寫相關文件(例如:W-8BEN 表或是 W-9 表)上之國籍來判斷是否有實質的「緊密關係」,納稅人如欲申請與他國有更緊密關係需要填寫 8840 表(註),將上述相關資訊揭露於表中並連同 1040NR 表一同申報美國稅局。此部分申請必須參酌納稅人的實際個案情況(家人、資產所在、個人社會及經濟活動),若對個案適用有不確定性時,建議要諮詢專家意見。
註:申報 8840 表說明與外國的關係比與美國更緊密,沒有移民的意圖。不可以有任何申請綠卡的行動。不可以改變非移民身分。
例外二、租稅協定
依據情況一的條件,納稅人雖然大部分的時間均居住於國外(原所在國),因為持有綠卡,基於「永久居民測試」就必須被視為美國稅務上的居民,依規定要報繳美國所得稅,而在兩個國家(美國及原所在國)同時均被視為稅務居民。在此種情況下,若原所在國與美國訂有租稅協定,或許有可能依據租稅協定之中兩國關於「居民」的約定,被視為美國的非稅務居民,而為原所在國的稅務居民,但此申請需以納稅人在原所在國始終保有永久的住所且有很緊密的關係為前提,再經一定之程序,並非每個綠卡持有者均可適用。
例如:中國護照持有者若同時持有美國綠卡,因中國與美國訂有租稅協定,或許可依據租稅協定內容之約定經一定程序而成為美國的非稅務居民;但值得注意的是,若真的申請為美國的非稅務居民,等同主動揭示其與美國之關係較不緊密,與持有綠卡之目的與出發點為納稅人有很高的意圖在美國長久居住的大原則相背離,該持有綠卡者可能於入境美國海關時綠卡遭沒收,或因投資移民取得臨時綠卡要轉換成正式綠卡時遭拒絕,或未來想轉換為公民身分時被拒絕,不可不慎。
持有台灣護照者若同時持有美國綠卡,因台灣並未與美國簽訂租稅協定,此例外途徑當然不適用,台灣護照持有美國綠卡者就一定是美國之稅務居民,除非此持有台灣護照者根據中國法律被確定為中國稅務居民,且幾乎全部所得均來自中國,或可主張其同時為中國與美國稅務上的居民,擬參照上例適用中國與美國之租稅協定。惟另方面依據目前《台灣地區與大陸地區人民關係條例》第二十四條規定,台灣地區人民、法人、團體或其他機構有大陸地區來源所得者,應併同台灣地區來源所得課徵所得稅。但其在大陸地區已繳納之稅額,得自應納稅額中扣抵。故台籍持有綠卡又往來於中美台三地者,如欲利用此例外規定之適用,所得稅負之計算與繳納可預想是非常錯綜複雜的。
視為稅務居民的起始日
另外,Publication 519 對於視為稅務居民的起始點亦有補充說明。
- 若同一年度同時符合 183 天測試及綠卡測試而成為稅務居民,則以當年度符合 183 天測試或綠卡測試的第一天開始即視為美國稅務居民。
- 若其符合 183 天測試及綠卡測試並非同一年度(亦即第一年是基於在美國居留天數符合 183 天測試,第二年才取得綠卡),則第一年是以入境美國的第一天開始視為美國稅務居民,就其入境後的所得課稅,而第二年基於符合綠卡測試,則無論是在該年度哪一天取得綠卡都是以當年度的 1 月 1 日開始即被視為稅務居民。
- 若其在取得綠卡的前一年度並非美國稅務居民(不符合 183 天測試),則以取得綠卡那一天開始成為美國稅務居民。假設連續兩個年度皆符合 183 天測試而成為美國稅務居民,則第一個年度是以入境美國的第一天視為稅務居民,而第二個年度則以當年度 1 月 1 日開始即被視為稅務居民。
情況一:2025 年符合 183 天測試,未取得綠卡。

情況二:2025 年符合 183 天測試,未取得綠卡,但 2025 年有短暫入境。

情況三:2025 和 2026 年皆符合 183 天測試,但未取得綠卡。


情況四:連續三年未住滿 122 天,第四年年中綠卡報到,居住未超過 122 天。

情況五:連續三年未住滿 122 天,第四年年中綠卡報到,當年居住超過 122 天。

情況六:2024 年符合 183 天測試,2025 年取得綠卡。

情況七:2024 年取得綠卡,但不符合居住測試。

綜合所得概念
另外在此補充說明,美國就個人的課稅申報方式與中國些許不同。
而美國課稅與台灣個人所得稅制類似,均採用「綜合所得」的概念,將應計入個人所有項目的全球所得,例如工資、薪金所得、利息、股息、財產租賃所得及轉讓所得等全數以一份申報書(1040 表(註))加總後,經扣除考量不同的年齡或申報條件等被允許適用的扣除額等,再依所得淨額所適用之稅率計算出其應該繳納的稅額,與中國有些許差異。中國原本是採用「分項所得」概念課稅,依所得類別分別繳納且適用不同的稅率,但依中國 2018 年 8 月 31 日最新修正個人所得稅法第 2 條規定,將工資、薪金所得、勞務報酬所得、稿酬所得、特許權使用費所得也納入綜合徵稅範圍,適用統一的超額累進稅率(3~45%)。而利息、股息、財產租賃所得、轉讓所得適用稅率為 20% 等,已自 2019 年 1 月 1 日起正式施行至今。對於經常入境美國或已申請取得綠卡者一定要特別注意,究竟是否符合美國對其稅務居民認定上的條件,被認定為稅務居民後開始課稅的時間點,以及課稅計算方式上的不同。最好尋求專業的會計師瞭解相關規定或代為申報其所得,以免因為對規定不熟悉或不瞭解而造成漏報所得或計算錯誤等,而必須額外繳納利息甚或罰款等情形。
註:本書將書中常提及,也是對美國納稅義務人最為重要的幾種表格(1040、3520、FinCEN 114、706、709)附在「附錄」當中,並節選較為重要的申報說明中譯,供讀者對照參考。
結語
各國稅制對「稅務居民」身分的認定、所得稅額的計算、所得應納入申報的期間、申報期限或稅額課徵方式上都有所差異,原則上若非美國公民或綠卡持有者,若經常來往於美國,且有一段時間需留在美國,則最好每年在美國居留天數均不超過(含)121 天,如此即不會符合實質居民測試。此外若為享有台灣健保福利而回台恢復戶籍者,自 2013 年 1 月 1 日起,只要在課稅年度內在台設有戶籍居住滿 31 天,或設有戶籍未滿 31 天但其生活及經濟重心在台灣境內者。
如參考下列原則綜合認定:
一、享有全民健康保險、勞工保險、國民年金保險或農民健康保險等社會福利。
二、配偶或未成年子女居住在中華民國境內。
三、在中華民國境內經營事業、執行業務、管理財產、受雇提供服務或擔任董事、監察人或經理人等。(註)
或在台境內無住所,而於課稅年度內在台境內居留合計滿 183 天以上者,將被認定為台灣稅務居民,所得稅申報為 5~40%,而非按 20% 扣繳,故移民前後為降低稅務方面的風險,最好先尋找專業的會計師諮詢,瞭解各方面的差異及風險盡早做適當的規劃,以避免因不熟悉相關規定而誤觸法令,無辜面臨罰則的問題。
註:來源出自財政部稅務入口網外僑稅務 FAQ。
案例
江先生一家共有四口人,他們在2025年9月1日因取得綠卡,舉家從台灣遷往美國。在2025年2月,江先生曾短暫以H1工作簽證到美國工作一個月,取得美國雇主的薪資6,000美元。在抵達美國之後,江先生立即展開新工作,取得薪資所得,而江太太在2025年並沒有薪資所得。但在江先生和江太太離開台灣前(2025年7月1日)賣掉台灣的房子,扣除成本後所得合計約10萬美元。此外他們的兩個小孩都未滿18歲。
江先生和江太太之前都不曾申報過美國所得稅,所以他們不知道如何準備資料?還有,在其他國家或地區的所得是否該包括在美國的所得稅之中?以及如何準備申報美國稅的相關
文件?
專家解析
從稅務的角度來探討本案例,我們首先應瞭解,如果當事人在一個稅務年度當中取得綠卡開始,就符合所謂的「綠卡測試」,在美國稅上便屬於美國稅務居民,受到美國稅的規範。
所以就本案例而言,江先生一定要申報 2025 年的美國所得稅。然而江先生並不是全年度都是美國稅務居民,因為 9 月以前他並不具美國居民身分(不符合居住測試),我們可以進一步以下面的圖表來說明他 2025 年度的情況:

根據案例,江先生屬於稅務上的雙重身分外國人(Dual-Status Alien)。所謂「雙重身分外國人」,就是當事人在某個稅務年度,同時具有居民外國人(Resident Alien)和非居民外國人(Non-Resident Alien)的身分,而這樣的情況通常發生在當事人登陸或離開美國那一年。針對當事人身為雙重身分的年度,他的美國所得稅申報可以有兩種方式:
一、選擇全年度都是「美國稅務居民」
若是單身者,不能選擇全年度皆被視為美國稅務居民,必須是夫婦聯合申報才能選擇全年度皆被視為美國稅務居民,但是如果夫妻選擇分開申報,就跟單身一樣不能選擇全年度皆被視為美國稅務居民。因此在本案例中,江氏夫婦可選擇被視為「全年度的居民(Full-year Resident)」,使他們全年度的全球所得成為課稅標的。在這樣的選擇下,江先生就必須將台灣的所得(包括賣房子的所得)以及美國的所得全部列入計算。若是江先生在台灣的所得有報稅,則可以申報扣抵。
二、以雙重身分來申報兩份報表
如果是夫妻要適用,一定要選擇分開申報才可。就是各自按照兩種身分來計算有綠卡之前和之後兩段期間應繳交的美國稅,至於 3~8 月在台灣的來源所得不必課美國稅。以本案來說,7 月賣房子的所得可以不必再申報美國稅。申報表格可分為兩部分:
根據以上規定,本案例的江先生夫妻雖然同時在 2025 年 9 月取得綠卡,如果選擇合併申報,一定要選擇為全年稅務居民並且申報全年所得。如果配偶有一方是稅務居民,而選擇跟配偶合併申報之下,就必須要申報全年所得。江先生夫婦雖然是 9 月才取得綠卡,但是已經滿足上述規定(有一方是稅務居民),因此合併申報下只能申報全年所得。
綠卡報到前的稅務規劃
明確知悉取得綠卡第一年度之報稅模式,即可於美國移民報到前就名下之財產進行必要之轉移與籌劃,主要有下列方向:
一、釐清全球各地財產項目、種類、性質及登記名義。
二、確定財產之市場價值(最好由美國 IRS 認可之評估機構出具鑒價報告)。
三、資產若進行財產轉移可能衍生所在地之稅額及轉移成本。
四、確定擬轉移財產之項目。
五、成立各種可能節稅之法人主體,或決定信託受託人。
六、進行境內外個人或法人銀行帳戶開立。
七、進行財產之轉移或所得之實現。
八、收集及整理各項轉移之憑證以供事後備查。
九、評估綠卡報到後報稅項目及稅額預估。
十、正式美國移民以綠卡身分入境美國報到。
十一、次年 4 月 15 日前申報 1040 表;4 月 15 日前(能自動延期至 10 月 15 日)前申報 FinCEN 114 表。
結語
簡單來說,針對抵達美國第一年的所得稅申報,當事人可先聚焦於「所得來源」與「重大支出」兩大重點。下頁所附的表單,對多數華人而言相當實用;無論是自行報稅,或委由專業人士協助申報,皆可透過此表單有效整理並彙集相關資料與文件。
附註:初次申報美國稅之應備文件




註:外國勞務免稅所得 2025 年度最高 130,000 美元。
註:請參見 IRS 出版之 TAX GUIDE 2023,Dependents 章節,網址:https://www.irs.gov/pub/irs-pdf/p17.pdf。另外,受扶養人之申報表格(8814 表及 8615 表)請參考附錄 二。
江先生一家共有四口人,他們在2025年9月1日因取得綠卡,舉家從台灣遷往美國。在2025年2月,江先生曾短暫以H1工作簽證到美國工作一個月,取得美國雇主的薪資6,000美元。在抵達美國之後,江先生立即展開新工作,取得薪資所得,而江太太在2025年並沒有薪資所得。但在江先生和江太太離開台灣前(2025年7月1日)賣掉台灣的房子,扣除成本後所得合計約10萬美元。此外他們的兩個小孩都未滿18歲。
江先生和江太太之前都不曾申報過美國所得稅,所以他們不知道如何準備資料?還有,在其他國家或地區的所得是否該包括在美國的所得稅之中?以及如何準備申報美國稅的相關
文件?
專家解析
從稅務的角度來探討本案例,我們首先應瞭解,如果當事人在一個稅務年度當中取得綠卡開始,就符合所謂的「綠卡測試」,在美國稅上便屬於美國稅務居民,受到美國稅的規範。
所以就本案例而言,江先生一定要申報 2025 年的美國所得稅。然而江先生並不是全年度都是美國稅務居民,因為 9 月以前他並不具美國居民身分(不符合居住測試),我們可以進一步以下面的圖表來說明他 2025 年度的情況:

根據案例,江先生屬於稅務上的雙重身分外國人(Dual-Status Alien)。所謂「雙重身分外國人」,就是當事人在某個稅務年度,同時具有居民外國人(Resident Alien)和非居民外國人(Non-Resident Alien)的身分,而這樣的情況通常發生在當事人登陸或離開美國那一年。針對當事人身為雙重身分的年度,他的美國所得稅申報可以有兩種方式:
一、選擇全年度都是「美國稅務居民」
若是單身者,不能選擇全年度皆被視為美國稅務居民,必須是夫婦聯合申報才能選擇全年度皆被視為美國稅務居民,但是如果夫妻選擇分開申報,就跟單身一樣不能選擇全年度皆被視為美國稅務居民。因此在本案例中,江氏夫婦可選擇被視為「全年度的居民(Full-year Resident)」,使他們全年度的全球所得成為課稅標的。在這樣的選擇下,江先生就必須將台灣的所得(包括賣房子的所得)以及美國的所得全部列入計算。若是江先生在台灣的所得有報稅,則可以申報扣抵。
二、以雙重身分來申報兩份報表
如果是夫妻要適用,一定要選擇分開申報才可。就是各自按照兩種身分來計算有綠卡之前和之後兩段期間應繳交的美國稅,至於 3~8 月在台灣的來源所得不必課美國稅。以本案來說,7 月賣房子的所得可以不必再申報美國稅。申報表格可分為兩部分:
□ 2 月的美國薪水 6,000 美元要以非居民外國人身分填寫 1040NR 表;
□ 再以居民身分計算 1040 表。申報時將 1040NR 表附在 1040 表。(因 2 月的薪水是美國來源所得,屬有效關聯收入(Effectively Connected Income),在 1040 表 2 月薪資要加入 9 月以後薪資計算,可參見 Publication 519 當中對雙重身分的說明。)此種申報方式因不是全年為稅務居民,所以無法適用 15,000 美元的標準扣除額(2025年),只能適用列舉扣除方式,申報 9 月以後實際發生的可扣除費用,相關可列舉的項目請參考本文附件。
對於本案例的江先生夫婦雖然同時在 2025 年 9 月取得綠卡,如果選擇合併申報,一定要申報全年所得這點,很多人無法理解。根據國稅局的規定,以「雙重身分外國人」申報,必須符合以下的限制:
對於本案例的江先生夫婦雖然同時在 2025 年 9 月取得綠卡,如果選擇合併申報,一定要申報全年所得這點,很多人無法理解。根據國稅局的規定,以「雙重身分外國人」申報,必須符合以下的限制:
□ 不可以使用標準扣除額;但如滿足列舉的條件,可以使用列舉。
□ 申報的納稅人之配偶和被撫養人的免稅額不得用來抵扣非美國稅務居民期間的應稅收入。
□ 不可以以「戶長」的身分申報
□ 夫妻一定要分開申報
□ 稅率的不同
根據以上規定,本案例的江先生夫妻雖然同時在 2025 年 9 月取得綠卡,如果選擇合併申報,一定要選擇為全年稅務居民並且申報全年所得。如果配偶有一方是稅務居民,而選擇跟配偶合併申報之下,就必須要申報全年所得。江先生夫婦雖然是 9 月才取得綠卡,但是已經滿足上述規定(有一方是稅務居民),因此合併申報下只能申報全年所得。
綠卡報到前的稅務規劃
明確知悉取得綠卡第一年度之報稅模式,即可於美國移民報到前就名下之財產進行必要之轉移與籌劃,主要有下列方向:
一、釐清全球各地財產項目、種類、性質及登記名義。
二、確定財產之市場價值(最好由美國 IRS 認可之評估機構出具鑒價報告)。
三、資產若進行財產轉移可能衍生所在地之稅額及轉移成本。
四、確定擬轉移財產之項目。
五、成立各種可能節稅之法人主體,或決定信託受託人。
六、進行境內外個人或法人銀行帳戶開立。
七、進行財產之轉移或所得之實現。
八、收集及整理各項轉移之憑證以供事後備查。
九、評估綠卡報到後報稅項目及稅額預估。
十、正式美國移民以綠卡身分入境美國報到。
十一、次年 4 月 15 日前申報 1040 表;4 月 15 日前(能自動延期至 10 月 15 日)前申報 FinCEN 114 表。
結語
簡單來說,針對抵達美國第一年的所得稅申報,當事人可先聚焦於「所得來源」與「重大支出」兩大重點。下頁所附的表單,對多數華人而言相當實用;無論是自行報稅,或委由專業人士協助申報,皆可透過此表單有效整理並彙集相關資料與文件。
附註:初次申報美國稅之應備文件




註:外國勞務免稅所得 2025 年度最高 130,000 美元。
六、稅務申報與財產揭露應注意事項
- 考慮夫妻分開或合併申報。
- 考慮子女單獨或列為扶養申報(19 歲以下或 24 歲以下全職學生可為受扶養人。若年度所得低於 4,700 美元(註),不論年齡原則上均可列為受扶養人)。
- 確認美國地區以外所得申報與納稅現況。
- 確認境外已納稅額之扺扣。
- 有無海外金融帳戶?考慮申報 FinCEN 114 表。
- 有無海外特定金融資產,除存款、理財產品投資、上市股票外,是否還有未上市股票、債權等,應考慮申報 8938 表。
- 有無非美國籍的親屬匯款或贈與的情況?考慮申報 3520 表。
- 有無擔任美國境外公司重要股東的情況?考慮申報 5471 表、8865 表、8621 表。
- 在海外有無設立信託?
註:請參見 IRS 出版之 TAX GUIDE 2023,Dependents 章節,網址:https://www.irs.gov/pub/irs-pdf/p17.pdf。另外,受扶養人之申報表格(8814 表及 8615 表)請參考附錄 二。
案例
朱太太年近40,其丈夫朱先生為台灣台北一名自行開業的醫師。由於朱太太的父母為其申請綠卡,自2022年起,朱太太與其13歲的女兒便正式移民美國定居。另一方面,朱先生因個人因素並未申請綠卡,仍留在台北,並轉至一間外資醫院任職。家庭生活型態因此呈現「跨國分居」的狀態:朱先生主要在台北工作並負責家庭經濟來源,同時往返台美兩地,照顧朱太太與女兒的生活所需。
朱太太移民之後,除了照顧女兒以外,亦投資購置一戶公寓,並因此取得租金收入與利息所得。在此背景下,朱太太開始面臨美國稅務申報的相關問題:她應如何申報個人的所得稅?是否需要將朱先生在台灣的所得一併納入申報?此外,她是否有資格將女兒列為受扶養人?
專家解析
在這個案例中,朱太太在申報所得稅時,可有兩個選擇。
第一個選擇
將朱先生(非居民配偶)選擇被視為美國的稅務居民,並且在 1040 表上申報他的全球所得。這項選擇的優點是朱太太可以「已婚聯合申報(Married Filing Jointly)」身分報稅,享有較高的標準扣除額;缺點則是朱先生要把台灣及境外所得併入美國課稅所得並且重新計算,在一定所得以上,有可能要再多繳美國稅。因此如果非居民配偶沒有太多的所得,申報上選擇已婚聯合申報會比較有利。
如果作出這樣的選擇,便有下面的效果:
如何作出這樣的選擇?
至於朱先生應如何作出這樣的選擇呢?他應該把一份由夫妻二人簽署的聲明書,附加在他們的聯合申報書上。而這份聲明書應包括下列內容:
第二個選擇
朱氏夫婦還有第二個選擇,就是在 1040 表上不把朱先生包括在內。優點是朱先生的所得不用被包括在美國所得中,沒有雙重課稅的問題;而缺點則是朱太太在申報時,必須以「已婚單獨申報(Married Filing Separately)」身分報稅,適用比較不利的稅率。第二年開始因為是全年所得課稅,如果朱太太有扶養人就可以「戶長身分(Head of Household)」報稅,則實質稅率略高於已婚聯合申報者,但低於已婚單獨申報者。
甚麼情況下,朱太太可以以戶長身分報稅呢?
如果配偶是非居民外國人,並且當事人並未選擇將非居民配偶視為居民,當年度符合全年所得申報,且扶養另一位法律上合格的親友,這樣朱太太才有資格以戶長身分報稅。在報稅時,朱太太可以使用稅表中的戶長欄位或是使用戶長的稅率。
以本案來說,朱太太如果可以扶養小孩,同時符合以下條件,便可以以戶長身分報稅:
結語
對於像朱氏夫婦這樣情況的夫妻來說,可以選擇把非居民外國人的配偶視為美國居民,並且申報一份聯合所得稅申報書,但是一旦作出這樣的選擇,夫妻雙方就務必申報他們的全球所得。建議申報前可以詢問會計師作一試算,再決定申報方式。
附註
朱太太年近40,其丈夫朱先生為台灣台北一名自行開業的醫師。由於朱太太的父母為其申請綠卡,自2022年起,朱太太與其13歲的女兒便正式移民美國定居。另一方面,朱先生因個人因素並未申請綠卡,仍留在台北,並轉至一間外資醫院任職。家庭生活型態因此呈現「跨國分居」的狀態:朱先生主要在台北工作並負責家庭經濟來源,同時往返台美兩地,照顧朱太太與女兒的生活所需。
朱太太移民之後,除了照顧女兒以外,亦投資購置一戶公寓,並因此取得租金收入與利息所得。在此背景下,朱太太開始面臨美國稅務申報的相關問題:她應如何申報個人的所得稅?是否需要將朱先生在台灣的所得一併納入申報?此外,她是否有資格將女兒列為受扶養人?
專家解析
在這個案例中,朱太太在申報所得稅時,可有兩個選擇。
第一個選擇
將朱先生(非居民配偶)選擇被視為美國的稅務居民,並且在 1040 表上申報他的全球所得。這項選擇的優點是朱太太可以「已婚聯合申報(Married Filing Jointly)」身分報稅,享有較高的標準扣除額;缺點則是朱先生要把台灣及境外所得併入美國課稅所得並且重新計算,在一定所得以上,有可能要再多繳美國稅。因此如果非居民配偶沒有太多的所得,申報上選擇已婚聯合申報會比較有利。
如果作出這樣的選擇,便有下面的效果:
- 因為所得稅的緣故,朱氏夫婦在這項選擇生效的所有稅務年度,朱先生被視為美國稅務居民,所有報稅必須比照美國稅務居民,包括資產揭露申報。
- 朱太太務必要針對朱先生作出選擇的該年度,申報一份聯合所得稅申報書。
- 朱先生和朱太太都需將各自的全球所得,申報在同一份聯合所得稅申報書上,同時所得計算是當年的 1 月 1 日至 12 月 31 日。
- 朱先生在台灣已繳納的所得稅,可以計算國外稅額扣抵。
如何作出這樣的選擇?
至於朱先生應如何作出這樣的選擇呢?他應該把一份由夫妻二人簽署的聲明書,附加在他們的聯合申報書上。而這份聲明書應包括下列內容:
- 說明書,在這份說明書中要提到,在稅務年度的最後一天,其中一位配偶是美國公民或居民,而另外一位配偶是非居民外國人。並且,這位非居民外國人配偶,選擇在一整個稅務年度中被視為美國居民。
- 名字、地址和夫妻雙方的社會安全號碼(Social Security Number,簡稱 SSN)或是個人納稅義務人識別碼(Individual Taxpayer Identification Number,簡稱 ITIN)。若夫妻其中一方已經過世,就要填入替這位身故配偶做決定的人的名字和地址。
第二個選擇
朱氏夫婦還有第二個選擇,就是在 1040 表上不把朱先生包括在內。優點是朱先生的所得不用被包括在美國所得中,沒有雙重課稅的問題;而缺點則是朱太太在申報時,必須以「已婚單獨申報(Married Filing Separately)」身分報稅,適用比較不利的稅率。第二年開始因為是全年所得課稅,如果朱太太有扶養人就可以「戶長身分(Head of Household)」報稅,則實質稅率略高於已婚聯合申報者,但低於已婚單獨申報者。
甚麼情況下,朱太太可以以戶長身分報稅呢?
如果配偶是非居民外國人,並且當事人並未選擇將非居民配偶視為居民,當年度符合全年所得申報,且扶養另一位法律上合格的親友,這樣朱太太才有資格以戶長身分報稅。在報稅時,朱太太可以使用稅表中的戶長欄位或是使用戶長的稅率。
以本案來說,朱太太如果可以扶養小孩,同時符合以下條件,便可以以戶長身分報稅:
- 當事人支付超過一半來維持家庭的費用;
- 當事人與未婚子女一起居住超過半年,同時朱太太將子女列為扶養親屬;
- 當事人報稅適用全年申報(通常是移民後的第二個稅務年度)。
結語
對於像朱氏夫婦這樣情況的夫妻來說,可以選擇把非居民外國人的配偶視為美國居民,並且申報一份聯合所得稅申報書,但是一旦作出這樣的選擇,夫妻雙方就務必申報他們的全球所得。建議申報前可以詢問會計師作一試算,再決定申報方式。
附註
案例
王小姐任職於台北一家知名企業,並非美國公民或居民。由於英文能力優異,她經常被公司派遣至美國子公司出差。過去幾年的出差期間皆不長,各為2023年75天,2024年60 天,以及2025年52天。
隨著公司業務量逐漸增加,王小姐前往美國出差的頻率與停留時間也隨之提高。基於工作與生活上的便利考量,她認為有必要在美國銀行開立個人帳戶,存放部分美元資金,以備不時之需。
由於王小姐本身為公司的財務人員,因此在開戶前特別關心相關稅務問題。她想了解,非美國公民或非美國居民在美國銀行開戶後,若產生利息收入,應如何處理其美國稅務義務?此外,其薪資都由台北總公司支付,是否仍須在美國申報並繳納所得稅?
專家解析
由於王小姐經常出差,其出差時間的長短對美國稅有很大影響,仍可根據 Publication 519 中相關規定說明所歸納的圖示,及王小姐的出差天數來判斷其納稅身分。

根據上圖,王小姐並未持有綠卡,她 2025 年在美國實際停留的天數超過了 31 天,但三年內的實際滯留天數不超過 183 天(52×1/6+60×1/3+75=103.6),所以,她在美國稅定義上的身分依然是非稅務居民。
針對情況類似王小姐的非稅務居民,其主要所得類別的說明如下:
利息所得
一般而言,根據美國稅法,非居民外國人(Non-Resident Alien)的銀行存款利息,原則上不須課徵美國所得稅,前提是該利息收入並非源自與美國境內商業活動具有實質關聯的存款。因此,王小姐在美國銀行所產生的存款利息,通常不會被課徵美國所得稅。
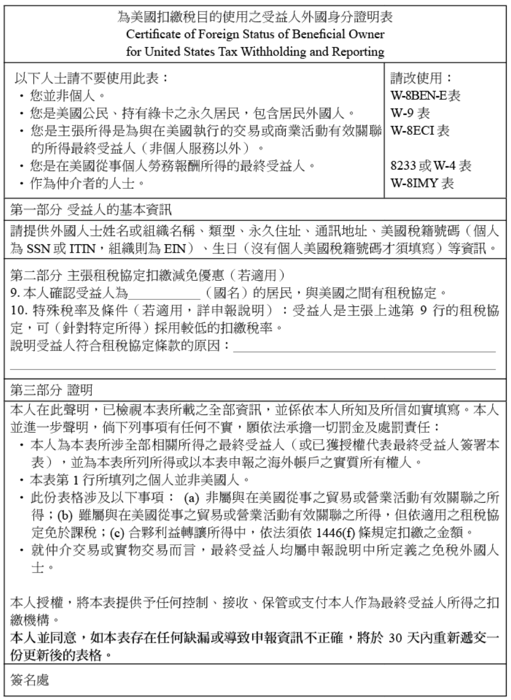
外國人在美國本地銀行或券商開戶時,須持有效入境美國之護照,並由銀行行員或券商提供 W-8BEN 表(見附表一),請外國開戶人填寫與簽名。填寫與申報 W-8BEN 表,主要具有以下兩項目的:
另須特別注意下列事項:
替外國雇主提供個人勞務
替外國雇主提供個人勞務
一般而言,在美國境內提供勞務所取得之報酬,原則上屬於美國來源所得,應納入美國課稅範圍;但若該報酬是由外國雇主(Foreign Employer)支付,且符合特定條件,則可能享有免稅待遇。
非居民外國人(Non-Resident Alien)於美國境內提供個人勞務,若同時完全符合下列三項要件,該等勞務報酬即可免於申報並繳納美國所得稅:
結語
外國人因工作需要赴美出差時,應特別留意自身在美國境內的停留天數。由於美國海關只管進不管出,實務上並不會主動彙整完整的離境紀錄,因此,納稅義務人應該自行記錄一年的出入境次數及天數,作為判斷其是否構成美國稅務居民或非稅務居民的重要依據。在天數判斷上,實務中有兩個關鍵門檻須特別留意:183 天和 90 天。另外,如果到美國的銀行開戶,也記得表明自己的外國人身分,才可適用利息免稅的規定。
附表一:W-8BEN 表

W-8BEN 表中文翻譯

附表二:W-9 表

W-9 表中文翻譯

王小姐任職於台北一家知名企業,並非美國公民或居民。由於英文能力優異,她經常被公司派遣至美國子公司出差。過去幾年的出差期間皆不長,各為2023年75天,2024年60 天,以及2025年52天。
隨著公司業務量逐漸增加,王小姐前往美國出差的頻率與停留時間也隨之提高。基於工作與生活上的便利考量,她認為有必要在美國銀行開立個人帳戶,存放部分美元資金,以備不時之需。
由於王小姐本身為公司的財務人員,因此在開戶前特別關心相關稅務問題。她想了解,非美國公民或非美國居民在美國銀行開戶後,若產生利息收入,應如何處理其美國稅務義務?此外,其薪資都由台北總公司支付,是否仍須在美國申報並繳納所得稅?
專家解析
由於王小姐經常出差,其出差時間的長短對美國稅有很大影響,仍可根據 Publication 519 中相關規定說明所歸納的圖示,及王小姐的出差天數來判斷其納稅身分。

根據上圖,王小姐並未持有綠卡,她 2025 年在美國實際停留的天數超過了 31 天,但三年內的實際滯留天數不超過 183 天(52×1/6+60×1/3+75=103.6),所以,她在美國稅定義上的身分依然是非稅務居民。
針對情況類似王小姐的非稅務居民,其主要所得類別的說明如下:
利息所得
一般而言,根據美國稅法,非居民外國人(Non-Resident Alien)的銀行存款利息,原則上不須課徵美國所得稅,前提是該利息收入並非源自與美國境內商業活動具有實質關聯的存款。因此,王小姐在美國銀行所產生的存款利息,通常不會被課徵美國所得稅。
外國人在美國本地銀行或券商開戶時,須持有效入境美國之護照,並由銀行行員或券商提供 W-8BEN 表(見附表一),請外國開戶人填寫與簽名。填寫與申報 W-8BEN 表,主要具有以下兩項目的:
- 確認開戶人或投資人之身分為非美國稅務居民。
- 確認外國人之國籍。由於美國與多數國家訂有租稅協定,銀行或券商需依國籍判斷適用之稅務處理方式。
另須特別注意下列事項:
- 具有雙重國籍者,或已取得美國永久居留權(俗稱綠卡)者,切勿於美國本地銀行,或於香港、新加坡開戶時仍簽署 W-8BEN 表,以免因錯誤申報而構成詐欺或偽造文書,進而觸犯美國刑事責任。
- 居住於美國境內之外籍人士,如其身分符合美國所得稅申報義務人之定義,應改填 W-9 表(見附表二)。凡曾填寫 W-8BEN 表者,一旦身分轉為美國公民或永久居民,均須另行填寫 W-9 表交付銀行或券商。
- W-8BEN 表所填寫之地址,原則上應為美國境外地址;實務上,若填列美國境內地址,銀行往往會另行發函要求說明原因。
- W-8BEN 表通常需定期更新,實務上多為一年一次。部分銀行會於開戶滿一年後,寄送 W-8BEN 表請客戶重新填寫;若未於期限內回覆已簽名之表格,銀行可能會就利息收入進行扣繳。
替外國雇主提供個人勞務
替外國雇主提供個人勞務
一般而言,在美國境內提供勞務所取得之報酬,原則上屬於美國來源所得,應納入美國課稅範圍;但若該報酬是由外國雇主(Foreign Employer)支付,且符合特定條件,則可能享有免稅待遇。
非居民外國人(Non-Resident Alien)於美國境內提供個人勞務,若同時完全符合下列三項要件,該等勞務報酬即可免於申報並繳納美國所得稅:
- 當事人是依聘僱合約,以員工身分替外國雇主(非居民外國人、外國合夥組織或外國公司)提供個人勞務,而非從事美國境內的交易或營業行為;或當事人替美國雇主(美國公司、美國合夥組織、美國公民或居民)設立在國外之辦公室或營業處所提供勞務。
- 當事人是以非居民外國人身分短期停留於美國境內提供上述勞務,且其單次或多次停留於美國的期間,於同一年度內累積不超過 90 天。
- 因提供該等勞務所取得之報酬金額,於該年度內合計不超過 3,000 美元。
結語
外國人因工作需要赴美出差時,應特別留意自身在美國境內的停留天數。由於美國海關只管進不管出,實務上並不會主動彙整完整的離境紀錄,因此,納稅義務人應該自行記錄一年的出入境次數及天數,作為判斷其是否構成美國稅務居民或非稅務居民的重要依據。在天數判斷上,實務中有兩個關鍵門檻須特別留意:183 天和 90 天。另外,如果到美國的銀行開戶,也記得表明自己的外國人身分,才可適用利息免稅的規定。
附表一:W-8BEN 表

W-8BEN 表中文翻譯

附表二:W-9 表

W-9 表中文翻譯

案例
許先生為美國公民,因公司外派而在上海工作將近一年。由於工作繁忙,他錯過了2026年4月15日對2025年個人稅務申報的截止日,亦未如期繳納應納稅款。眼看6月15日的自動延期申報截止日即將到來,許先生對自身情況感到相當困惑:像他這樣長期派駐海外的美國公民,是否仍應趕在6月15日前完成2025年度的報稅?若無法於該日期前完成申報,是否會產生相關罰款?此外,是否仍可進一步申請延期申報?若可以,又應填寫哪些表格或檢附哪些文件?
專家解析
首先,我們要釐清美國個人所得稅的申報截止日期—— 每年的 4 月 15 日、6 月 15 日及 10 月 15 日,三者的差異如下:一般來說,個人所得稅年度原則上採曆年制(即 1 月 1 日~12 月 31 日),每年的 4 月 15 日即為前一年度個人所得稅申報的截止日。所謂「延期」僅指申報時間延後,並不等同於繳稅時間,納稅義務人仍需於 4 月 15 日前繳清應納稅款。
若納稅人如許先生一般,在美國境外居住與工作,且申報截止日當天確實人在境外,其申報期限可自動延長至 6 月 15 日。此項延期不需事先申請,但需在之後提交的 1040 表(個人所得稅申報表)稅表上方標註 Taxpayer Aboard 字樣。
至於另一個延期申報期限 10 月 15 日,適用於納稅人希望再延長申報期限,可在原申報截止日前(4 月 15 日或 6 月 15 日)主動提出延期申請,填寫 4868 表(美國個人所得稅延期申報表),可延長申報至最長 6 個月。一般來說,一旦過了原申報截止日,便無法再提出延期。
不過,對於像許先生這樣在 6 月 15 日前發現無法完成申報、且居住於美國境外的情形,仍可透過 4868 表申請延期。經向美國國稅局國際辦公室確認,若納稅人居住於美國境外,且於 6 月 15 日前仍無法完成申報,並非單純因作業延誤,而是尚未符合境外所得扣除(2555 表)所要求的居住天數條件,則可透過填寫 2350 表申請所謂的「特殊情況延期」。2350 表供居住於美國境外的人士申請延期申報使用,但此表僅適用於需要申報 2555 表(境外所得扣除額申報表)的納稅人。因此,對於想利用境外所得扣除額的美國海外人士,仍需額外確認其是否符合海外實質居住測試的條件。因此,2350 表不適用於所有海外美國人,而僅限於確實需要申報 2555 表,且尚待累積居住天數的情形。
部分納稅人誤以為,若未收到美國雇主 W-2 表就不需申報。此一觀念並不正確,不論是否收到 W-2 表,納稅人仍應於法定申報截止日前(通常為 4 月 15 日),完成申報或提出延期申請。若未在報稅截止日前收到 W-2 表,可改填 4852 表(W-2 工資與預扣稅額之代用說明表),盡可能合理估算其收入與預扣稅額,並隨同個人所得稅申報表一併提交。惟由於提供的資料仍需日後與正式 W-2 表進行核對,若涉及退稅,退稅時程往往會受到影響而延後。基於上述不確定性,建議先以 4868 申請申報延期,並於 4 月 15 日前預繳應納稅款,待資料齊全後完成申報。
未如期申報或繳稅,可能產生下列稅務後果:
一、利息:需特別注意,延期申報並不等於延期繳稅。若預期申報後仍有應納稅額,建議納稅人於 4 月 15 前先行繳納估計稅款。即使已申請延期申報,對於未繳清的稅款,美國國稅局仍會按日計算利息,目前適用的年利率約為 7~8%。
二、未如期申報之處罰:若納稅人於申報截止日後(包括正常截止日 4 月 15 日及延期截止日 6 月 15 日或 10 月15 日)仍未完成申報,可能被處以每月按未繳稅款 5% 計算的罰款,最高累計至未繳稅款的 25%。若屬故意不報,罰款將加重為每月按未繳稅款 15% 計算,最高可達 75%。若如此案例中的許先生超過申報截止日 60 天後才申報,則適用最低罰款規定,其罰款金額將依相關法規,按「法定最低金額」或「未繳稅款總額」兩者中較小者計算(詳見下表)。

三、未如期繳納稅款的處罰:若納稅人未於規定期限內繳納稅款,將可能被課徵遲繳稅款罰款。該罰款按未繳稅額的每月 0.5% 計算,累計上限為未繳稅額的 25%。
在同一月份內,如同時發生未如期申報罰款(例如 5%),與未如期繳納稅款罰款(例如 0.5%),未如期納稅的罰款可從未如期申報的罰款中扣除(例如 5 – 0.5%)。假設許先生過去從未申報任何年度的 1040 表,並於 2026 年遭稽核發現歷年欠稅共 526 萬美元,其罰款計算如下:未如期申報 1040 表,每個月按未繳稅款 5% 計算,上限為未繳稅款的 25%,因此未申報罰金為 526×25% = 131.5 萬美元;未如期繳納稅金罰款為每個月按未繳稅款 0.5% 計算,罰款上限為未繳稅款 25%,故未納稅罰款為 526×25% = 131.5 萬美元;惟其罰則不得重複實施於同一月份中,因此需扣除前 5 個月份中的未繳稅罰款:526×0.5%×5 = 13.5 萬美元;最後得出許先生最多可能接受罰款為 131.5+131.5-13.5 = 249.5 萬美元。另外,欠稅部分尚需加計 7~8% 之利息。
美國國稅局多以信件方式寄送通知,由於國際信件送達時間往往較長,常出現收到通知時已逾回覆期限。因此一般在計算稅金時,通常建議先預加上利息與罰金,屆時即便多繳的金額也會由國稅局退回,以避免增加與國稅局往來信件的困擾。
下表為 IRS 所提供的原文通知函作為算式範例以供參考:


四、未申報案件:假設許先生最終未申報美國所得稅,美國國稅局將如何處理?若調查到未申報案件,美國國稅局將主動幫納稅人計算應申報稅款,但是所有原本可以享受的抵扣、免稅額,往往無法一併適用。之後,美國國稅局將直接寄發稅單,載明應補繳之稅額、相關罰款及累計利息。
不僅如此,若美國國稅局調查出此項欠稅屬於詐欺行為,納稅人可能再負擔高達未納稅額的 75% 的詐欺罰款。至於刑責部分,依情節輕重可能面臨 25 萬美元的罰款或達 5 年有期徒刑,或兩者併罰。
但是一般來說,美國國稅局在進行刑事調查前會給納稅人補救的機會,納稅人可藉此機會進行補報或補繳未繳納稅款。
結語
只要納稅人在正常納稅截止日(每年 4 月 15 日)之前繳納實際應納稅金,且在申報截止日前如期申報所得稅表,則不會面臨任何罰款及加計利息,故納稅義務人應特別注意相關申報期限。
許先生為美國公民,因公司外派而在上海工作將近一年。由於工作繁忙,他錯過了2026年4月15日對2025年個人稅務申報的截止日,亦未如期繳納應納稅款。眼看6月15日的自動延期申報截止日即將到來,許先生對自身情況感到相當困惑:像他這樣長期派駐海外的美國公民,是否仍應趕在6月15日前完成2025年度的報稅?若無法於該日期前完成申報,是否會產生相關罰款?此外,是否仍可進一步申請延期申報?若可以,又應填寫哪些表格或檢附哪些文件?
專家解析
首先,我們要釐清美國個人所得稅的申報截止日期—— 每年的 4 月 15 日、6 月 15 日及 10 月 15 日,三者的差異如下:一般來說,個人所得稅年度原則上採曆年制(即 1 月 1 日~12 月 31 日),每年的 4 月 15 日即為前一年度個人所得稅申報的截止日。所謂「延期」僅指申報時間延後,並不等同於繳稅時間,納稅義務人仍需於 4 月 15 日前繳清應納稅款。
若納稅人如許先生一般,在美國境外居住與工作,且申報截止日當天確實人在境外,其申報期限可自動延長至 6 月 15 日。此項延期不需事先申請,但需在之後提交的 1040 表(個人所得稅申報表)稅表上方標註 Taxpayer Aboard 字樣。
至於另一個延期申報期限 10 月 15 日,適用於納稅人希望再延長申報期限,可在原申報截止日前(4 月 15 日或 6 月 15 日)主動提出延期申請,填寫 4868 表(美國個人所得稅延期申報表),可延長申報至最長 6 個月。一般來說,一旦過了原申報截止日,便無法再提出延期。
不過,對於像許先生這樣在 6 月 15 日前發現無法完成申報、且居住於美國境外的情形,仍可透過 4868 表申請延期。經向美國國稅局國際辦公室確認,若納稅人居住於美國境外,且於 6 月 15 日前仍無法完成申報,並非單純因作業延誤,而是尚未符合境外所得扣除(2555 表)所要求的居住天數條件,則可透過填寫 2350 表申請所謂的「特殊情況延期」。2350 表供居住於美國境外的人士申請延期申報使用,但此表僅適用於需要申報 2555 表(境外所得扣除額申報表)的納稅人。因此,對於想利用境外所得扣除額的美國海外人士,仍需額外確認其是否符合海外實質居住測試的條件。因此,2350 表不適用於所有海外美國人,而僅限於確實需要申報 2555 表,且尚待累積居住天數的情形。
部分納稅人誤以為,若未收到美國雇主 W-2 表就不需申報。此一觀念並不正確,不論是否收到 W-2 表,納稅人仍應於法定申報截止日前(通常為 4 月 15 日),完成申報或提出延期申請。若未在報稅截止日前收到 W-2 表,可改填 4852 表(W-2 工資與預扣稅額之代用說明表),盡可能合理估算其收入與預扣稅額,並隨同個人所得稅申報表一併提交。惟由於提供的資料仍需日後與正式 W-2 表進行核對,若涉及退稅,退稅時程往往會受到影響而延後。基於上述不確定性,建議先以 4868 申請申報延期,並於 4 月 15 日前預繳應納稅款,待資料齊全後完成申報。
未如期申報或繳稅,可能產生下列稅務後果:
一、利息:需特別注意,延期申報並不等於延期繳稅。若預期申報後仍有應納稅額,建議納稅人於 4 月 15 前先行繳納估計稅款。即使已申請延期申報,對於未繳清的稅款,美國國稅局仍會按日計算利息,目前適用的年利率約為 7~8%。
二、未如期申報之處罰:若納稅人於申報截止日後(包括正常截止日 4 月 15 日及延期截止日 6 月 15 日或 10 月15 日)仍未完成申報,可能被處以每月按未繳稅款 5% 計算的罰款,最高累計至未繳稅款的 25%。若屬故意不報,罰款將加重為每月按未繳稅款 15% 計算,最高可達 75%。若如此案例中的許先生超過申報截止日 60 天後才申報,則適用最低罰款規定,其罰款金額將依相關法規,按「法定最低金額」或「未繳稅款總額」兩者中較小者計算(詳見下表)。

三、未如期繳納稅款的處罰:若納稅人未於規定期限內繳納稅款,將可能被課徵遲繳稅款罰款。該罰款按未繳稅額的每月 0.5% 計算,累計上限為未繳稅額的 25%。
在同一月份內,如同時發生未如期申報罰款(例如 5%),與未如期繳納稅款罰款(例如 0.5%),未如期納稅的罰款可從未如期申報的罰款中扣除(例如 5 – 0.5%)。假設許先生過去從未申報任何年度的 1040 表,並於 2026 年遭稽核發現歷年欠稅共 526 萬美元,其罰款計算如下:未如期申報 1040 表,每個月按未繳稅款 5% 計算,上限為未繳稅款的 25%,因此未申報罰金為 526×25% = 131.5 萬美元;未如期繳納稅金罰款為每個月按未繳稅款 0.5% 計算,罰款上限為未繳稅款 25%,故未納稅罰款為 526×25% = 131.5 萬美元;惟其罰則不得重複實施於同一月份中,因此需扣除前 5 個月份中的未繳稅罰款:526×0.5%×5 = 13.5 萬美元;最後得出許先生最多可能接受罰款為 131.5+131.5-13.5 = 249.5 萬美元。另外,欠稅部分尚需加計 7~8% 之利息。
美國國稅局多以信件方式寄送通知,由於國際信件送達時間往往較長,常出現收到通知時已逾回覆期限。因此一般在計算稅金時,通常建議先預加上利息與罰金,屆時即便多繳的金額也會由國稅局退回,以避免增加與國稅局往來信件的困擾。
下表為 IRS 所提供的原文通知函作為算式範例以供參考:


四、未申報案件:假設許先生最終未申報美國所得稅,美國國稅局將如何處理?若調查到未申報案件,美國國稅局將主動幫納稅人計算應申報稅款,但是所有原本可以享受的抵扣、免稅額,往往無法一併適用。之後,美國國稅局將直接寄發稅單,載明應補繳之稅額、相關罰款及累計利息。
不僅如此,若美國國稅局調查出此項欠稅屬於詐欺行為,納稅人可能再負擔高達未納稅額的 75% 的詐欺罰款。至於刑責部分,依情節輕重可能面臨 25 萬美元的罰款或達 5 年有期徒刑,或兩者併罰。
但是一般來說,美國國稅局在進行刑事調查前會給納稅人補救的機會,納稅人可藉此機會進行補報或補繳未繳納稅款。
結語
只要納稅人在正常納稅截止日(每年 4 月 15 日)之前繳納實際應納稅金,且在申報截止日前如期申報所得稅表,則不會面臨任何罰款及加計利息,故納稅義務人應特別注意相關申報期限。
案例
顏先生為美國公民,任職於美國一家知名科技公司,因工作表現優異而被公司外派至台灣工作。外派前,顏先生已了解,赴海外工作可適用多項美國稅務優惠,包括外國勞務所得豁免額(Foreign Earned Income Exclusion)、海外房屋豁免或扣除(Foreign Housing Exclusion and Deduction),以及外國所得稅抵免(Foreign Tax Credit)。
然而,顏先生誤以為,在將薪資所得扣除上述豁免與扣除額後,即不再產生應稅所得,加上其已於台灣繳納所得稅,便認定不會再有美國應納稅額。因此,自搬遷至台灣後,顏先生便未再辦理美國個人所得稅申報。直到近日,顏先生與同樣居住於台灣的美國友人交流後,才得知即使身在海外,仍可能負有美國所得稅申報義務。對此,顏先生不禁疑惑:在其目前的情況下,是否仍須向美國申報所得稅?
專家解析
對於長期常駐海外的外派人員而言,這是一個常見、卻也容易誤解的問題。不少符合外國勞務所得豁免額資格的納稅人,誤以為只要收入未超過豁免額度,就不需要申報美國所得稅。事實上,即便最終無須繳稅,仍必須依規定完成正常的報稅程序,才能合法享有相關的稅務優惠。
依規定,只要納稅人一年內的所得超過標準扣除額,即負有申報義務(2025 年個人為 15,000 美元)。對於夫妻分開申報的義務人,無論是否需要納稅,全年收入只要超過 5 美元就必須向國稅局申報。在本案例中,雖然顏先生扣掉外國勞務所得抵免額或再加上海外房屋豁免額和外國稅收抵免額,最終不需繳納任何美國所得稅,但這並不代表他可以免除報稅義務。
若要主張外國勞務所得豁免額,顏先生每年申報美國個人所得稅時,必須隨同 1040 表填報 2555 表,以申請相關豁免;至於外國稅收抵免,則須透過 1116 表申報。
納稅人若欲適用外國勞務所得抵免額,須符合以下三項條件:
首先,兩種居住測試條件之一為「真實住所測試(Bona Fide Residence Test)」。欲符合此一測試,除納稅住所須設於美國以外,尚須同時符合以下條件:
另一項測試為「實際居住測試(Physical Presence Test)」,欲通過此一測試,須符合下列要件:
範例一:郝先生(美國公民)和他的家人在 2024 年 2 月 10 日抵達日本開始為期 3 年的外派工作,並符合住滿完整的 2025年稅務年度,也就是說他一直居住在日本從 2025 年 1 月 1 日到 2025 年 12 月 31 日,即使中間曾經回美國探親或工作。
如要符合「實際居住測試(Physical Presence Test)」以郝先生的例子來看,他在 2024 年 2 月 10 日抵達日本,之後須連續 12 個月都沒有進入美國或是只停留短暫天數(總計 35 天以內)。這時候,他可以將 2 月 11 日往前回推 35 天,從 1 月 7 日開始計算連續的 12 個月,所以適用豁免額的合格天數比例就會變成 359/365 天。

範例二:白小姐(美國永久居民)在 2024 年 2 月 8 日抵達香港開始外派工作,從第一個海外合格天(2024 年 2 月 9 日)的外派期間內有回美國 10 天,那適用「實際居住測試(Physical Presence Test)」的話,甚麼時候才是最早的合格起始日呢?

回美國已經佔掉 10 天額度,所以最多只能回推 25 天到 1 月 15 日,便可適用豁免額的合格天數比例是 351/365 天。
假如不符合「外國勞務所得抵免額」的時間規定,則可向國稅局遞交 2350 表申請特別延期直到確定符合資格後 30 天內申報稅表。先前已經了解居住測試的定義,現在需要了解甚麼是國外勞務收入?
勞務收入的範圍包括:
國外勞務收入的定義為:
這裡針對第二點特別說明:判斷一筆勞務收入是否屬於國外勞務收入,關鍵在於勞務服務實際提供的地點,其他因素原則上均不影響其性質。無論雇主是否為美國公司、薪資是否由美國境內的銀行匯出,或款項是否匯入美國的銀行帳戶,皆不影響勞務收入來源的判定。舉例而言,A 先生為美國公民,其雇主為一家設立於加州的美國公司並受聘為該公司員工。隔年,公司開立 W-2 薪資稅單,且薪資由公司在加州的銀行帳戶直接匯入 A 先生在加州的美國銀行帳戶。儘管雇主和匯款銀行都位於美國境內,只要 A 先生實際提供勞務的地點是在海外(例如台灣),該筆所得仍屬於海外來源的勞務收入。若其同時符合前述兩種居住測試條件之一,即可適用外國勞務所得豁免額。
此外,尚須特別提醒以下幾點實務上常見的誤解:第一,外國勞務所得豁免額僅適用於聯邦所得稅,並不適用於州稅。部分州與聯邦相同,採全球所得課稅制度,因而可能出現聯邦層級不課稅,但州政府仍就該筆勞務所得課稅的情形。第二,非屬勞務性質的所得並不適用外國勞務所得豁免額。以本案例中的顏先生為例,其居住於台灣期間,可能產生當地的利息收入或其他投資性收益,例如租金或股利等,此類所得均不得以外國勞務所得豁免額予以減除,實務上須特別留意,以免誤用而產生補稅與罰則風險。
海外房屋豁免
所謂的海外房屋豁免,僅適用於已符合並主張外國勞務所得豁免額的納稅人,並非所有海外居住者皆可單獨適用。其立法精神在於,考量許多國家或城市的住房成本,往往高於美國境內相當水準的住宅,因此允許納稅人就合理的海外住房費用,進一步減輕其應稅所得。不過,僅限於合理且必要的住房支出,方可納入計算。
一般而言,合格的房屋費用包括:
此外,鑑於全球各地住房水準與租金差異甚大,美國國稅局針對不同國家與城市,分別訂定可適用的住房費用扣減上限,納稅人可依官方表格(註)查詢。實務上,實際發生的住房費用,須先與該城市所訂的最高限額比較,並取兩者中較低者作為計算基礎;在此基礎上,尚須再扣除一般美國住房的平均費用。該平均費用通常以外國勞務所得豁免額的 30% 作為計算標準,扣除後的餘額,方為可適用的海外房屋豁免額。
註:可由 IRS 提供的 2555 表其申報說明中查詢:https://www.irs.gov/pub/irs-dft/i2555--dft.pdf。
下列表格節錄與華人納稅人最為密切的 3 個國家之住房費用上限,供讀者參考(以 2024 年為例)。

結語
僅憑在海外地區工作或居住超過 1 年,仍不足以取得海外居民資格。納稅人必須將當地視為主要居住地,並繳納當地稅款。在符合上述條件的情況下,納稅人可填寫 2555 表(Form 2555 Foreign Earned Income)向 IRS 申報,由 IRS 判定是否符合資格。大多數情況下,納稅人皆可符合資格。
值得注意的是,使用外國所得豁免額可能會使總所得增加,進而提高在美國的所得稅率。切勿誤以為可以將國外所得直接排除在稅表之外而不計入,此舉可能造成少報美國應納稅額,務必謹慎。
顏先生為美國公民,任職於美國一家知名科技公司,因工作表現優異而被公司外派至台灣工作。外派前,顏先生已了解,赴海外工作可適用多項美國稅務優惠,包括外國勞務所得豁免額(Foreign Earned Income Exclusion)、海外房屋豁免或扣除(Foreign Housing Exclusion and Deduction),以及外國所得稅抵免(Foreign Tax Credit)。
然而,顏先生誤以為,在將薪資所得扣除上述豁免與扣除額後,即不再產生應稅所得,加上其已於台灣繳納所得稅,便認定不會再有美國應納稅額。因此,自搬遷至台灣後,顏先生便未再辦理美國個人所得稅申報。直到近日,顏先生與同樣居住於台灣的美國友人交流後,才得知即使身在海外,仍可能負有美國所得稅申報義務。對此,顏先生不禁疑惑:在其目前的情況下,是否仍須向美國申報所得稅?
專家解析
對於長期常駐海外的外派人員而言,這是一個常見、卻也容易誤解的問題。不少符合外國勞務所得豁免額資格的納稅人,誤以為只要收入未超過豁免額度,就不需要申報美國所得稅。事實上,即便最終無須繳稅,仍必須依規定完成正常的報稅程序,才能合法享有相關的稅務優惠。
依規定,只要納稅人一年內的所得超過標準扣除額,即負有申報義務(2025 年個人為 15,000 美元)。對於夫妻分開申報的義務人,無論是否需要納稅,全年收入只要超過 5 美元就必須向國稅局申報。在本案例中,雖然顏先生扣掉外國勞務所得抵免額或再加上海外房屋豁免額和外國稅收抵免額,最終不需繳納任何美國所得稅,但這並不代表他可以免除報稅義務。
若要主張外國勞務所得豁免額,顏先生每年申報美國個人所得稅時,必須隨同 1040 表填報 2555 表,以申請相關豁免;至於外國稅收抵免,則須透過 1116 表申報。
納稅人若欲適用外國勞務所得抵免額,須符合以下三項條件:
- 在美國以外有納稅住所;
- 在美國以外取得就業工資收入或自營業收入;
- 符合兩種居住測試條件「實際居住測試(Physical Presence Test)」或「真實住所測試(Bona Fide Residence Test)」之一。
首先,兩種居住測試條件之一為「真實住所測試(Bona Fide Residence Test)」。欲符合此一測試,除納稅住所須設於美國以外,尚須同時符合以下條件:
- 納稅人必須是美國公民;
- 納稅人在整個稅務年度(自 1 月 1 日至 12 月 31 日)期間,均為外國居民;
- 在該期間內,即使短暫返回美國或前往美國屬地,通常亦不影響其符合真實住所測試的資格。
另一項測試為「實際居住測試(Physical Presence Test)」,欲通過此一測試,須符合下列要件:
- 個人必須是美國公民或美國永久居民(俗稱「持有綠卡者」);
- 個人的納稅住所必須設於美國以外;
- 個人在任一連續的 12 個月內,至少有 330 天實際身處於美國以外的地區。所謂「連續的 12 個月」不必是同一個稅務年度;此外,「完整的 1 天」是指午夜 12 點起算,連續滿 24 小時,因此離開美國和返回美國當天並,原則上均不列入計算。
範例一:郝先生(美國公民)和他的家人在 2024 年 2 月 10 日抵達日本開始為期 3 年的外派工作,並符合住滿完整的 2025年稅務年度,也就是說他一直居住在日本從 2025 年 1 月 1 日到 2025 年 12 月 31 日,即使中間曾經回美國探親或工作。
如要符合「實際居住測試(Physical Presence Test)」以郝先生的例子來看,他在 2024 年 2 月 10 日抵達日本,之後須連續 12 個月都沒有進入美國或是只停留短暫天數(總計 35 天以內)。這時候,他可以將 2 月 11 日往前回推 35 天,從 1 月 7 日開始計算連續的 12 個月,所以適用豁免額的合格天數比例就會變成 359/365 天。

範例二:白小姐(美國永久居民)在 2024 年 2 月 8 日抵達香港開始外派工作,從第一個海外合格天(2024 年 2 月 9 日)的外派期間內有回美國 10 天,那適用「實際居住測試(Physical Presence Test)」的話,甚麼時候才是最早的合格起始日呢?

回美國已經佔掉 10 天額度,所以最多只能回推 25 天到 1 月 15 日,便可適用豁免額的合格天數比例是 351/365 天。
假如不符合「外國勞務所得抵免額」的時間規定,則可向國稅局遞交 2350 表申請特別延期直到確定符合資格後 30 天內申報稅表。先前已經了解居住測試的定義,現在需要了解甚麼是國外勞務收入?
勞務收入的範圍包括:
- 工資、薪金、專業服務費用,以及其他因提供個人實際勞務而取得的各項報酬。
- 除現金報酬外,以任何形式支付、且具有公平市場價值的非現金報酬,例如提供公司車輛或住房供個人使用等。
國外勞務收入的定義為:
- 納稅人於美國以外至少設有一處納稅住所,且其所取得的薪水、薪金或其他報酬,是因在海外提供個人勞務服務而產生。
- 勞務收入的來源是以「勞務實際提供地點」作為判斷標準,而非以薪資領取或匯款地點作為判定依據。
這裡針對第二點特別說明:判斷一筆勞務收入是否屬於國外勞務收入,關鍵在於勞務服務實際提供的地點,其他因素原則上均不影響其性質。無論雇主是否為美國公司、薪資是否由美國境內的銀行匯出,或款項是否匯入美國的銀行帳戶,皆不影響勞務收入來源的判定。舉例而言,A 先生為美國公民,其雇主為一家設立於加州的美國公司並受聘為該公司員工。隔年,公司開立 W-2 薪資稅單,且薪資由公司在加州的銀行帳戶直接匯入 A 先生在加州的美國銀行帳戶。儘管雇主和匯款銀行都位於美國境內,只要 A 先生實際提供勞務的地點是在海外(例如台灣),該筆所得仍屬於海外來源的勞務收入。若其同時符合前述兩種居住測試條件之一,即可適用外國勞務所得豁免額。
此外,尚須特別提醒以下幾點實務上常見的誤解:第一,外國勞務所得豁免額僅適用於聯邦所得稅,並不適用於州稅。部分州與聯邦相同,採全球所得課稅制度,因而可能出現聯邦層級不課稅,但州政府仍就該筆勞務所得課稅的情形。第二,非屬勞務性質的所得並不適用外國勞務所得豁免額。以本案例中的顏先生為例,其居住於台灣期間,可能產生當地的利息收入或其他投資性收益,例如租金或股利等,此類所得均不得以外國勞務所得豁免額予以減除,實務上須特別留意,以免誤用而產生補稅與罰則風險。
海外房屋豁免
所謂的海外房屋豁免,僅適用於已符合並主張外國勞務所得豁免額的納稅人,並非所有海外居住者皆可單獨適用。其立法精神在於,考量許多國家或城市的住房成本,往往高於美國境內相當水準的住宅,因此允許納稅人就合理的海外住房費用,進一步減輕其應稅所得。不過,僅限於合理且必要的住房支出,方可納入計算。
一般而言,合格的房屋費用包括:
- 房屋或公寓的租賃費用(包括地租);
- 由雇主提供住房時,其住房的公平市價租金;
- 水費、電費及瓦斯費(不包含電話費與有線電視費);
- 一般性居家修理費用(不包括屬於資本性支出的項目);
- 不動產及個人財產保險費(不含汽車保險);
- 家具及家用配件的租用費用;
- 租賃住宅所需的停車費;
- 因搬遷或過渡期間所產生的臨時住宿費用;
- 租屋仲介服務費;
- 不可退還的保證金。
此外,鑑於全球各地住房水準與租金差異甚大,美國國稅局針對不同國家與城市,分別訂定可適用的住房費用扣減上限,納稅人可依官方表格(註)查詢。實務上,實際發生的住房費用,須先與該城市所訂的最高限額比較,並取兩者中較低者作為計算基礎;在此基礎上,尚須再扣除一般美國住房的平均費用。該平均費用通常以外國勞務所得豁免額的 30% 作為計算標準,扣除後的餘額,方為可適用的海外房屋豁免額。
註:可由 IRS 提供的 2555 表其申報說明中查詢:https://www.irs.gov/pub/irs-dft/i2555--dft.pdf。
下列表格節錄與華人納稅人最為密切的 3 個國家之住房費用上限,供讀者參考(以 2024 年為例)。

結語
僅憑在海外地區工作或居住超過 1 年,仍不足以取得海外居民資格。納稅人必須將當地視為主要居住地,並繳納當地稅款。在符合上述條件的情況下,納稅人可填寫 2555 表(Form 2555 Foreign Earned Income)向 IRS 申報,由 IRS 判定是否符合資格。大多數情況下,納稅人皆可符合資格。
值得注意的是,使用外國所得豁免額可能會使總所得增加,進而提高在美國的所得稅率。切勿誤以為可以將國外所得直接排除在稅表之外而不計入,此舉可能造成少報美國應納稅額,務必謹慎。
案例
上一案例中的顏先生誤認為自己是長期定居海外的外派人員,且應享有外國勞務所得抵免金額,因此認為只要收入未超過豁免額,就無須申報美國所得稅。但事實上,他仍必須先依規定申報美國稅表,並附上相關的抵免或豁免申請表格,才能合法享有外國勞務所得豁免或外國稅收抵免等稅務優惠。
顏先生進一步擔心,由於美國採全球課稅制度,他在海外的收入可能面臨「雙重課稅」問題。但其實美國採用此制度是為了要避免多國對同一筆收入產生雙重課稅,因此納稅人可主張「外國稅收抵免(Foreign Tax Credit)」來避免雙重課稅。
基於此,關鍵問題在於:所謂「外國稅收抵免(Foreign Tax Credit)」的身分認定及資格認定為何?而顏先生又該怎麼申報?
專家解析
「外國稅收抵免(Foreign Tax Credit)」的目的是減少雙重課稅的負擔,避免納稅人同一筆國外收入同時被美國與收入來源國課稅。但若納稅人已經使用「外國勞務所得抵免金額」以及「海外房屋豁免或扣除」,與這些收入相關的外國稅金不得再用於申請外國稅收抵免。若納稅人欲主張外國稅收抵免,就需要申報 1116 表(外國稅收抵免表格)。
「外國稅收抵免」的另一目的是降低納稅人在美國的應納稅額。抵免的計算方式基本上採取「一美元外國稅金可抵一美元美國稅金」的原則,但須符合規定資格。
此外,納稅義務人必須符合以下四項條件,才能取得外國稅收抵免:
在計算外國稅收抵免的時候,與所得稅表相同,需依收入性質分開計算。主要將收入分為兩大類:「被動所得(例如股息、利息、租金收入等)」與「一般所得(勞務所得)」。至於用甚麼方式來主張外國稅,有以下兩種方式,納稅人可在 1116 表上來勾選要選擇的計算基礎:
一、現金基礎(Cash Basis)
當年度實際支付的外國稅金,不論該稅金原本應計算的年度為何,都可計入外國稅收抵免。若稅金為外幣支付,需依繳納當日的匯率換算成美元;若為定期扣繳,則可使用年度平均匯率換算。
舉例來說,冉先生為美國公民,於 2022 及 2023 年外派到台灣工作。其薪資於 2022 年與 2023 年已被扣繳所得稅分別為 25 萬與 20 萬台幣,並於 2023 年 5 月及 2024 年 5 月分別繳納 2022 年及 2023 年的綜合所得稅 130 萬與 150 萬台幣。若冉先生採用現金基礎計算外國稅收抵免,則 2022 年和 2023 年可主張的外國稅收抵免額,依實際支付日期及匯率換算後,如下表計算:

二、應計基礎(Accrued Basis)
若採這個方式,不管當年度是否已被扣繳,都是以整年度國外的總應納稅額來計算。若繳納的稅為外國的幣別,則以年度平均匯率來計算,也就是說冉先生必須申報完台灣的綜合所得稅,明確知道當年在台灣實際應納稅金後,以該數字的應稅金抵免。因為台灣稅務居民的薪資扣繳是由所得的 5% 及一些其它細項所組成,所繳納的外國稅額並不高,因此相對可先抵免美國稅的外國稅額偏低。
就冉先生的例子,如果分別使用兩種計算方式簡單試算來比較,以 2017 年為例,「現金基礎」:20 萬+130 萬=150 萬,但如果是「應計基礎」:20 萬+150 萬=170 萬,相比起來可提早認列扣抵的外國稅金額比較高。完整比較如下圖:

換言之台灣稅收的採計方式若使用「應計基礎」便可以提早抵用;「現金基礎」則會遞延抵用,而應該繳納以及可抵用的總金額並不會有所改變。2018 年若冉先生已經不在台灣工作,那麼 2018 年繳納的稅金就必須要以更改 2017 年的稅表方式,去退回之前已經所繳納的稅金,因此相對來講選擇使用「應計基礎」的方式也比較單純與方便。
再來回到原本案例,假設 2018 年顏先生從薪資扣繳的所得稅共 15,000 美元,若採用現金基礎來主張,可使用抵免的外國稅就只有 15,000 美元。但若是採應計基礎來計算,他在台灣的綜合所得稅應納稅額為 31,500 美元,可以主張的外國稅額也就是 31,500 美元。
反觀假設此年度顏先生是使用現金基礎先申報 15,000 美元的稅金抵扣,那麼原本在 2018 年度中應納的 31,500 美元會先扣除 15,000 美元,剩下的部分將在 2019 年繳納,此時這部分便會轉為 2019 年的現金基礎下的稅額。換言之 2018 年未使用完的海外稅金,按照規定需要先轉回 2017 年與 2017 年的海外稅金一併來使用。多餘的才能結轉到 2019 年,意即 2017 年需要修改稅表才能使用多餘的海外稅金。
如果納稅義務人採用「現金基礎」來主張,就只能在當年度申報此外國稅收抵免或作為列舉扣除項目,除非選擇「應計基礎」,並計入另一個稅務年度的總收入中。一旦選擇「應計基礎」作為計算標準,未來便不能夠再轉換成「現金基礎」來主張(若真有轉換的需求,須獲得美國國稅局批准方可更改)。
假使納稅義務人支付或累計合格的外國所得稅,無法在該年度達到全額抵減,也可以將未抵減的外國所得稅轉回到前期(前一年)計算之後,倘若有剩餘金額便可再結轉至下期(未來十年內)。如在前期之中有因為海外工作的所得而納稅,便必須要先申請前期退稅之後,有剩餘金額才可留到次一年使用。
三、高稅率排除(High Tax Kickout, HTKO)
假設納稅義務人的海外「被動所得(Passive Income)」稅率經過計算下高於美國個人稅最高稅率(2019 年為 37%),納稅義務人可以考慮將該部分的海外稅金重新分配至「主動所得」來扣抵該部分所得的稅金。假設顏先生長期定居海外,且2019 年有出租所得 2 萬美元,該出租所得海外稅金為 8,000 美元,但今年最多只能使用 2,000 美元來扣抵美國稅金。經過以下計算後我們得知顏先生海外「被動所得」稅率為 57%,顏先生可以考慮將沒有使用到的稅金重新分配給「主動所得」來繼續抵扣,但此情況對於台灣及中國的客戶可能在適用上比較難滿足美國稅局條件,但適用與否建議先諮詢專業會計師。

結語
有些納稅義務人不清楚自己其實符合申請「外國稅收抵免(Foreign Tax Credit)」的資格,而未透過 1116 表來主張自己已繳納的外國稅,因此產生被雙重課稅的問題。所以主要收入來源為海外的納稅義務人,即可享有「外國稅收抵免」,如果個人發生沒有即時申請的情形,也可以請 會計師協助試算自身是否符合退稅的資格。
上一案例中的顏先生誤認為自己是長期定居海外的外派人員,且應享有外國勞務所得抵免金額,因此認為只要收入未超過豁免額,就無須申報美國所得稅。但事實上,他仍必須先依規定申報美國稅表,並附上相關的抵免或豁免申請表格,才能合法享有外國勞務所得豁免或外國稅收抵免等稅務優惠。
顏先生進一步擔心,由於美國採全球課稅制度,他在海外的收入可能面臨「雙重課稅」問題。但其實美國採用此制度是為了要避免多國對同一筆收入產生雙重課稅,因此納稅人可主張「外國稅收抵免(Foreign Tax Credit)」來避免雙重課稅。
基於此,關鍵問題在於:所謂「外國稅收抵免(Foreign Tax Credit)」的身分認定及資格認定為何?而顏先生又該怎麼申報?
專家解析
「外國稅收抵免(Foreign Tax Credit)」的目的是減少雙重課稅的負擔,避免納稅人同一筆國外收入同時被美國與收入來源國課稅。但若納稅人已經使用「外國勞務所得抵免金額」以及「海外房屋豁免或扣除」,與這些收入相關的外國稅金不得再用於申請外國稅收抵免。若納稅人欲主張外國稅收抵免,就需要申報 1116 表(外國稅收抵免表格)。
「外國稅收抵免」的另一目的是降低納稅人在美國的應納稅額。抵免的計算方式基本上採取「一美元外國稅金可抵一美元美國稅金」的原則,但須符合規定資格。
此外,納稅義務人必須符合以下四項條件,才能取得外國稅收抵免:
- 該收入已在服務地點所在國家依法課稅;
- 納稅人已實際支付或應計該外國稅金;
- 該稅必須為合法的外國稅項;
- 該稅必須為所得稅或性質相當於所得稅的稅額,例如薪資、股利或利息所課徵的稅。
- 退還的稅金;
- 已享受「外國勞務所得抵免額」與「海外房屋豁免或扣除」相關稅金;
- 只能作為列舉扣除的稅金;
- 與美國斷交或處於特殊制裁、戰亂的國家所繳納的稅金,例如北韓、利比亞等,無法取得美國抵免。
在計算外國稅收抵免的時候,與所得稅表相同,需依收入性質分開計算。主要將收入分為兩大類:「被動所得(例如股息、利息、租金收入等)」與「一般所得(勞務所得)」。至於用甚麼方式來主張外國稅,有以下兩種方式,納稅人可在 1116 表上來勾選要選擇的計算基礎:
一、現金基礎(Cash Basis)
當年度實際支付的外國稅金,不論該稅金原本應計算的年度為何,都可計入外國稅收抵免。若稅金為外幣支付,需依繳納當日的匯率換算成美元;若為定期扣繳,則可使用年度平均匯率換算。
舉例來說,冉先生為美國公民,於 2022 及 2023 年外派到台灣工作。其薪資於 2022 年與 2023 年已被扣繳所得稅分別為 25 萬與 20 萬台幣,並於 2023 年 5 月及 2024 年 5 月分別繳納 2022 年及 2023 年的綜合所得稅 130 萬與 150 萬台幣。若冉先生採用現金基礎計算外國稅收抵免,則 2022 年和 2023 年可主張的外國稅收抵免額,依實際支付日期及匯率換算後,如下表計算:

二、應計基礎(Accrued Basis)
若採這個方式,不管當年度是否已被扣繳,都是以整年度國外的總應納稅額來計算。若繳納的稅為外國的幣別,則以年度平均匯率來計算,也就是說冉先生必須申報完台灣的綜合所得稅,明確知道當年在台灣實際應納稅金後,以該數字的應稅金抵免。因為台灣稅務居民的薪資扣繳是由所得的 5% 及一些其它細項所組成,所繳納的外國稅額並不高,因此相對可先抵免美國稅的外國稅額偏低。
就冉先生的例子,如果分別使用兩種計算方式簡單試算來比較,以 2017 年為例,「現金基礎」:20 萬+130 萬=150 萬,但如果是「應計基礎」:20 萬+150 萬=170 萬,相比起來可提早認列扣抵的外國稅金額比較高。完整比較如下圖:

換言之台灣稅收的採計方式若使用「應計基礎」便可以提早抵用;「現金基礎」則會遞延抵用,而應該繳納以及可抵用的總金額並不會有所改變。2018 年若冉先生已經不在台灣工作,那麼 2018 年繳納的稅金就必須要以更改 2017 年的稅表方式,去退回之前已經所繳納的稅金,因此相對來講選擇使用「應計基礎」的方式也比較單純與方便。
再來回到原本案例,假設 2018 年顏先生從薪資扣繳的所得稅共 15,000 美元,若採用現金基礎來主張,可使用抵免的外國稅就只有 15,000 美元。但若是採應計基礎來計算,他在台灣的綜合所得稅應納稅額為 31,500 美元,可以主張的外國稅額也就是 31,500 美元。
反觀假設此年度顏先生是使用現金基礎先申報 15,000 美元的稅金抵扣,那麼原本在 2018 年度中應納的 31,500 美元會先扣除 15,000 美元,剩下的部分將在 2019 年繳納,此時這部分便會轉為 2019 年的現金基礎下的稅額。換言之 2018 年未使用完的海外稅金,按照規定需要先轉回 2017 年與 2017 年的海外稅金一併來使用。多餘的才能結轉到 2019 年,意即 2017 年需要修改稅表才能使用多餘的海外稅金。
如果納稅義務人採用「現金基礎」來主張,就只能在當年度申報此外國稅收抵免或作為列舉扣除項目,除非選擇「應計基礎」,並計入另一個稅務年度的總收入中。一旦選擇「應計基礎」作為計算標準,未來便不能夠再轉換成「現金基礎」來主張(若真有轉換的需求,須獲得美國國稅局批准方可更改)。
假使納稅義務人支付或累計合格的外國所得稅,無法在該年度達到全額抵減,也可以將未抵減的外國所得稅轉回到前期(前一年)計算之後,倘若有剩餘金額便可再結轉至下期(未來十年內)。如在前期之中有因為海外工作的所得而納稅,便必須要先申請前期退稅之後,有剩餘金額才可留到次一年使用。
三、高稅率排除(High Tax Kickout, HTKO)
假設納稅義務人的海外「被動所得(Passive Income)」稅率經過計算下高於美國個人稅最高稅率(2019 年為 37%),納稅義務人可以考慮將該部分的海外稅金重新分配至「主動所得」來扣抵該部分所得的稅金。假設顏先生長期定居海外,且2019 年有出租所得 2 萬美元,該出租所得海外稅金為 8,000 美元,但今年最多只能使用 2,000 美元來扣抵美國稅金。經過以下計算後我們得知顏先生海外「被動所得」稅率為 57%,顏先生可以考慮將沒有使用到的稅金重新分配給「主動所得」來繼續抵扣,但此情況對於台灣及中國的客戶可能在適用上比較難滿足美國稅局條件,但適用與否建議先諮詢專業會計師。

結語
有些納稅義務人不清楚自己其實符合申請「外國稅收抵免(Foreign Tax Credit)」的資格,而未透過 1116 表來主張自己已繳納的外國稅,因此產生被雙重課稅的問題。所以主要收入來源為海外的納稅義務人,即可享有「外國稅收抵免」,如果個人發生沒有即時申請的情形,也可以請 會計師協助試算自身是否符合退稅的資格。
案例
來自台中的 王醫師申請投資移民(EB-5)通過後,在 2019 年 9 月底持綠卡登陸美國。他投資項目是一個位於紐約州的建築公司,計劃在紐約地區蓋一座商場,但在投資募款期間正值施工階段,尚未有任何收入。
翌年的三月初,王先生收到移民公司轉寄給他的信,是來自於美國投資項目公司。信中含有一張 500 美元的支票,以及一份 K-1表。K-1表上第一欄有9,000 美元的商業損失,而第五欄有9,500 美元的利息收益。王先生認為只是多了500 美元的收入,估計應該也繳不到多少美國稅,便將K-1表一併提供給美國會計師準備稅表,卻發現會計師將9,500 美元利息全部計入所得,稅金一下就多了900美元,竟然比美國投資項目公司發給他的支票還高!王先生覺得一定是會計師搞錯了,希望能多諮詢其它會計師的意見。
專家解析
大部分移民項目公司是屬於「有限合夥企業(Limited Partnership)」,而依照美國國稅局的規定,有限合夥企業一般屬於「非稅務申報個體」(Pass-through Entity),其收入將全部回歸到所有者個人身上,由個人申報所得並繳納稅金。換句話說,合夥企業本身並不需要申報企業所得稅,僅須提供給國稅局 1065 表以披露整年度企業的營運結果,並同時將收入和費用等資料依合夥人持股比例分配,統整於每一位合夥人的 K-1 表上,在每年年度結束後的 3 月 15 日前提供給各個合夥人,讓合夥人作為報稅依據。由於 K-1 表是分配合夥企業的營運結果而非只有分配利潤,所以合夥企業一定要每年發 K-1 表給所有的合夥人。因此在此特別提醒讀者,如辦理 EB-5 投資移民的人在所得稅申報期限前還未收到 K-1 表,務必詢問移民公司是否已經拿到該表,或者請移民公司代為聯繫項目公司。
案例中,王先生疑惑為何實際收入與申報金額不一致。筆者在此將合夥企業以及個人徵稅分開來說明解釋,比較容易理解。
首先一般公司的記帳原則是從銷售額開始計算,逐項減去各種相關成本及費用會得到稅前利潤,之後再試算稅金取得淨利潤,假設公司不保留任何盈餘,則會以股息方式將淨利潤依照持股比例發給所有股東。反觀合夥企業的規定是,無論實際上是否將最終收益返還給個人或者留在公司做營運上的使用,盈虧都將回歸到每位合夥人來申報所得稅,也就是說,合夥人實際拿到的分配,跟 K-1 表分配的所得常常是不一樣的。
另外值得注意的是,個人美國稅的部分一般都是全部加總後,以累進稅率的方式去計算,但其中還是會有些例外。這些例外可能是實際徵課稅率較為優惠,或者因為收入性質不能互抵的限制。比如說,某些特定的股息(Qualified Dividends)和資本利得(Capital Gain)會有較低的稅率,也或者是被動性所得(Passive Activity Income)項目相關的損失不能與其它項目的收益互抵。基於上述原因,納稅人會發現收到的 K-1 表上,會有多個欄位標註不同的項目。
如需了解美國稅法在收入上能否互抵的概念,可能已經超過本書的用意,但簡單的原則是,收入可分為三大類別:
一、個人勞務所得(Personal Service Income),例如勞務所得及經營事業的營收。
二、投資型所得(Portfolio Income),例如利息、股息和權利金等。
三、被動性所得(Passive Activity Income),例如租金及一些非經商或勞力相關所得。
美國國稅局為避免個人使用「創造性會計原則(Creative Accounting)」來創造書面上的損失,以降低個人稅負,因而規定各項損失不能抵另外一項的收入。
在本案例中,由於王先生是有限合夥人,屬於被動性的投資這個合夥企業,並未參與實際營運,所以他的商業損失是屬於被動性損失,而合夥企業投資產生的利息收益,則屬於投資型所得,因此在申報時兩個金額並不能夠互抵。但這不代表王先生的損失就不見了,該損失會被紀錄在王先生的 8582 表中,計算當年度可扣抵額以及年度有被動性所得或該投資項目處分時便可抵用。
結語
雖然本案例是很典型的 EB-5 新移民會遇到的情況,但由於每個人的狀況或多或少會不一樣,建議應向專業人士或者會計師詳談,提供個人所得及 K-1 表,較能準確地得到稅務訊息。
另外要特別提醒讀者,雖然合夥企業規定最遲應提供 K-1 表的期限是 3 月 15 日,但企業也可以申請延期半年至 9 月 15 日之前完成申報,故實務上很多新移民常常在個人所得稅申報期限 4 月 15 日之後才收到 K-1 表,造成個人所得稅也必需一併申請延期。
如上一題說明,在 4 月 15 日辦理延期時要一併繳足當年度的稅金。但若延期時還未收到 K-1 表,在有限的資訊下,即使是經驗豐富的會計師,也難以準確地算出應繳稅金,實務上也常常發生因缺少 K-1 表,造成低估個人所得稅的情形。所以建議讀者應寧可高估 K-1 表的收益,在稅表延期時繳足稅金,以免短繳稅金產生相關利息處罰。
以下提供 K-1 表供讀者參考。
來自台中的 王醫師申請投資移民(EB-5)通過後,在 2019 年 9 月底持綠卡登陸美國。他投資項目是一個位於紐約州的建築公司,計劃在紐約地區蓋一座商場,但在投資募款期間正值施工階段,尚未有任何收入。
翌年的三月初,王先生收到移民公司轉寄給他的信,是來自於美國投資項目公司。信中含有一張 500 美元的支票,以及一份 K-1表。K-1表上第一欄有9,000 美元的商業損失,而第五欄有9,500 美元的利息收益。王先生認為只是多了500 美元的收入,估計應該也繳不到多少美國稅,便將K-1表一併提供給美國會計師準備稅表,卻發現會計師將9,500 美元利息全部計入所得,稅金一下就多了900美元,竟然比美國投資項目公司發給他的支票還高!王先生覺得一定是會計師搞錯了,希望能多諮詢其它會計師的意見。
專家解析
大部分移民項目公司是屬於「有限合夥企業(Limited Partnership)」,而依照美國國稅局的規定,有限合夥企業一般屬於「非稅務申報個體」(Pass-through Entity),其收入將全部回歸到所有者個人身上,由個人申報所得並繳納稅金。換句話說,合夥企業本身並不需要申報企業所得稅,僅須提供給國稅局 1065 表以披露整年度企業的營運結果,並同時將收入和費用等資料依合夥人持股比例分配,統整於每一位合夥人的 K-1 表上,在每年年度結束後的 3 月 15 日前提供給各個合夥人,讓合夥人作為報稅依據。由於 K-1 表是分配合夥企業的營運結果而非只有分配利潤,所以合夥企業一定要每年發 K-1 表給所有的合夥人。因此在此特別提醒讀者,如辦理 EB-5 投資移民的人在所得稅申報期限前還未收到 K-1 表,務必詢問移民公司是否已經拿到該表,或者請移民公司代為聯繫項目公司。
案例中,王先生疑惑為何實際收入與申報金額不一致。筆者在此將合夥企業以及個人徵稅分開來說明解釋,比較容易理解。
首先一般公司的記帳原則是從銷售額開始計算,逐項減去各種相關成本及費用會得到稅前利潤,之後再試算稅金取得淨利潤,假設公司不保留任何盈餘,則會以股息方式將淨利潤依照持股比例發給所有股東。反觀合夥企業的規定是,無論實際上是否將最終收益返還給個人或者留在公司做營運上的使用,盈虧都將回歸到每位合夥人來申報所得稅,也就是說,合夥人實際拿到的分配,跟 K-1 表分配的所得常常是不一樣的。
另外值得注意的是,個人美國稅的部分一般都是全部加總後,以累進稅率的方式去計算,但其中還是會有些例外。這些例外可能是實際徵課稅率較為優惠,或者因為收入性質不能互抵的限制。比如說,某些特定的股息(Qualified Dividends)和資本利得(Capital Gain)會有較低的稅率,也或者是被動性所得(Passive Activity Income)項目相關的損失不能與其它項目的收益互抵。基於上述原因,納稅人會發現收到的 K-1 表上,會有多個欄位標註不同的項目。
如需了解美國稅法在收入上能否互抵的概念,可能已經超過本書的用意,但簡單的原則是,收入可分為三大類別:
一、個人勞務所得(Personal Service Income),例如勞務所得及經營事業的營收。
二、投資型所得(Portfolio Income),例如利息、股息和權利金等。
三、被動性所得(Passive Activity Income),例如租金及一些非經商或勞力相關所得。
美國國稅局為避免個人使用「創造性會計原則(Creative Accounting)」來創造書面上的損失,以降低個人稅負,因而規定各項損失不能抵另外一項的收入。
在本案例中,由於王先生是有限合夥人,屬於被動性的投資這個合夥企業,並未參與實際營運,所以他的商業損失是屬於被動性損失,而合夥企業投資產生的利息收益,則屬於投資型所得,因此在申報時兩個金額並不能夠互抵。但這不代表王先生的損失就不見了,該損失會被紀錄在王先生的 8582 表中,計算當年度可扣抵額以及年度有被動性所得或該投資項目處分時便可抵用。
結語
雖然本案例是很典型的 EB-5 新移民會遇到的情況,但由於每個人的狀況或多或少會不一樣,建議應向專業人士或者會計師詳談,提供個人所得及 K-1 表,較能準確地得到稅務訊息。
另外要特別提醒讀者,雖然合夥企業規定最遲應提供 K-1 表的期限是 3 月 15 日,但企業也可以申請延期半年至 9 月 15 日之前完成申報,故實務上很多新移民常常在個人所得稅申報期限 4 月 15 日之後才收到 K-1 表,造成個人所得稅也必需一併申請延期。
如上一題說明,在 4 月 15 日辦理延期時要一併繳足當年度的稅金。但若延期時還未收到 K-1 表,在有限的資訊下,即使是經驗豐富的會計師,也難以準確地算出應繳稅金,實務上也常常發生因缺少 K-1 表,造成低估個人所得稅的情形。所以建議讀者應寧可高估 K-1 表的收益,在稅表延期時繳足稅金,以免短繳稅金產生相關利息處罰。
以下提供 K-1 表供讀者參考。
案例
馬先生於 2018 年 1 月 1 日取得綠卡。馬先生在中國及香港均有帳戶操作股票及基金等數筆金融商品的投資,各項投資有賺有賠。原本馬先生在中國及香港炒股投資所賺取的資本利得都不用繳交所得稅,故從未考量相關稅務問題,現在成為美國稅務居民後,相關投資所得依據美國所得稅規定應如何計稅?所謂長期資本利得是如何判定?若投資失利產生虧損時,在報稅上是否可以抵扣呢?
專家解析
首先要先說明所謂資本利得(Capital Gain)是指買賣財產產生的價差收入,若賠錢時則為資本損失(Capital Loss)。因資本利得是在出售資產時實現,故屬於出售當年度的所得。若資產的持有期間大於一年,就屬於長期資本利得,適用 0%、15% 或 20% 的稅率,最高 20% 的資本利得稅率如超過一定收入需再加上 3.8% 的補充健保稅(NIIT),反之則屬於短期資本利得,併入一般所得課稅,適用 10~37% 的稅率。資本利得的計算如下:
資本利得/損失 = 出售淨收入 - 取得總成本
出售淨收入 = 出售資產的成交價金 - 相關交易費用
取得總成本 = 購入資產的成交價金 + 相關交易費用
交易費用包括佣金、手續費、交易稅金等各種未達成買賣而支出的各種必要費用。
若交易的資產是以外幣計價,就必須分別以買入及賣出當日的匯率來換算美元的淨收入及取得總成本,再計算資本利得。當出售的資產是分次買入,就必須依據先進先出原則來決定對應的取得成本。
假設馬先生透過中國證券帳戶操作中國上市公司 A 科技股票的交易明細如下圖:

在上例中,因為馬先生是在 2018 年 1 月 1 日取得綠卡成為美國稅務居民,故所有在 2018 年出售的股票都應計入 2018 年的所得課稅。以上交易資料必須依據先進先出法整理,使一筆賣出對應到一筆買入。以上表 2018 年 1 月 11 日出售的 A 科技股票 2,500 股為例,就應該對應到 2016 年 12 月 22 日買入的 2,000 股,以及 2017 年 1 月 25 日買入的 1,000 股中的 500 股,這 500 股的成本為人民幣 7,550 元,即人民幣 15,100 元 ×(500/1,000)。故馬先生買賣 A 科技股票的交易資料應整理如下表:

當納稅人有資本利得時,資本利得的總額(長短期的合計數)會顯示在 1040 表的第 6 欄 Capital Gain (or loss),長短期資本利得或損失的明細則在附表 D,當年度交易資料明細則列在 8949 表。
同時有資本利得及損失時,資本損失可全額抵減資本利得。當資本損失大於資本利得時,還有以下二種方法可以抵減:
一、抵減其它一般所得。抵減時 1040 表第 6 欄會顯示負數,直接減少當年度的一般所得,一年可抵減上限為 3,000 美元(已婚分開申報者抵減上限為 1,500 美元)。無論申報人當年度有無其它所得都必須抵減。當申報人同時有長期及短期資本損失時,這 3,000 美元的抵減額會先使用短期資本損失來做抵減,而不足 3,000 美元抵減額的部分則在使用長期資本損失來做抵減。
二、資本損失遞延(carryover)到未來年度抵減。遞延的長短期資本損失會分別遞延到下一年度,若下一年度有資本利得時會先分別抵減短期及長期資本利得,不足時長短期資本損失與利得之間可以互抵,最後還未抵減完的資本損失則回到方法一,繼續抵減其它所得。遞延的資本損失是沒有年限的,可以一直抵用到用完為止。
本案例馬先生買賣 A 科技股票在 2018 年產生 347 美元的短期資本損失,以及 3,101 美元的長期資本損失,故馬先生 2018年要先將 3,000 美元的資本損失抵減一般所得,並將剩餘的長期資本損失 448 美元遞延到 2019 年。另外,A 科技在 2018 年 7 月分配現金股利每股 0.1 元,共人民幣 50 元的分紅所得,則會直接併入馬先生 2018 年度的一般所得計稅。
2019 年馬先生有短期資本利得 2,067 美元以及遞延的長期資本損失 448 美元,相互抵減後還有短期資本利得 1,619 美元,將併入馬先生的一般所得中課稅。
結語
一般美國稅務居民若是透過美國帳戶操作投資商品,券商會依據美國稅法規定提供 1099-B 等表作為報稅依據,申報相當容易,但美國以外地區的券商並不會依美國稅法規定提供相關表格,故讀者若經常透過海外帳戶投資金融產品,就必須要更了解美國稅法相關的規定。若是交易頻繁的投資人,要整理相關資料相當費時,可能會大幅增加報稅成本。
另外,在操作以外幣計價的商品時,也必須要留意買賣日期的匯差對資本利得的影響。因為申報美國稅時,是先依據交易當天的匯率轉換成美元,在計算美元的資本利得,故若有大幅度的匯率變動時,就可能會遇到原始幣別是虧損,但美元是獲利的情況。
附註一
前面案例中已說明若領取現金股利,會直接計入所得人當年度的一般所得中課稅。但如果是獲配股票股利時,情況又不相同。一般在領取股票股利的當下不會被視為所得,但會攤平原始股票的取得成本,意指股利成本將直接攤算到各個原始股票的購入成本日期中,以計算平均成本和售價,故所得會反映在日後將股票出售時。舉例說明如下:

上表中投資人在 2018 年 7 月 15 日獲配 B 實業的每股 0.1 股的股票股利,當天持有的原本股票 500 股中,有 400 股的平均取得成本為 44 元,分配到股票股利 40 股後,攤平後的成本為每股 40 元;另外 100 股的每股取得成本為 55 元,分配到 10 股後攤平的成本為每股 50 元。
其股票股利雖然會攤平為原始股票的成本,但不影響股票買賣先進先出的原則,所以 2019 年 1 月 8 日出售的 500 股中,440 股會先對應到 2017 年 1 月 25 日購入的股票 400 股及其獲配之股票股利 40 股,故有長期資本利得 8,800 元,即(30,000 ÷ 500 × 440)- 17,600 = 8,800;另外 60 股對應到 2018 年 6 月 30 日購入的股票,有短期資本利得 600 元,即(30,000 ÷ 500 × 60)-(50 × 60)= 600。
而 2019 年 6 月 1 日所出售的股票,就會對應到最後在 2018 年 6 月 30 日所取得的股票 40 股及股票股利 10 股。那 2019 年 6 月 1 日所出售的股票,要算為長期還是短期資本利得呢?其正確答案為把全數視為短期資本利得。因為股票股利的持有期間是依照該原始股票的取得日期,所以本次出售的 50 股要視為 2018 年 6 月 30 日取得,因此 2019 年 6 月 1 日出售的短期資本利得為 1,000 元,即 3,500 -(5,500 ÷ 110)× 50 = 1,000。
附註二
由於資本損失可以全額抵減資本利得,為避免納稅人在實現大額資本利得的年度故意出售虧損資產以提前實現資本損失抵減所得,美國稅法規定若納稅人在出售虧損資產的前後 30 天內有全部或部分買回同樣的資產時,本次銷售會被認定為虛拋認賠(Wash Sale,依美國國內稅收法定義之避稅行為,不同於一般虛拋交易用非法方式操作股票之行為),產生的虧損將依持續持有的比例全部或部分不可認,直到日後將持續持有的資產出售時,便可將沖洗買賣尚未抵減的資本損失計入出售資產的成本,以降低資本利得或增加資本損失。舉一個例子說明如下:

由上表的交易記錄可看出,2018 年 2 月 11 日出售 C 科技股票,虧損 6,000 元,但在 2018 年 2 月 25 日買回了 1,000 股,所以 2 月 11 日出售的 2,000 股中有 1,000 股符合沖洗買賣規定,所以相關的虧損 3,000 元不可以在本次認列,但可以加入 2018 年 2 月 25 日買回的 1,000 股的取得成本中。2019 年 1 月 31 日將這 1,000 股出售時,資本利得應記為 2,000 元,即 18,000 -(13,000 + 3,000)。
附註三
長期資本利得稅率是獨立的,適用 0%、15% 或 20% 的稅率。至於如何判斷是用哪一個稅率呢?其實是依每位申報人的一般所得及長期資本利得所得合計的總所得高低,所適用的所得稅率來決定的。2019 年的資本利得稅率整理如下表:


註:參考來源為 https://www.irs.gov/taxtopics/tc409.html。
馬先生於 2018 年 1 月 1 日取得綠卡。馬先生在中國及香港均有帳戶操作股票及基金等數筆金融商品的投資,各項投資有賺有賠。原本馬先生在中國及香港炒股投資所賺取的資本利得都不用繳交所得稅,故從未考量相關稅務問題,現在成為美國稅務居民後,相關投資所得依據美國所得稅規定應如何計稅?所謂長期資本利得是如何判定?若投資失利產生虧損時,在報稅上是否可以抵扣呢?
專家解析
首先要先說明所謂資本利得(Capital Gain)是指買賣財產產生的價差收入,若賠錢時則為資本損失(Capital Loss)。因資本利得是在出售資產時實現,故屬於出售當年度的所得。若資產的持有期間大於一年,就屬於長期資本利得,適用 0%、15% 或 20% 的稅率,最高 20% 的資本利得稅率如超過一定收入需再加上 3.8% 的補充健保稅(NIIT),反之則屬於短期資本利得,併入一般所得課稅,適用 10~37% 的稅率。資本利得的計算如下:
資本利得/損失 = 出售淨收入 - 取得總成本
出售淨收入 = 出售資產的成交價金 - 相關交易費用
取得總成本 = 購入資產的成交價金 + 相關交易費用
交易費用包括佣金、手續費、交易稅金等各種未達成買賣而支出的各種必要費用。
若交易的資產是以外幣計價,就必須分別以買入及賣出當日的匯率來換算美元的淨收入及取得總成本,再計算資本利得。當出售的資產是分次買入,就必須依據先進先出原則來決定對應的取得成本。
假設馬先生透過中國證券帳戶操作中國上市公司 A 科技股票的交易明細如下圖:

在上例中,因為馬先生是在 2018 年 1 月 1 日取得綠卡成為美國稅務居民,故所有在 2018 年出售的股票都應計入 2018 年的所得課稅。以上交易資料必須依據先進先出法整理,使一筆賣出對應到一筆買入。以上表 2018 年 1 月 11 日出售的 A 科技股票 2,500 股為例,就應該對應到 2016 年 12 月 22 日買入的 2,000 股,以及 2017 年 1 月 25 日買入的 1,000 股中的 500 股,這 500 股的成本為人民幣 7,550 元,即人民幣 15,100 元 ×(500/1,000)。故馬先生買賣 A 科技股票的交易資料應整理如下表:

當納稅人有資本利得時,資本利得的總額(長短期的合計數)會顯示在 1040 表的第 6 欄 Capital Gain (or loss),長短期資本利得或損失的明細則在附表 D,當年度交易資料明細則列在 8949 表。
同時有資本利得及損失時,資本損失可全額抵減資本利得。當資本損失大於資本利得時,還有以下二種方法可以抵減:
一、抵減其它一般所得。抵減時 1040 表第 6 欄會顯示負數,直接減少當年度的一般所得,一年可抵減上限為 3,000 美元(已婚分開申報者抵減上限為 1,500 美元)。無論申報人當年度有無其它所得都必須抵減。當申報人同時有長期及短期資本損失時,這 3,000 美元的抵減額會先使用短期資本損失來做抵減,而不足 3,000 美元抵減額的部分則在使用長期資本損失來做抵減。
二、資本損失遞延(carryover)到未來年度抵減。遞延的長短期資本損失會分別遞延到下一年度,若下一年度有資本利得時會先分別抵減短期及長期資本利得,不足時長短期資本損失與利得之間可以互抵,最後還未抵減完的資本損失則回到方法一,繼續抵減其它所得。遞延的資本損失是沒有年限的,可以一直抵用到用完為止。
本案例馬先生買賣 A 科技股票在 2018 年產生 347 美元的短期資本損失,以及 3,101 美元的長期資本損失,故馬先生 2018年要先將 3,000 美元的資本損失抵減一般所得,並將剩餘的長期資本損失 448 美元遞延到 2019 年。另外,A 科技在 2018 年 7 月分配現金股利每股 0.1 元,共人民幣 50 元的分紅所得,則會直接併入馬先生 2018 年度的一般所得計稅。
2019 年馬先生有短期資本利得 2,067 美元以及遞延的長期資本損失 448 美元,相互抵減後還有短期資本利得 1,619 美元,將併入馬先生的一般所得中課稅。
結語
一般美國稅務居民若是透過美國帳戶操作投資商品,券商會依據美國稅法規定提供 1099-B 等表作為報稅依據,申報相當容易,但美國以外地區的券商並不會依美國稅法規定提供相關表格,故讀者若經常透過海外帳戶投資金融產品,就必須要更了解美國稅法相關的規定。若是交易頻繁的投資人,要整理相關資料相當費時,可能會大幅增加報稅成本。
另外,在操作以外幣計價的商品時,也必須要留意買賣日期的匯差對資本利得的影響。因為申報美國稅時,是先依據交易當天的匯率轉換成美元,在計算美元的資本利得,故若有大幅度的匯率變動時,就可能會遇到原始幣別是虧損,但美元是獲利的情況。
附註一
前面案例中已說明若領取現金股利,會直接計入所得人當年度的一般所得中課稅。但如果是獲配股票股利時,情況又不相同。一般在領取股票股利的當下不會被視為所得,但會攤平原始股票的取得成本,意指股利成本將直接攤算到各個原始股票的購入成本日期中,以計算平均成本和售價,故所得會反映在日後將股票出售時。舉例說明如下:

上表中投資人在 2018 年 7 月 15 日獲配 B 實業的每股 0.1 股的股票股利,當天持有的原本股票 500 股中,有 400 股的平均取得成本為 44 元,分配到股票股利 40 股後,攤平後的成本為每股 40 元;另外 100 股的每股取得成本為 55 元,分配到 10 股後攤平的成本為每股 50 元。
其股票股利雖然會攤平為原始股票的成本,但不影響股票買賣先進先出的原則,所以 2019 年 1 月 8 日出售的 500 股中,440 股會先對應到 2017 年 1 月 25 日購入的股票 400 股及其獲配之股票股利 40 股,故有長期資本利得 8,800 元,即(30,000 ÷ 500 × 440)- 17,600 = 8,800;另外 60 股對應到 2018 年 6 月 30 日購入的股票,有短期資本利得 600 元,即(30,000 ÷ 500 × 60)-(50 × 60)= 600。
而 2019 年 6 月 1 日所出售的股票,就會對應到最後在 2018 年 6 月 30 日所取得的股票 40 股及股票股利 10 股。那 2019 年 6 月 1 日所出售的股票,要算為長期還是短期資本利得呢?其正確答案為把全數視為短期資本利得。因為股票股利的持有期間是依照該原始股票的取得日期,所以本次出售的 50 股要視為 2018 年 6 月 30 日取得,因此 2019 年 6 月 1 日出售的短期資本利得為 1,000 元,即 3,500 -(5,500 ÷ 110)× 50 = 1,000。
附註二
由於資本損失可以全額抵減資本利得,為避免納稅人在實現大額資本利得的年度故意出售虧損資產以提前實現資本損失抵減所得,美國稅法規定若納稅人在出售虧損資產的前後 30 天內有全部或部分買回同樣的資產時,本次銷售會被認定為虛拋認賠(Wash Sale,依美國國內稅收法定義之避稅行為,不同於一般虛拋交易用非法方式操作股票之行為),產生的虧損將依持續持有的比例全部或部分不可認,直到日後將持續持有的資產出售時,便可將沖洗買賣尚未抵減的資本損失計入出售資產的成本,以降低資本利得或增加資本損失。舉一個例子說明如下:

由上表的交易記錄可看出,2018 年 2 月 11 日出售 C 科技股票,虧損 6,000 元,但在 2018 年 2 月 25 日買回了 1,000 股,所以 2 月 11 日出售的 2,000 股中有 1,000 股符合沖洗買賣規定,所以相關的虧損 3,000 元不可以在本次認列,但可以加入 2018 年 2 月 25 日買回的 1,000 股的取得成本中。2019 年 1 月 31 日將這 1,000 股出售時,資本利得應記為 2,000 元,即 18,000 -(13,000 + 3,000)。
附註三
長期資本利得稅率是獨立的,適用 0%、15% 或 20% 的稅率。至於如何判斷是用哪一個稅率呢?其實是依每位申報人的一般所得及長期資本利得所得合計的總所得高低,所適用的所得稅率來決定的。2019 年的資本利得稅率整理如下表:


註:參考來源為 https://www.irs.gov/taxtopics/tc409.html。
Q15 美籍人士在中國或台灣買房屋,貸款利息可以適用列舉扣除嗎?而若是自用住宅,日後出售可以享有較低的所得稅負優惠嗎?
案例
美國公民周太太繼承到其家族在中國的產業,於是她即將經常在中國居住以繼續擴大家族資產。周太太認為,目前亞洲的房地產市場呈不斷攀升的趨勢,是個不錯的投資時期,於是她在北京BCD中心的黃金地段購買了不動產,主要作為自用,同時也是投資上的考量,希望將來出售時會有好價錢。決定購買時,為了避免大量現金流的周轉,周太太在付了一部分首期付款後,剩餘的房款向中國工商銀行做了貸款。
當她在美國居住時,她瞭解美國的自用不動產的貸款利息是可以用來抵稅的,也聽說出售自用不動產時可能可享有一些免稅額及享受資本利得的較低稅率,不知道如果是國外的房地產是不是也可以用相同的稅務處理?
專家解析
以上自用住宅房貸抵扣以及出售資本利得優惠,在美國稅法規定上,無論該自用不動產是位於美國或其它國家,原則上只要符合稅法規定都一樣可以適用。
首先介紹自用住宅房屋貸款利息抵稅的規定。一般而言,房屋貸款利息是指,當事人針對一項貸款所支付的利息,而這項貸款是由當事人的居所(主要居所或第二居所)作為擔保。如果房屋貸款利息同時滿足以下幾項條件,就可以列報:
一、申報 1040 表,並且申報 1040 表中的附表 A(列舉扣除額申報表(註));
二、貸款以合格居所(Qualified Home)為擔保,同時當事人具有該房屋的所有權。
上述合格居所是指:1. 主要居所(Main Home);或是 2. 第二居所(Second Home)。
註:美國報稅除了要依照填寫各表(Form)之外,還會因條件和身分類別的不同,而需要填寫其它「附表(Schedule)」。舉例來說,1040 表的附表就有 A、B、C……等。為方便讀者對照,本書以「附表」來指稱 Schedule。
主要居所的定義是指,當事人可以在任何時刻擁有一個主要居所,這個主要居所是當事人大多數時間經常居住的地方。而第二居所的定義是指,當事人把一間房屋當成第二居所。而第二居所又可分為「未出租」和「出租」兩種情況:
未出租的第二居所(second home not rented out):這樣的情況是指,如果當事人持有一間第二居所,但在當年度的任何時刻,不是為了出租或是轉售,那麼當事人不必在當年度中使用這間房屋,就可以把它當成符合條件的居所(Qualified Home)。
出租的第二居所(second home rented out):這樣的情況是指,如果當事人持有一間第二居所,並且在當年度部分時間中出租,如果當事人想要把這間第二居所當成合格的居所,則必須在當年度中曾使用這間房屋。至於使用多久?一般是以一年超過十四天,或是在這間房屋整年度的出租天數的 10%,取上述兩種天數較長者。如果當事人使用出租的第二居所的時間不夠長,這間房屋會視為出租資產(Rental Property),而不是第二居所。相關的抵押利息便會在附表 E 中作為出租的費用。
如果納稅人有房屋貸款,便可收集貸款利息單據給報稅會計師,請他們代為報稅:
購屋貸款(Home Acquisition Debt)—— 指在 1987 年 10 月 13 日後取得的購屋貸款來購買、建造或改善,在 2017 年稅改後,2017 年 12 月15 日取得的貸款金額總共不超過 75 萬美元(如果是結婚分開申報則不超過 37.5 萬美元)如果在 2017 年 12 月 15 日前取得貸款金額總共不超過 100 萬美元(如果是結婚分別申報則不超過 50 萬美元)。
除了上述情形之外,美國國稅局的規定也提到一種「祖父型貸款(Grandfathered Debt)」,指的是 1987 年 10 月 31 日之前所作的貸款,但目前的案件較少這種情況。
對於周太太來說,她作為美國公民在中國的收入有申報美國稅的義務。另外,她在中國的貸款也都是以個人名義從銀行取得的。並且,她在中國的不動產確實是主要為了自用而取得的,即為上述條件中的「合格居所」。所以,周太太可以在申報美國稅時列報中國房屋貸款利息。但必須注意一點,自住房屋貸款利息扣除是屬於列舉扣除項下(自住房產最多列舉扣除 75 萬美元,夫妻分開申報為 37.5 萬美元),如果列舉扣除合計不超過標準扣除,一般會採用標準扣除,如此自住房貸款利息在所得稅申報上就沒有差異。
每一年度可認的貸款利息金額要向銀行取得,若是在美國當地的房屋貸款,銀行會提供 1098 表作為貸款人報稅憑證。但在海外的房屋貸款,納稅人就要請銀行提供相關憑證,如台灣的銀行每年會發給貸款人利息憑單,便可作為依據。周太太待在中國,就需要向銀行取得相關房貸利息合計的清單,以作為申報美國稅的依據。
接著介紹周太太將中國的自用住宅出售,賺取的資本利得在美國稅務上得相關優惠。當周太太透過中國的仲介公司找到了合適的買主,雙方協商好價格,簽好了買賣合同後,出售價格即會顯示在此合同上。該合同也將成為日後申報美國稅的依據。出售房屋的資本利得為售價減取得成本,而出售時產生的交易費用也可以抵減資本利得。相關影響房屋資本利得計算的項目請參考如下表格:

上表所謂的「加計成本(Increase to basis)」,美國國稅局對相關房屋成本加計項目定義如下:
一、此項增建及其它改善有超過一年以上的使用年限。例如:增建房間或浴室,安裝空調系統等。
二、為了適合當地改善所做的特殊評估支出。
三、遇到災害事故而必須花費的重建或修復支出。
假如周太太取得中國的住宅後,做了一些修繕,並且都有把支出單據保存下來,就可提供給專業人士來選擇哪些是可以用來抵減出售所得。
若出售房屋如果符合美國稅法自用住宅規定,出售利得就可以享有免稅額,所得可能可以全部免除或部分免除,最高可以享有 25 萬美元的免稅額(如果是已婚且合併申報者,可享有 50 萬美元的免稅額),當利得超出免稅額時才需要繳交所得稅。
以下是適用於主要自用住宅(Main Home)免稅額的三個條件:
一、滿足所有權的測試(若是合併申報,其中一方符合所有權測試即可)。
二、滿足使用的測試(若是合併申報,雙方必須皆符合使用測試才有機會取得最大值 50 萬美元)。
三、在出售日前二年,並沒有適用過房屋出售利得的免稅額。
以上所說的所有權的測試及使用的測試,是指在出售日前五年的期間內,必須:
一、擁有該不動產至少二年(所有權的測試);
二、此不動產作為實際居住的主要房屋至少二年(使用的測試)。
周太太在中國主要自用不動產的出售利得如果小於年度免稅額,該筆出售交易雖然不會被課稅,但還是應當申報,以免日後 IRS 查證時沒有申報資料而誤以為當事人漏報(因為 IRS 沒有成本資料,不知道此出售交易是利得或虧損),只是出售收入減去免稅額後,沒有課稅金額。如果周太太的房屋出售所得超過了免稅額,就超過的部分要納入當年度所得,適用長期資本利得的稅率課稅。
本案例中,即使周太太是在美國以外地區購置房屋,如果仍符合以上測試及規定,仍可申報免稅額。但個案案情均或多或少有差異,還是建議讀者洽詢專業會計師最為恰當。
特殊注意情況
華人朋友近年有人考慮放棄綠卡,而有棄籍稅(Expatriation Tax,見「Q48:甚麼是棄籍稅?甚麼情況下需要申報?」)的適用。請注意棄籍者在計算棄籍稅時,不得享有上述的自用房屋出售利得免稅額。
結語
雖然美國稅務居民持有境外自用不動產,一樣可適用房屋貸款扣除或自用住宅出售免稅額,但因為實務上境外的相關房屋憑證與美國當地不同,故必須格外留意。專家提醒讀者盡可能在境外買房前做好規劃,及時諮詢專業人士,並要保留好所有的檔案,尤其是買入及賣出的契約,以及重要的費用支出憑證。又因為出售自用住宅的免稅額不小,建議讀者出售房屋前先諮詢會計師,確認是否符合免稅額的條件。
另外,除了持有美國境外房產外,若同時有境外金融帳戶時,便須注意有無一併申報 FBAR 及 8938 格等資產揭露表格,千萬不要只申報費用而忘了其它揭露事項。
附註一
美國國稅局的 Publication 936 以一圖來說明房屋貸款利息的列報原則,我們引用並且翻譯如下。(註)
註:此圖引用自 Publication 936 Home Mortgage Interest Deduction 的第三頁,來源:https://www.irs.gov/pub/irs-pdf/p936.pdf。

附註二
2009 年開始自用住宅銷售的特殊規定:IRC§121 在 2008 年「住宅法(Housing Act)」的規定下,根據 IRC§121(b)(4) 的規定(註),於 2008 年 12 月 31 日後所銷售或交換主要住宅產生的所得,如果該房屋有部分期間不作為主要住宅,則該出售資本利得不能全額免稅。進一步來說,該出售利得要先計算出分配到所謂的「不合格使用期間(Nonqualified Use)」的所得,再將從出售利得總額中扣除在不合格使用期間所得才是所謂的合格利得,得以享受 25 萬或 50 萬美元的免稅規定。
分配到不合格使用期間的銷售利得是用出售利得總額乘以一定的比率計算出來的。這個比率的分子是納稅人擁有房屋而屬於不合格使用期間的累積天數,分母是納稅義務人擁有房屋的總天數。即:

註:「美國國內稅收法」英文全稱為 Internal Revenue Code,簡稱為 IRC。《美國稅法法典(U.S. Code)》中將「美國國內稅收法」編為 Title 26,因此在美國也會以 Title 26 來指稱「美國國內稅收法」。本書為顧及閱讀流暢性及精簡性,將交替使用「美國國內稅收法」或「IRC」。
所謂的不合格使用期間是指任何期間(不包括 2009 年 1 月 1 日以前),納稅人或配偶都沒有將這個不動產作為主要住宅。但所謂不合格使用並不包含以下情況:
一、如果在出售日往前算的五年間,納稅人或配偶已居住符合了免稅規定的期間(此項規定使得納稅人有三年的時間遷出已出售主要住宅,而仍能符合條件。)
二、納稅人或配偶在以下符合條件的官方持續任職的任何時間(累積不超過十年):
1. 在軍隊任職;
2. 在美國境外政府機構任職,或
3. 在情報機構任職。
三、由於換工作、身體健康因素,或法令規定的意外情況下造成的暫時性離開主要住宅期間(但累積不超過二年)。
案例
美國公民周太太繼承到其家族在中國的產業,於是她即將經常在中國居住以繼續擴大家族資產。周太太認為,目前亞洲的房地產市場呈不斷攀升的趨勢,是個不錯的投資時期,於是她在北京BCD中心的黃金地段購買了不動產,主要作為自用,同時也是投資上的考量,希望將來出售時會有好價錢。決定購買時,為了避免大量現金流的周轉,周太太在付了一部分首期付款後,剩餘的房款向中國工商銀行做了貸款。
當她在美國居住時,她瞭解美國的自用不動產的貸款利息是可以用來抵稅的,也聽說出售自用不動產時可能可享有一些免稅額及享受資本利得的較低稅率,不知道如果是國外的房地產是不是也可以用相同的稅務處理?
專家解析
以上自用住宅房貸抵扣以及出售資本利得優惠,在美國稅法規定上,無論該自用不動產是位於美國或其它國家,原則上只要符合稅法規定都一樣可以適用。
首先介紹自用住宅房屋貸款利息抵稅的規定。一般而言,房屋貸款利息是指,當事人針對一項貸款所支付的利息,而這項貸款是由當事人的居所(主要居所或第二居所)作為擔保。如果房屋貸款利息同時滿足以下幾項條件,就可以列報:
一、申報 1040 表,並且申報 1040 表中的附表 A(列舉扣除額申報表(註));
二、貸款以合格居所(Qualified Home)為擔保,同時當事人具有該房屋的所有權。
上述合格居所是指:1. 主要居所(Main Home);或是 2. 第二居所(Second Home)。
註:美國報稅除了要依照填寫各表(Form)之外,還會因條件和身分類別的不同,而需要填寫其它「附表(Schedule)」。舉例來說,1040 表的附表就有 A、B、C……等。為方便讀者對照,本書以「附表」來指稱 Schedule。
主要居所的定義是指,當事人可以在任何時刻擁有一個主要居所,這個主要居所是當事人大多數時間經常居住的地方。而第二居所的定義是指,當事人把一間房屋當成第二居所。而第二居所又可分為「未出租」和「出租」兩種情況:
未出租的第二居所(second home not rented out):這樣的情況是指,如果當事人持有一間第二居所,但在當年度的任何時刻,不是為了出租或是轉售,那麼當事人不必在當年度中使用這間房屋,就可以把它當成符合條件的居所(Qualified Home)。
出租的第二居所(second home rented out):這樣的情況是指,如果當事人持有一間第二居所,並且在當年度部分時間中出租,如果當事人想要把這間第二居所當成合格的居所,則必須在當年度中曾使用這間房屋。至於使用多久?一般是以一年超過十四天,或是在這間房屋整年度的出租天數的 10%,取上述兩種天數較長者。如果當事人使用出租的第二居所的時間不夠長,這間房屋會視為出租資產(Rental Property),而不是第二居所。相關的抵押利息便會在附表 E 中作為出租的費用。
如果納稅人有房屋貸款,便可收集貸款利息單據給報稅會計師,請他們代為報稅:
購屋貸款(Home Acquisition Debt)—— 指在 1987 年 10 月 13 日後取得的購屋貸款來購買、建造或改善,在 2017 年稅改後,2017 年 12 月15 日取得的貸款金額總共不超過 75 萬美元(如果是結婚分開申報則不超過 37.5 萬美元)如果在 2017 年 12 月 15 日前取得貸款金額總共不超過 100 萬美元(如果是結婚分別申報則不超過 50 萬美元)。
除了上述情形之外,美國國稅局的規定也提到一種「祖父型貸款(Grandfathered Debt)」,指的是 1987 年 10 月 31 日之前所作的貸款,但目前的案件較少這種情況。
對於周太太來說,她作為美國公民在中國的收入有申報美國稅的義務。另外,她在中國的貸款也都是以個人名義從銀行取得的。並且,她在中國的不動產確實是主要為了自用而取得的,即為上述條件中的「合格居所」。所以,周太太可以在申報美國稅時列報中國房屋貸款利息。但必須注意一點,自住房屋貸款利息扣除是屬於列舉扣除項下(自住房產最多列舉扣除 75 萬美元,夫妻分開申報為 37.5 萬美元),如果列舉扣除合計不超過標準扣除,一般會採用標準扣除,如此自住房貸款利息在所得稅申報上就沒有差異。
每一年度可認的貸款利息金額要向銀行取得,若是在美國當地的房屋貸款,銀行會提供 1098 表作為貸款人報稅憑證。但在海外的房屋貸款,納稅人就要請銀行提供相關憑證,如台灣的銀行每年會發給貸款人利息憑單,便可作為依據。周太太待在中國,就需要向銀行取得相關房貸利息合計的清單,以作為申報美國稅的依據。
接著介紹周太太將中國的自用住宅出售,賺取的資本利得在美國稅務上得相關優惠。當周太太透過中國的仲介公司找到了合適的買主,雙方協商好價格,簽好了買賣合同後,出售價格即會顯示在此合同上。該合同也將成為日後申報美國稅的依據。出售房屋的資本利得為售價減取得成本,而出售時產生的交易費用也可以抵減資本利得。相關影響房屋資本利得計算的項目請參考如下表格:

上表所謂的「加計成本(Increase to basis)」,美國國稅局對相關房屋成本加計項目定義如下:
一、此項增建及其它改善有超過一年以上的使用年限。例如:增建房間或浴室,安裝空調系統等。
二、為了適合當地改善所做的特殊評估支出。
三、遇到災害事故而必須花費的重建或修復支出。
假如周太太取得中國的住宅後,做了一些修繕,並且都有把支出單據保存下來,就可提供給專業人士來選擇哪些是可以用來抵減出售所得。
若出售房屋如果符合美國稅法自用住宅規定,出售利得就可以享有免稅額,所得可能可以全部免除或部分免除,最高可以享有 25 萬美元的免稅額(如果是已婚且合併申報者,可享有 50 萬美元的免稅額),當利得超出免稅額時才需要繳交所得稅。
以下是適用於主要自用住宅(Main Home)免稅額的三個條件:
一、滿足所有權的測試(若是合併申報,其中一方符合所有權測試即可)。
二、滿足使用的測試(若是合併申報,雙方必須皆符合使用測試才有機會取得最大值 50 萬美元)。
三、在出售日前二年,並沒有適用過房屋出售利得的免稅額。
以上所說的所有權的測試及使用的測試,是指在出售日前五年的期間內,必須:
一、擁有該不動產至少二年(所有權的測試);
二、此不動產作為實際居住的主要房屋至少二年(使用的測試)。
周太太在中國主要自用不動產的出售利得如果小於年度免稅額,該筆出售交易雖然不會被課稅,但還是應當申報,以免日後 IRS 查證時沒有申報資料而誤以為當事人漏報(因為 IRS 沒有成本資料,不知道此出售交易是利得或虧損),只是出售收入減去免稅額後,沒有課稅金額。如果周太太的房屋出售所得超過了免稅額,就超過的部分要納入當年度所得,適用長期資本利得的稅率課稅。
本案例中,即使周太太是在美國以外地區購置房屋,如果仍符合以上測試及規定,仍可申報免稅額。但個案案情均或多或少有差異,還是建議讀者洽詢專業會計師最為恰當。
特殊注意情況
華人朋友近年有人考慮放棄綠卡,而有棄籍稅(Expatriation Tax,見「Q48:甚麼是棄籍稅?甚麼情況下需要申報?」)的適用。請注意棄籍者在計算棄籍稅時,不得享有上述的自用房屋出售利得免稅額。
結語
雖然美國稅務居民持有境外自用不動產,一樣可適用房屋貸款扣除或自用住宅出售免稅額,但因為實務上境外的相關房屋憑證與美國當地不同,故必須格外留意。專家提醒讀者盡可能在境外買房前做好規劃,及時諮詢專業人士,並要保留好所有的檔案,尤其是買入及賣出的契約,以及重要的費用支出憑證。又因為出售自用住宅的免稅額不小,建議讀者出售房屋前先諮詢會計師,確認是否符合免稅額的條件。
另外,除了持有美國境外房產外,若同時有境外金融帳戶時,便須注意有無一併申報 FBAR 及 8938 格等資產揭露表格,千萬不要只申報費用而忘了其它揭露事項。
附註一
美國國稅局的 Publication 936 以一圖來說明房屋貸款利息的列報原則,我們引用並且翻譯如下。(註)
註:此圖引用自 Publication 936 Home Mortgage Interest Deduction 的第三頁,來源:https://www.irs.gov/pub/irs-pdf/p936.pdf。

附註二
2009 年開始自用住宅銷售的特殊規定:IRC§121 在 2008 年「住宅法(Housing Act)」的規定下,根據 IRC§121(b)(4) 的規定(註),於 2008 年 12 月 31 日後所銷售或交換主要住宅產生的所得,如果該房屋有部分期間不作為主要住宅,則該出售資本利得不能全額免稅。進一步來說,該出售利得要先計算出分配到所謂的「不合格使用期間(Nonqualified Use)」的所得,再將從出售利得總額中扣除在不合格使用期間所得才是所謂的合格利得,得以享受 25 萬或 50 萬美元的免稅規定。
分配到不合格使用期間的銷售利得是用出售利得總額乘以一定的比率計算出來的。這個比率的分子是納稅人擁有房屋而屬於不合格使用期間的累積天數,分母是納稅義務人擁有房屋的總天數。即:

註:「美國國內稅收法」英文全稱為 Internal Revenue Code,簡稱為 IRC。《美國稅法法典(U.S. Code)》中將「美國國內稅收法」編為 Title 26,因此在美國也會以 Title 26 來指稱「美國國內稅收法」。本書為顧及閱讀流暢性及精簡性,將交替使用「美國國內稅收法」或「IRC」。
所謂的不合格使用期間是指任何期間(不包括 2009 年 1 月 1 日以前),納稅人或配偶都沒有將這個不動產作為主要住宅。但所謂不合格使用並不包含以下情況:
一、如果在出售日往前算的五年間,納稅人或配偶已居住符合了免稅規定的期間(此項規定使得納稅人有三年的時間遷出已出售主要住宅,而仍能符合條件。)
二、納稅人或配偶在以下符合條件的官方持續任職的任何時間(累積不超過十年):
1. 在軍隊任職;
2. 在美國境外政府機構任職,或
3. 在情報機構任職。
三、由於換工作、身體健康因素,或法令規定的意外情況下造成的暫時性離開主要住宅期間(但累積不超過二年)。
案例
台北盧先生在高中時就前往美國念書,後來在美國的大學取得電機博士學位,畢業後順利地進入知名美國電子公司任職,而且頗受主管重用與賞識,在這段期間,盧先生也從綠卡持有者轉為美國公民。
但盧先生始終有鴻鵠遠志,所以他最終放棄了在該公司的事業,選擇回到台灣新竹成立公司,也因為這樣的選擇,所以他在美國並沒有任何財產。經過一段時間的努力後,盧先生的公司獲利良好,公司順利在台灣證券交易所上市,也在台灣、中國和香港擁有不少資產。但盧先生一直沒有處理美國公民的身分,也一直沒有申報自己的境外資產,在這樣的情況下,美國國稅局會透過何種方式追稅呢?
專家解析
盧先生的情況在海歸華人當中其實很普遍,既然他還是美國公民,自然就有揭露境外資產和報稅的義務。近年來,美國政府因為財政窘迫,所以對於美國公民海外資產的追查,可以說是日漸嚴厲,在這樣的情況下,盧先生可以透過美國國稅局提供的正當管道,出面進行資產揭露並報稅,除了可以得到比較輕微的民事處罰,也可以把遭到刑事起訴的機會降至最低。但是若主要業務收入來源為美國,而刻意將獲利流出境外,再藉由非美籍名義人贈與美國公民,企圖以非法手段降低美國公司稅,就有很高的機會被起訴(參考《世界日報》(註))。近年來,多數華人諮詢的美國稅問題中,最常見的一則便是,如果欠了美國稅,美國政府會追到海外嗎?關於這個問題,綜合多數不願具名的美籍會計師看法,大多表示以目前中國、台灣及美國尚未建立連線機制,此種可能性似乎不大。
註:參考新聞《世界日報》2013 年 7 月 29 日《海外帳戶露餡罰 25 萬入獄三年》。
但是不論現在美國國稅局對美國公民的海外資產有沒有興趣,以下管道都可能讓美國國稅局找到相關的蛛絲馬跡:
一、一旦當事人把在亞洲的資金匯回美國,美國國稅局就有方法可以掌握當事人的境外資產。舉例來說,為了買房子從國外匯一筆錢進去美國。
二、如同案例中的盧先生,一旦他的公司股票上市,身為公司負責人的盧先生,資產都必須公開揭露,所以美國國稅局只要稍稍追查,便能掌握當事人海外資產的現況。
三、美國國稅局也可以透過 1040 表的申報,要求納稅義務人提供居住國的所得稅繳納文件憑證等,藉由這樣的方式,國稅局也可以追查到當事人的海外資金來源。
四、如果當事人不小心與人結怨,因為美國國稅局有提供管道和高額的賞金,就很有可能會有人扮演告密者(Whistleblower)的角色,向國稅局揭露當事人的海外資產情況,引起國稅局的追查,目前因檢舉獎金豐厚,美國已經有數家法律事務所專門從事檢舉生意,甚至可協助檢舉人向美國國稅局(IRS)或美國證券管理委員會(SEC)檢舉各種案件(註)。
五、如果當事人定期或不定期匯錢給美國的配偶或子女作生活費及學費,或是當事人把名下的財產贈與給在美國的親戚。在這兩種情況下,美國國稅局可以透過調查親戚或配偶的財產,掌握到當事人境外資產的情況。
註:可參閱 http://www.bernlieb.com 網頁。
***
就作者多年的執業經驗,以上的情況當中最難防範的還不是美國國稅局的主動偵查,而是周遭親友告密的問題。不論是在中國、台灣或是在美國,作者曾遇到的檢舉案件當中的檢舉人其實都是利害關係人,例如承租戶可能因為不滿出租人而檢舉出租人,或是富人的後事最常遇到就是繼承子女財產分配不平均的問題,這時候其中一人就會去告發手足;此外,二房、三房,或甚至是現在大家口中流行的「小三」因不滿財產分配而提出檢舉,也是常見的案例。這些實際案例的來龍去脈光怪陸離,情節往往要比電視連續劇更要灑狗血,但都是現實生活當中確實會發生的,當事人防不勝防。
結語
上述五種查稅管道是華人最需要引以為戒的,但除了這五種管道之外,美國國稅局目前一方面嚴格要求金融機構配合,另一方面一旦發生相關漏稅案件,也要求當事人檢舉金融機構的行員等方式,擴大對金融機構的約束力。還可能有其它追查方式,能夠掌握當事人的海外資產。所以,在此還是建議您,要針對境外資產進行誠實揭露與申報。
但在申報前,當事人應該尋找適合的專業人士,例如律師或是會計師,來做細部的評估,以瞭解自己海外資產的情況,海外資產的項目和總額有多少,正常申報會產生多少稅額,以及用甚麼方式進行申報和補報會比較恰當等等。待初步評估結果完成之後,再向國稅局進行申報和補報。
許多當事人起初可能以為評估事小,因此便先行評估自己的海外資產,但是往往在評估的過程中會遇上重重困難,無法充分掌握自己的境外資產。建議還是諮詢專業的律師和會計師,以確保權益及省去不必要的麻煩。
台北盧先生在高中時就前往美國念書,後來在美國的大學取得電機博士學位,畢業後順利地進入知名美國電子公司任職,而且頗受主管重用與賞識,在這段期間,盧先生也從綠卡持有者轉為美國公民。
但盧先生始終有鴻鵠遠志,所以他最終放棄了在該公司的事業,選擇回到台灣新竹成立公司,也因為這樣的選擇,所以他在美國並沒有任何財產。經過一段時間的努力後,盧先生的公司獲利良好,公司順利在台灣證券交易所上市,也在台灣、中國和香港擁有不少資產。但盧先生一直沒有處理美國公民的身分,也一直沒有申報自己的境外資產,在這樣的情況下,美國國稅局會透過何種方式追稅呢?
專家解析
盧先生的情況在海歸華人當中其實很普遍,既然他還是美國公民,自然就有揭露境外資產和報稅的義務。近年來,美國政府因為財政窘迫,所以對於美國公民海外資產的追查,可以說是日漸嚴厲,在這樣的情況下,盧先生可以透過美國國稅局提供的正當管道,出面進行資產揭露並報稅,除了可以得到比較輕微的民事處罰,也可以把遭到刑事起訴的機會降至最低。但是若主要業務收入來源為美國,而刻意將獲利流出境外,再藉由非美籍名義人贈與美國公民,企圖以非法手段降低美國公司稅,就有很高的機會被起訴(參考《世界日報》(註))。近年來,多數華人諮詢的美國稅問題中,最常見的一則便是,如果欠了美國稅,美國政府會追到海外嗎?關於這個問題,綜合多數不願具名的美籍會計師看法,大多表示以目前中國、台灣及美國尚未建立連線機制,此種可能性似乎不大。
註:參考新聞《世界日報》2013 年 7 月 29 日《海外帳戶露餡罰 25 萬入獄三年》。
但是不論現在美國國稅局對美國公民的海外資產有沒有興趣,以下管道都可能讓美國國稅局找到相關的蛛絲馬跡:
一、一旦當事人把在亞洲的資金匯回美國,美國國稅局就有方法可以掌握當事人的境外資產。舉例來說,為了買房子從國外匯一筆錢進去美國。
二、如同案例中的盧先生,一旦他的公司股票上市,身為公司負責人的盧先生,資產都必須公開揭露,所以美國國稅局只要稍稍追查,便能掌握當事人海外資產的現況。
三、美國國稅局也可以透過 1040 表的申報,要求納稅義務人提供居住國的所得稅繳納文件憑證等,藉由這樣的方式,國稅局也可以追查到當事人的海外資金來源。
四、如果當事人不小心與人結怨,因為美國國稅局有提供管道和高額的賞金,就很有可能會有人扮演告密者(Whistleblower)的角色,向國稅局揭露當事人的海外資產情況,引起國稅局的追查,目前因檢舉獎金豐厚,美國已經有數家法律事務所專門從事檢舉生意,甚至可協助檢舉人向美國國稅局(IRS)或美國證券管理委員會(SEC)檢舉各種案件(註)。
五、如果當事人定期或不定期匯錢給美國的配偶或子女作生活費及學費,或是當事人把名下的財產贈與給在美國的親戚。在這兩種情況下,美國國稅局可以透過調查親戚或配偶的財產,掌握到當事人境外資產的情況。
註:可參閱 http://www.bernlieb.com 網頁。
***
就作者多年的執業經驗,以上的情況當中最難防範的還不是美國國稅局的主動偵查,而是周遭親友告密的問題。不論是在中國、台灣或是在美國,作者曾遇到的檢舉案件當中的檢舉人其實都是利害關係人,例如承租戶可能因為不滿出租人而檢舉出租人,或是富人的後事最常遇到就是繼承子女財產分配不平均的問題,這時候其中一人就會去告發手足;此外,二房、三房,或甚至是現在大家口中流行的「小三」因不滿財產分配而提出檢舉,也是常見的案例。這些實際案例的來龍去脈光怪陸離,情節往往要比電視連續劇更要灑狗血,但都是現實生活當中確實會發生的,當事人防不勝防。
結語
上述五種查稅管道是華人最需要引以為戒的,但除了這五種管道之外,美國國稅局目前一方面嚴格要求金融機構配合,另一方面一旦發生相關漏稅案件,也要求當事人檢舉金融機構的行員等方式,擴大對金融機構的約束力。還可能有其它追查方式,能夠掌握當事人的海外資產。所以,在此還是建議您,要針對境外資產進行誠實揭露與申報。
但在申報前,當事人應該尋找適合的專業人士,例如律師或是會計師,來做細部的評估,以瞭解自己海外資產的情況,海外資產的項目和總額有多少,正常申報會產生多少稅額,以及用甚麼方式進行申報和補報會比較恰當等等。待初步評估結果完成之後,再向國稅局進行申報和補報。
許多當事人起初可能以為評估事小,因此便先行評估自己的海外資產,但是往往在評估的過程中會遇上重重困難,無法充分掌握自己的境外資產。建議還是諮詢專業的律師和會計師,以確保權益及省去不必要的麻煩。
案例
小唐原是中國上海著名大學會計系學生,畢業後在上海四大會計師事務所工作,上班兩年後,他深感所學不足,因此便前往美國南加大進修會計學。
取得碩士學位後,小唐並沒有返回上海,而是選擇在加州一間由華人會計師執業的事務所上班,而他的主要工作,就是協助華人客戶申報美國稅。
其實小唐過去在中國上海工作期間,就曾幫客戶提供過稅務諮詢相關服務,所以約略知道美國國稅局應有一套查稅方式,但不知道其查帳方式有哪些該注意的地方?
專家解析
美國國稅局在官網(irs.gov)上對於查帳的目的、方式及結果等,都有詳細的介紹。在此我們就查帳的重點摘譯並說明如下:
甚麼是美國國稅局的查帳(The Examiniation (Audit) Process)?
美國國稅局查帳會藉由檢閱和審查納稅人的帳戶和財務資訊,來確認其申報的總額是否正確,追查包括海外隱藏收入、虛假申報退稅、濫用稅務減免組織、亂用退休計劃、隱瞞公司所有權、遞交虛假工資或收入、濫用信託。實務上,在會計師執業的經驗中,國稅局查帳範圍可大可小。以相關財務資料來說,我們也看過國稅局調出十年來的信用卡資料,一筆一筆查詢資金來源,其仔細程度讓人不得不佩服。
查帳對象的選擇(註)
如果一份稅務申報書被抽查,並不一定表示這份申報書有誤。而美國國稅局如何抽查,包括了下面五種方法:
一、隨機選取和電腦篩選:有時候美國國稅局會根據電腦統計程式,來選取申報書。電腦程式給每一份稅表打「分數」。判別函數系統(DIF)分數,根據國稅局過去的相似稅表來評估變化的可能性。未申報收入 DIF(UIDIF)分數,評估稅表有未申報收入的可能性。國稅局人員過濾得分最高的稅表,選出其中一些稅表進行查核,並且找出這些稅表上最可能需要檢查的項目。
二、文件比對:當所得來源的資料,例如 W-2 表或是 1099 表,並不符合他們所申報的資訊,那麼美國國稅局經過比對後,就有可能把這樣的申報書挑出來進行查核。
三、關係人衍生調查:如果與納稅人有收益或交易的往來的對象被抽查,例如生意上的夥伴、個人的公司等,那麼納稅人也有可能被抽查。
四、來自不同機關或檢舉人之通報:有些稅表被選出進行審查是根據國稅局通過找出涉及濫用逃稅行為的舞弊者和參與者所獲得的情報。例如來自無記名傳票(John Doe Summons)所得到的資料,這些傳票由法院下令向舞弊者名單上的信用卡公司、往來的公司、參與者等發出,要求將資料轉給國稅局。
五、大公司:國稅局每年審查許多大公司的稅表。
註:參考來源為 IRS 中文版 IRS Audits 網頁。
如果美國國稅局要進行查帳,他們可能會藉由信件、親自面談或檢閱納稅義務人資料等方式進行。面談也許會在美國國稅局的辦公室進行,或在納稅義務人的家、辦公場所或是會計師的辦公室進行,美國國稅局也會告訴當事人,查帳員需要哪些紀錄。而查帳的結果可能維持申報的原樣,或是需要調整;若需要調整,國稅局人員都會向當事人解釋。
查帳時間的長短
每一次查帳時間的長短會因為查帳的種類、查帳項目的複雜度,及資訊取得的難易度而有不同。
所需要的紀錄
針對所需要的文件,美國國稅局會提供給當事人一份書面信函。
美國稅法規定,當事人在準備申報書時,有保存申報書上數字來源的相關紀錄的義務,一般而言,前面所提及的紀錄應從稅務申報書申報當天起保存三年。
查帳的結果
查帳結果一共有三種:
一、沒有任何改變:查帳的結果和納稅義務人的申報的一模一樣,沒有任何改變。
二、同意改變:當美國國稅局認為納稅義務人的稅負應該有所改變,這位納稅義務人理解並同意這樣的改變。
三、不同意改變:當美國國稅局認為納稅義務人的稅負應該有改變,這位納稅義務人理解,但不同意這樣的改變。
如果當事人同意美國國稅局所提出的改變,結果會如何呢?
如果當事人同意了查帳結果,當事人將被要求簽署一份文件,這份文件的形式會依照查帳的方式而略有不同。
如果當事人不同意查帳的結果,結果又是如何呢?當事人可以要求和查帳員的主管開會,來進一步提出複審作業。此外,當事人可以申請簡便的調解,或是針對查帳的結果提出上訴。
美國國稅局網站附有查帳常見的問題集,我們將此問題集之中文翻譯收錄於附件一;附件二則是美國國稅局對納稅者查帳的比率,供讀者參考。
結語
在美國的納稅義務人,應該養成保存報稅資料和申報書的習慣。如果每年請會計師幫忙報稅,也應該在申報以前確認申報內容。這樣,如果被國稅局要求查帳時,才不會沒有資料可以提供。
附件一:IRS 查帳常見問題集(註)
美國國稅局網站附有查帳常見的問題集,在此我們也將納稅人最容易發生的問題摘譯如下:
Q:美國國稅局曾經透過電子郵件聯絡過納稅義務人,來展開查帳嗎?
國稅局人員都只有透過信件來聯絡當事人,不會主動通過電子郵件與納稅人聯繫,國稅局不會通過電子郵件要求納稅人提供詳細的個人資料、稅局不會寄發電子郵件要求您提供您信用卡、銀行或其它金融帳戶的 PIN 碼(個人識別號碼),密碼或此類可獲取您帳戶資訊的相關資料,您可向 phishing@irs.gov 舉報可疑的電子郵件和假的國稅局網站。
如果您收到一封自稱是國稅局(IRS)寫來的電子郵件,或是將您導向某個國稅局(IRS)網站,您應該:
一、不回覆。
二、不打開任何附件。附件可能含有惡意代碼會傳染病毒給您的電腦。
三、不要點擊任何鏈結。如果您點擊了可疑電子郵件或釣魚式身分詐騙網站中的鏈結並輸入機密性的資訊,請閱讀我們的身分盜竊(Identity Theft)頁面。
四、採取以下步驟向國稅局舉報電子郵件或假的網站。
註:資料擷取自美國國稅局,若需要相關內容的讀者,可上以下網址:
https://www.irs.gov/Help-&-Resources。
https://www.irs.gov/uac/Report-Phishing。
Q:更正申報會影響美國國稅局的選案嗎?
更正申報並不會影響到原始申報書的選案結果。然而,更正申報書也要經過篩選的流程,也可能會被選查。
Q:當事人可以要求查帳作業在美國國稅局的辦公室進行,而非在當事人的辦公室進行嗎?
如果查帳作業已經預定好要在當事人的辦公室進行,那麼查帳作業大概就會在相關資料和紀錄保存的地點進行。當事人可以要求轉換查帳地點,但是不一定會得到許可。
Q:查帳作業可以轉移到其它美國國稅局的辦公室嗎?
如果當事人已經搬家了,便可以要求轉移查帳作業到就近的國稅局辦公室。但國稅局也會考慮幾項因素,像是當事人目前的居所,當事人的辦公處所的位置,以及查帳相關資料和紀錄保存的地方。
如果查帳作業是透過通訊聯繫,那麼當事人也可以要求國稅局人員親自來查帳,因為相關的資料和紀錄可能數量龐大,無法以通訊方式處理。
Q:長期資產相關的紀錄,應保存多久呢?
就資產而言,相關紀錄就應該至少保存持有期間加上三年。如果這項舊資產與另外一項新資產進行交換,新資產的成本會含舊資產成本,所以,兩項資產的紀錄都需要被保存,直到當事人處置新資產當年度的申報日期的三年之後。
Q:在查帳員完成作業後,這個案子將會被審閱來確保查帳結果正確無誤嗎?
美國國稅局所有的查帳案件都可能由經理複閱,不論是在查帳期間或是在完成之後。如果查帳員的經理注意到其中的錯誤,查帳員會通知當事人關於美國國稅局所提議的修正,以及採用這樣的修正方式,會對稅款產生甚麼樣的影響。
Q:如果在查帳的預定時間,當事人還沒有準備好,當事人該怎麼做呢?
如果當事人還沒有準備好所有美國國稅局所要求的資訊,請直接跟查帳員聯絡,查帳員的聯絡方式在通知信函上可以找到。
Q:美國國稅局的查帳作業,可以追溯到當事人多久之前的申報?
一般而言,美國國稅局可以在一次查核中追查當事人過去三年內的申報書。但如果查出重大錯誤,查核的年度可以再增加。大體上來說,如果重大錯誤被查出,美國國稅局一般會往前追查,但不會超過六年。
美國國稅局會在申報書申報之後,儘快地查核它們。因此,大部分的查帳作業會針對近兩年內申報的申報書。
如果查帳作業是針對更久之前的申報書,當事人可能被要求延長評估當事人的稅務申報書的核課期間。所謂的核課期間,一般是在一份申報書應申報日期後三年之內,或是實際申報日期後三年之內,端看那一個日期比較晚。
在查帳作業尚未完成,但是已逼近核課期間,這時當事人可能被要求延長核課期間。如此當事人會多出時間,可以準備更多的文件來支持當事人的立場;如果當事人不同意查帳的結果,也可以請求上訴,或是要求退稅或抵減稅額。此外,延長核課期間也讓美國國稅局有時間可以完成查帳作業,並處理查帳結果。
當事人不一定要同意延長核課期間。然而,若是當事人不同意,國稅局審查員將僅能依據現有的資訊作出決定。因此,審查員可能無法做額外調整的考慮,例如不考慮將會降低稅額的費用項目。

註:Iternal Revenue Service Data Book 資料擷取自美國國稅局,資訊網址:
2017 資料(第 27 頁):https://www.irs.gov/pub/irs-soi/17databk.pdf。
2018 資料(第 27 頁):https://www.irs.gov/pub/irs-soi/15databk.pdf。
小唐原是中國上海著名大學會計系學生,畢業後在上海四大會計師事務所工作,上班兩年後,他深感所學不足,因此便前往美國南加大進修會計學。
取得碩士學位後,小唐並沒有返回上海,而是選擇在加州一間由華人會計師執業的事務所上班,而他的主要工作,就是協助華人客戶申報美國稅。
其實小唐過去在中國上海工作期間,就曾幫客戶提供過稅務諮詢相關服務,所以約略知道美國國稅局應有一套查稅方式,但不知道其查帳方式有哪些該注意的地方?
專家解析
美國國稅局在官網(irs.gov)上對於查帳的目的、方式及結果等,都有詳細的介紹。在此我們就查帳的重點摘譯並說明如下:
甚麼是美國國稅局的查帳(The Examiniation (Audit) Process)?
美國國稅局查帳會藉由檢閱和審查納稅人的帳戶和財務資訊,來確認其申報的總額是否正確,追查包括海外隱藏收入、虛假申報退稅、濫用稅務減免組織、亂用退休計劃、隱瞞公司所有權、遞交虛假工資或收入、濫用信託。實務上,在會計師執業的經驗中,國稅局查帳範圍可大可小。以相關財務資料來說,我們也看過國稅局調出十年來的信用卡資料,一筆一筆查詢資金來源,其仔細程度讓人不得不佩服。
查帳對象的選擇(註)
如果一份稅務申報書被抽查,並不一定表示這份申報書有誤。而美國國稅局如何抽查,包括了下面五種方法:
一、隨機選取和電腦篩選:有時候美國國稅局會根據電腦統計程式,來選取申報書。電腦程式給每一份稅表打「分數」。判別函數系統(DIF)分數,根據國稅局過去的相似稅表來評估變化的可能性。未申報收入 DIF(UIDIF)分數,評估稅表有未申報收入的可能性。國稅局人員過濾得分最高的稅表,選出其中一些稅表進行查核,並且找出這些稅表上最可能需要檢查的項目。
二、文件比對:當所得來源的資料,例如 W-2 表或是 1099 表,並不符合他們所申報的資訊,那麼美國國稅局經過比對後,就有可能把這樣的申報書挑出來進行查核。
三、關係人衍生調查:如果與納稅人有收益或交易的往來的對象被抽查,例如生意上的夥伴、個人的公司等,那麼納稅人也有可能被抽查。
四、來自不同機關或檢舉人之通報:有些稅表被選出進行審查是根據國稅局通過找出涉及濫用逃稅行為的舞弊者和參與者所獲得的情報。例如來自無記名傳票(John Doe Summons)所得到的資料,這些傳票由法院下令向舞弊者名單上的信用卡公司、往來的公司、參與者等發出,要求將資料轉給國稅局。
五、大公司:國稅局每年審查許多大公司的稅表。
註:參考來源為 IRS 中文版 IRS Audits 網頁。
如果美國國稅局要進行查帳,他們可能會藉由信件、親自面談或檢閱納稅義務人資料等方式進行。面談也許會在美國國稅局的辦公室進行,或在納稅義務人的家、辦公場所或是會計師的辦公室進行,美國國稅局也會告訴當事人,查帳員需要哪些紀錄。而查帳的結果可能維持申報的原樣,或是需要調整;若需要調整,國稅局人員都會向當事人解釋。
查帳時間的長短
每一次查帳時間的長短會因為查帳的種類、查帳項目的複雜度,及資訊取得的難易度而有不同。
所需要的紀錄
針對所需要的文件,美國國稅局會提供給當事人一份書面信函。
美國稅法規定,當事人在準備申報書時,有保存申報書上數字來源的相關紀錄的義務,一般而言,前面所提及的紀錄應從稅務申報書申報當天起保存三年。
查帳的結果
查帳結果一共有三種:
一、沒有任何改變:查帳的結果和納稅義務人的申報的一模一樣,沒有任何改變。
二、同意改變:當美國國稅局認為納稅義務人的稅負應該有所改變,這位納稅義務人理解並同意這樣的改變。
三、不同意改變:當美國國稅局認為納稅義務人的稅負應該有改變,這位納稅義務人理解,但不同意這樣的改變。
如果當事人同意美國國稅局所提出的改變,結果會如何呢?
如果當事人同意了查帳結果,當事人將被要求簽署一份文件,這份文件的形式會依照查帳的方式而略有不同。
如果當事人不同意查帳的結果,結果又是如何呢?當事人可以要求和查帳員的主管開會,來進一步提出複審作業。此外,當事人可以申請簡便的調解,或是針對查帳的結果提出上訴。
美國國稅局網站附有查帳常見的問題集,我們將此問題集之中文翻譯收錄於附件一;附件二則是美國國稅局對納稅者查帳的比率,供讀者參考。
結語
在美國的納稅義務人,應該養成保存報稅資料和申報書的習慣。如果每年請會計師幫忙報稅,也應該在申報以前確認申報內容。這樣,如果被國稅局要求查帳時,才不會沒有資料可以提供。
附件一:IRS 查帳常見問題集(註)
美國國稅局網站附有查帳常見的問題集,在此我們也將納稅人最容易發生的問題摘譯如下:
Q:美國國稅局曾經透過電子郵件聯絡過納稅義務人,來展開查帳嗎?
國稅局人員都只有透過信件來聯絡當事人,不會主動通過電子郵件與納稅人聯繫,國稅局不會通過電子郵件要求納稅人提供詳細的個人資料、稅局不會寄發電子郵件要求您提供您信用卡、銀行或其它金融帳戶的 PIN 碼(個人識別號碼),密碼或此類可獲取您帳戶資訊的相關資料,您可向 phishing@irs.gov 舉報可疑的電子郵件和假的國稅局網站。
如果您收到一封自稱是國稅局(IRS)寫來的電子郵件,或是將您導向某個國稅局(IRS)網站,您應該:
一、不回覆。
二、不打開任何附件。附件可能含有惡意代碼會傳染病毒給您的電腦。
三、不要點擊任何鏈結。如果您點擊了可疑電子郵件或釣魚式身分詐騙網站中的鏈結並輸入機密性的資訊,請閱讀我們的身分盜竊(Identity Theft)頁面。
四、採取以下步驟向國稅局舉報電子郵件或假的網站。
註:資料擷取自美國國稅局,若需要相關內容的讀者,可上以下網址:
https://www.irs.gov/Help-&-Resources。
https://www.irs.gov/uac/Report-Phishing。
- 轉發該電子郵件或URL網址給國稅局,請寄到 phishing@irs.gov。
- 您可以直接轉發整個信件內容,或提供該電子郵件的互聯網報頭。互聯網報頭包含更多資訊,可以幫助我們找到發送者。
- 您將電子郵件或郵件報頭轉發給美國國稅局後,請將該郵件刪除。
Q:更正申報會影響美國國稅局的選案嗎?
更正申報並不會影響到原始申報書的選案結果。然而,更正申報書也要經過篩選的流程,也可能會被選查。
Q:當事人可以要求查帳作業在美國國稅局的辦公室進行,而非在當事人的辦公室進行嗎?
如果查帳作業已經預定好要在當事人的辦公室進行,那麼查帳作業大概就會在相關資料和紀錄保存的地點進行。當事人可以要求轉換查帳地點,但是不一定會得到許可。
Q:查帳作業可以轉移到其它美國國稅局的辦公室嗎?
如果當事人已經搬家了,便可以要求轉移查帳作業到就近的國稅局辦公室。但國稅局也會考慮幾項因素,像是當事人目前的居所,當事人的辦公處所的位置,以及查帳相關資料和紀錄保存的地方。
如果查帳作業是透過通訊聯繫,那麼當事人也可以要求國稅局人員親自來查帳,因為相關的資料和紀錄可能數量龐大,無法以通訊方式處理。
Q:長期資產相關的紀錄,應保存多久呢?
就資產而言,相關紀錄就應該至少保存持有期間加上三年。如果這項舊資產與另外一項新資產進行交換,新資產的成本會含舊資產成本,所以,兩項資產的紀錄都需要被保存,直到當事人處置新資產當年度的申報日期的三年之後。
Q:在查帳員完成作業後,這個案子將會被審閱來確保查帳結果正確無誤嗎?
美國國稅局所有的查帳案件都可能由經理複閱,不論是在查帳期間或是在完成之後。如果查帳員的經理注意到其中的錯誤,查帳員會通知當事人關於美國國稅局所提議的修正,以及採用這樣的修正方式,會對稅款產生甚麼樣的影響。
Q:如果在查帳的預定時間,當事人還沒有準備好,當事人該怎麼做呢?
如果當事人還沒有準備好所有美國國稅局所要求的資訊,請直接跟查帳員聯絡,查帳員的聯絡方式在通知信函上可以找到。
Q:美國國稅局的查帳作業,可以追溯到當事人多久之前的申報?
一般而言,美國國稅局可以在一次查核中追查當事人過去三年內的申報書。但如果查出重大錯誤,查核的年度可以再增加。大體上來說,如果重大錯誤被查出,美國國稅局一般會往前追查,但不會超過六年。
美國國稅局會在申報書申報之後,儘快地查核它們。因此,大部分的查帳作業會針對近兩年內申報的申報書。
如果查帳作業是針對更久之前的申報書,當事人可能被要求延長評估當事人的稅務申報書的核課期間。所謂的核課期間,一般是在一份申報書應申報日期後三年之內,或是實際申報日期後三年之內,端看那一個日期比較晚。
在查帳作業尚未完成,但是已逼近核課期間,這時當事人可能被要求延長核課期間。如此當事人會多出時間,可以準備更多的文件來支持當事人的立場;如果當事人不同意查帳的結果,也可以請求上訴,或是要求退稅或抵減稅額。此外,延長核課期間也讓美國國稅局有時間可以完成查帳作業,並處理查帳結果。
當事人不一定要同意延長核課期間。然而,若是當事人不同意,國稅局審查員將僅能依據現有的資訊作出決定。因此,審查員可能無法做額外調整的考慮,例如不考慮將會降低稅額的費用項目。

註:Iternal Revenue Service Data Book 資料擷取自美國國稅局,資訊網址:
2017 資料(第 27 頁):https://www.irs.gov/pub/irs-soi/17databk.pdf。
2018 資料(第 27 頁):https://www.irs.gov/pub/irs-soi/15databk.pdf。
案例
沈太太是土生土長的浙江溫州人,她於2017 年取得綠卡並且移民美國,最後在華人群聚的聖荷西(San Jose)落腳。她在當地置產並將房子出租給本地人,報稅事宜則全權委託專業會計師處理。最近,沈太太接到了美國國稅局的稽查通知(IRS Notice),上面提到她在 2018 年漏報了所得。
接到通知之後,沈太太相當緊張,因為她根本不瞭解該如何處理,也很害怕受到美國國稅局的處罰,再加上她才來美國不久,英文不是很流利,因此也不敢直接打電話給國稅局的專員詢問。沈太太急切地想知道,究竟在收到美國國稅局的稽查通知之後,應該如何處理?
專家解析
在回答此問題之前,我們先延續上一題 IRS 查帳的問題。納稅人都很關心的問題是:甚麼樣的人較容易受到稽查?
IRS 於 2018 年公布的數據,2017 年收入超過 1,000 萬美元以上的納稅人,受到稽查的比率雖仍高達 6.66%,但比起前一年的 14.52% 相對減少許多。對不同收入金額的群族來說,除了沒有調整後所得毛額的納稅人之外,由於近幾年來美國加強對境外所得稽查,因此相對來講對國內的稽查比率明顯下降。
高所得的納稅人被稽查的比率也有稍微下降,舉例來說,申報調整後所得毛額在 500~1,000 萬美元的納稅人,被國稅局稽查的比率為 4.21%,比起上一年度的 7.95% 減少許多;而所得在 10~20 萬美元之間的稽查比率最低,只有 0.44%。
美國國稅局近年透過揭露海外資產的自首計劃和瑞士銀行的法院審理案件,瞭解到美國居民利用非公司組織體的管道,私底下在海外藏了不少資產,也因此美國國稅局對國內的稽查比率越來越低。就整體申報案件來說,IRS 查帳的比率約 0.59%。
雖說對國內資產申報的稽查比例目前呈現逐年漸緩的狀態,但依然不能因此掉以輕心或心存僥倖不會被抽查,因美國國稅局仍持有各項稅務扣繳單據等資料,所以還是有一定程度的比率可能被抽選稽查。
但是對於一般誠實申報的納稅人來說,其實不需要擔心會被抽查到。若如本案的沈太太收到 IRS 稽查通知漏報,就需要謹慎一點,並仔細研究該份通知書裡提及的內容,最後再與會計師討論應如何解決。
在此,我們將最常見的通知書之一 CP 2000(CP 2000, Notice Proposing Adjustment to Income, Payments, or Credits)作簡要說明。
美國國稅局會在收到的 W-2、1098、1099 ……等表格上,比較雇主、銀行、企業及其它納稅者所申報的資訊,以及在您的所得稅申報書上關於所得和扣除額的資訊。如果來源資料與申報資料不相符,有可能會寄出通知。
收到這份通知書的時候,建議納稅人可依照下列簡要步驟找出最重要的訊息:
第一步:讀第一頁
CP 2000 通知書的第一頁提供了這份通知書的簡短摘要,最重要且必須注意的訊息有三項:建議調整金額(proposed change balance)、回應截止日(response due date)和稅務年度(tax year),第一頁的內容如以右表格所示。
如果「建議調整金額」只有 1,000~2,000 美元,這時報稅人便不需要過於緊張,只要再研究是甚麼原因,以及接下來的相關事項即可。但有一點需特別注意的是,許多居住於海外的納稅人在收到通知函時,通常已經非常接近回應截止日,甚至早已逾期。倘若只是因回寄信函造成短暫逾時的情況其實無需太過擔心,只須繳清小額滯納金即可,但若有不予回應使其長時逾期的情況發生,有可能會被國稅局加以強制徵收,不可不慎。


第二步:解釋書(Explanation Section)
國稅局稽查的原因會列在「解釋書(Explanation Section)」當中,報稅人可依照國稅局提出的項目和理由來確認自己是不是真的漏報某項所得。
第三步:諮詢會計師
納稅人若確認國稅局提出來的理由無誤,便可打電話問會計師,國稅局提出的調整是否合理;此案例中的沈太太一向請會計師報稅,這時便可將該份通知書(若有漏報股利,則提供年度股利扣繳憑單)提供給會計師過目。一般來說,在調整金額只有 1,000~2,000 美元的狀況下,不會有太大的問題。不過,若是同樣的申報錯誤延續了好幾年,這時就要諮詢會計師是否要提出其它年度申報更正。
此外,若是納稅人不同意國稅局此份通知,這時通常就需要專業的律師及會計師提供協助,因為這當中便涉及和國稅局頻繁的交涉,通常不是新移民或是慣以中文溝通的納稅人能夠掌握的。
有了專業的諮詢後,最後再依照此份通知書裡的「回應頁(Response Form)」來回覆國稅局,比較妥當。
第四步:回應頁
CP 2000 通知書的第三頁是「回應頁(Response Form)」,問納稅人是否同意國稅局所提出的理由和建議調整金額,納稅人經確認並同意,即可填寫此表作出適當的回應,但是就如上所述,諮詢專業的律師及會計師較為妥當。回應頁的格式如下表。


在此須注意的是,即使已寄出回覆信函,依然有可能持續收到國稅局的重複來函,此時無需擔心。由於只要國稅局內部系統尚未結案就會持續寄出新的通知信函,因此請耐心等候,或是可寄信至美國國稅局告知已處理,並附上當初回函的寄件證明即可。
如何辨識詐騙郵件?
2019 年的稅表新增了報稅人的電子信箱欄位,以往年度的稅表都沒有此欄位,要不要填寫看納稅人的意願。原則上美國國稅局不會透過納稅人的電子信箱進行聯繫,但若是納稅人在美國國稅局的網站註冊、申請帳號,或是申請其他文件(例如稅表謄本),國稅局會利用個資與電子信箱來確認納稅人的身分。
若國稅局真的要寄發電子郵件給納稅人,也會先徵求納稅人的同意再寄出。若是沒有任何事先徵求就收到主旨標示「From IRS」的郵件時,請不要將信件點開,國稅局建議直接將郵件轉寄到 phishing@irs.gov,因為國稅局不會以電子郵件、簡訊或是任何社交媒體主動向納稅人要求提供個人或報稅資訊,應是「網路釣魚(Phishing)」,可能含有會使電腦或手機中毒的惡意程式碼,建議納稅人若收到這樣的郵件,可直接轉寄到 phishing@irs.gov。
***
我們在美華人圈裡常打趣地說:在美華人除了醫生朋友之外,另外兩種不可缺少的朋友,就是律師和會計師。
在美國,正式委任律師的收費是一小時約 500~600 美元以上,會計師是一小時約 400 美元以上。這些請律師和會計師的費用,其實算是當地的生活成本之一;納稅人可能覺得這是項額外花費,但是在缺乏專業知識和當地生活經驗的狀況下,律師和會計師的確能為您提供最合理及專業的判斷。而讀者在此需注意的是即便是經由稅務會計師承辦的稅表,依據 IRS 的規定,其申報的責任最後仍是在納稅義務人本人身上。
在筆者執業會計師近三十年之生涯中,大部分報稅客戶經數年服務後通常都會成為好友,因此除了海外投資、資產轉移、財富傳承等相關稅務問題,甚至是與個人相關之家庭問題,例如子女教育或婚姻,均會提出與會計師討論。此時會計師若能連結美國、中國及台灣各地之專業知識與訊息,提供全方位的諮詢與稅務規劃或建議,將更能滿足客戶各方面的需求。
會計師之所以需要全方位的能力,乃是因為現代亞洲人士處於跨國、跨境之生活型態,今天在北京,明天可能在洛杉磯,後天又飛到香港,倘若會計師提供的訊息只侷限於單一地點,除了漸失競爭力之外,也無法滿足客戶之多方需求。
結語
我們建議納稅人收到國稅局來的通知時,千萬不要慌張,只需冷靜處理即可;如果語言或文化溝通上有困難,務必要委請專業的律師及會計師來處理。對於誠實申報的納稅人來說,更無須過度驚慌,因為美國國稅局往往是站在提醒的立場,列出納稅人於哪一年度漏報了哪一項收入。
沈太太是土生土長的浙江溫州人,她於2017 年取得綠卡並且移民美國,最後在華人群聚的聖荷西(San Jose)落腳。她在當地置產並將房子出租給本地人,報稅事宜則全權委託專業會計師處理。最近,沈太太接到了美國國稅局的稽查通知(IRS Notice),上面提到她在 2018 年漏報了所得。
接到通知之後,沈太太相當緊張,因為她根本不瞭解該如何處理,也很害怕受到美國國稅局的處罰,再加上她才來美國不久,英文不是很流利,因此也不敢直接打電話給國稅局的專員詢問。沈太太急切地想知道,究竟在收到美國國稅局的稽查通知之後,應該如何處理?
專家解析
在回答此問題之前,我們先延續上一題 IRS 查帳的問題。納稅人都很關心的問題是:甚麼樣的人較容易受到稽查?
IRS 於 2018 年公布的數據,2017 年收入超過 1,000 萬美元以上的納稅人,受到稽查的比率雖仍高達 6.66%,但比起前一年的 14.52% 相對減少許多。對不同收入金額的群族來說,除了沒有調整後所得毛額的納稅人之外,由於近幾年來美國加強對境外所得稽查,因此相對來講對國內的稽查比率明顯下降。
高所得的納稅人被稽查的比率也有稍微下降,舉例來說,申報調整後所得毛額在 500~1,000 萬美元的納稅人,被國稅局稽查的比率為 4.21%,比起上一年度的 7.95% 減少許多;而所得在 10~20 萬美元之間的稽查比率最低,只有 0.44%。
美國國稅局近年透過揭露海外資產的自首計劃和瑞士銀行的法院審理案件,瞭解到美國居民利用非公司組織體的管道,私底下在海外藏了不少資產,也因此美國國稅局對國內的稽查比率越來越低。就整體申報案件來說,IRS 查帳的比率約 0.59%。
雖說對國內資產申報的稽查比例目前呈現逐年漸緩的狀態,但依然不能因此掉以輕心或心存僥倖不會被抽查,因美國國稅局仍持有各項稅務扣繳單據等資料,所以還是有一定程度的比率可能被抽選稽查。
但是對於一般誠實申報的納稅人來說,其實不需要擔心會被抽查到。若如本案的沈太太收到 IRS 稽查通知漏報,就需要謹慎一點,並仔細研究該份通知書裡提及的內容,最後再與會計師討論應如何解決。
在此,我們將最常見的通知書之一 CP 2000(CP 2000, Notice Proposing Adjustment to Income, Payments, or Credits)作簡要說明。
美國國稅局會在收到的 W-2、1098、1099 ……等表格上,比較雇主、銀行、企業及其它納稅者所申報的資訊,以及在您的所得稅申報書上關於所得和扣除額的資訊。如果來源資料與申報資料不相符,有可能會寄出通知。
收到這份通知書的時候,建議納稅人可依照下列簡要步驟找出最重要的訊息:
第一步:讀第一頁
CP 2000 通知書的第一頁提供了這份通知書的簡短摘要,最重要且必須注意的訊息有三項:建議調整金額(proposed change balance)、回應截止日(response due date)和稅務年度(tax year),第一頁的內容如以右表格所示。
如果「建議調整金額」只有 1,000~2,000 美元,這時報稅人便不需要過於緊張,只要再研究是甚麼原因,以及接下來的相關事項即可。但有一點需特別注意的是,許多居住於海外的納稅人在收到通知函時,通常已經非常接近回應截止日,甚至早已逾期。倘若只是因回寄信函造成短暫逾時的情況其實無需太過擔心,只須繳清小額滯納金即可,但若有不予回應使其長時逾期的情況發生,有可能會被國稅局加以強制徵收,不可不慎。


第二步:解釋書(Explanation Section)
國稅局稽查的原因會列在「解釋書(Explanation Section)」當中,報稅人可依照國稅局提出的項目和理由來確認自己是不是真的漏報某項所得。
第三步:諮詢會計師
納稅人若確認國稅局提出來的理由無誤,便可打電話問會計師,國稅局提出的調整是否合理;此案例中的沈太太一向請會計師報稅,這時便可將該份通知書(若有漏報股利,則提供年度股利扣繳憑單)提供給會計師過目。一般來說,在調整金額只有 1,000~2,000 美元的狀況下,不會有太大的問題。不過,若是同樣的申報錯誤延續了好幾年,這時就要諮詢會計師是否要提出其它年度申報更正。
此外,若是納稅人不同意國稅局此份通知,這時通常就需要專業的律師及會計師提供協助,因為這當中便涉及和國稅局頻繁的交涉,通常不是新移民或是慣以中文溝通的納稅人能夠掌握的。
有了專業的諮詢後,最後再依照此份通知書裡的「回應頁(Response Form)」來回覆國稅局,比較妥當。
第四步:回應頁
CP 2000 通知書的第三頁是「回應頁(Response Form)」,問納稅人是否同意國稅局所提出的理由和建議調整金額,納稅人經確認並同意,即可填寫此表作出適當的回應,但是就如上所述,諮詢專業的律師及會計師較為妥當。回應頁的格式如下表。


在此須注意的是,即使已寄出回覆信函,依然有可能持續收到國稅局的重複來函,此時無需擔心。由於只要國稅局內部系統尚未結案就會持續寄出新的通知信函,因此請耐心等候,或是可寄信至美國國稅局告知已處理,並附上當初回函的寄件證明即可。
如何辨識詐騙郵件?
2019 年的稅表新增了報稅人的電子信箱欄位,以往年度的稅表都沒有此欄位,要不要填寫看納稅人的意願。原則上美國國稅局不會透過納稅人的電子信箱進行聯繫,但若是納稅人在美國國稅局的網站註冊、申請帳號,或是申請其他文件(例如稅表謄本),國稅局會利用個資與電子信箱來確認納稅人的身分。
若國稅局真的要寄發電子郵件給納稅人,也會先徵求納稅人的同意再寄出。若是沒有任何事先徵求就收到主旨標示「From IRS」的郵件時,請不要將信件點開,國稅局建議直接將郵件轉寄到 phishing@irs.gov,因為國稅局不會以電子郵件、簡訊或是任何社交媒體主動向納稅人要求提供個人或報稅資訊,應是「網路釣魚(Phishing)」,可能含有會使電腦或手機中毒的惡意程式碼,建議納稅人若收到這樣的郵件,可直接轉寄到 phishing@irs.gov。
***
我們在美華人圈裡常打趣地說:在美華人除了醫生朋友之外,另外兩種不可缺少的朋友,就是律師和會計師。
在美國,正式委任律師的收費是一小時約 500~600 美元以上,會計師是一小時約 400 美元以上。這些請律師和會計師的費用,其實算是當地的生活成本之一;納稅人可能覺得這是項額外花費,但是在缺乏專業知識和當地生活經驗的狀況下,律師和會計師的確能為您提供最合理及專業的判斷。而讀者在此需注意的是即便是經由稅務會計師承辦的稅表,依據 IRS 的規定,其申報的責任最後仍是在納稅義務人本人身上。
在筆者執業會計師近三十年之生涯中,大部分報稅客戶經數年服務後通常都會成為好友,因此除了海外投資、資產轉移、財富傳承等相關稅務問題,甚至是與個人相關之家庭問題,例如子女教育或婚姻,均會提出與會計師討論。此時會計師若能連結美國、中國及台灣各地之專業知識與訊息,提供全方位的諮詢與稅務規劃或建議,將更能滿足客戶各方面的需求。
會計師之所以需要全方位的能力,乃是因為現代亞洲人士處於跨國、跨境之生活型態,今天在北京,明天可能在洛杉磯,後天又飛到香港,倘若會計師提供的訊息只侷限於單一地點,除了漸失競爭力之外,也無法滿足客戶之多方需求。
結語
我們建議納稅人收到國稅局來的通知時,千萬不要慌張,只需冷靜處理即可;如果語言或文化溝通上有困難,務必要委請專業的律師及會計師來處理。對於誠實申報的納稅人來說,更無須過度驚慌,因為美國國稅局往往是站在提醒的立場,列出納稅人於哪一年度漏報了哪一項收入。
Q19 為何在美國沒報稅的個人所得資訊,仍會被IRS查知?Whistleblower (Informant) Award 檢舉人制度有鼓勵舉發的作用嗎?
案例
中國江蘇製衣聞人過世後,其繼承人在美國加州法院提告,要求清查美國及中國遺產,頗受稅務圈關注!依照稅務專家的分析來看,繼承人採取「寧為玉碎,不為瓦全」的做法,最後美國國稅局將課到龐大的遺產稅,成為最大的受惠者!
過去,不少豪門爭產的案例在中國屢見不鮮,服務於美國國稅局的華裔資深稅務官便指出,許多繼承人向法院提告,並向美國國稅局檢舉,讓美國國稅局的查稅結果當成司法上的證據時有所聞。一般人若懷疑周遭人士有逃漏稅,真的可向美國國稅局檢舉嗎?有甚麼好處呢?
專家解析
曾有報導指出,美國國稅局估計過納稅義務人為了逃漏稅而將財產隱匿海外,未報稅的資產金額可能高達 3,000 億美元以上。國稅局為了追查逃漏稅,主要採取以下兩種策略:
一、國稅局內部選案調查,從稅表上發現破綻。
二、檢舉人制度,鼓勵知情者舉發逃稅行為。
國稅局內部選案調查
國稅局會從個人及企業申報的稅表上發現問題,運用各種方式選出應進一步審查的稅表,以確認申報項目的正確性,選案方式主要有(註):
一、可能涉及逃稅行為的人:有些稅表會被選出進一步審查是因為國稅局獲取涉及逃稅行為的舞弊者和參與者的情報。例如:包括來自無記名傳票(John Doe Summons)所得到的資料,這些傳票由法院下令向舞弊者名單上的信用卡公司、往來的公司、參與者等發出,要求將相關資料轉給國稅局。
二、利用電腦積分系統:有些稅表被選出審查是基於國稅局選案的電腦積分。國稅局依據過去實務經驗,預設電腦程式為每一份稅表進行評分;判別函數系統(DIF)分數根據國稅局過去的相似稅表的紀錄來分析納稅人申報金額變化的合理性,未申報收入(UIDIF)分數則評估稅表有未申報收入的可能性。國稅局人員再針對過濾得分最高的稅表,選出其中一定比例進行查核,並且從這些稅表上找出最可能有問題需要檢查的部分進一步驗證。
三、大公司:國稅局每年抽樣審查許多大公司的稅表。
四、資料交叉比對:有些稅表受到查核,是因為雇主發出的 W-2 表或銀行提供的利息資訊表 1099 表,與納稅人稅表上申報的收入金額核對不相符。
五、連帶審查:針對調查中稅表所涉及有交易往來的其它納稅人進行查核,例如:業務夥伴或投資人。
六、其它:各地區國稅局找出與當地法令遵循方案有關的稅表特別進行審查,這些方案通常需要較高管理層的核准,處理的領域如針對地方上特定市場族群的法令遵循等。
事實上,稅表被選出進行審查不一定代表該納稅人申報出錯或不誠實。實務上,也有些納稅人的稅表因審查後反而獲得退稅,或更多情況是國稅局全盤接受不更動稅表。
倘若個人案件被國稅局選中進行調查,也無須過於緊張,納稅人有權期望國稅局公正有效率地管理稅務,包括查證稅務是否正確申報及繳付,只對於未能自願守法者採取執法行動。審查可能以郵件或通過親自面談和檢查納稅人的資料紀錄等方式進行。查核通知信函會告知需要哪些資料紀錄,面談可能在國稅局辦事處(內勤查核),或在納稅人家中、營業地點、或是會計師辦公室(外勤查核)進行。納稅人可以代表自己或由他人代表或陪同。如果納稅人未到場,代理人必須出具適當的書面授權文件。查核員將針對所提出的各項調整數解釋原因,多數納稅人同意這些調整,查核即到此結束。
註:此處資料參考下列出處:參考美國國稅局網站(https://www.irs.gov/Individuals)公告,關於「如何選出稅表進行審查」參考國稅局網站公告,網址為:https://www.irs.gov/Businesses/Small-Businesses-&-Self-Employed/IRS-Audits。
三、大公司:國稅局每年抽樣審查許多大公司的稅表。
四、資料交叉比對:有些稅表受到查核,是因為雇主發出的 W-2 表或銀行提供的利息資訊表 1099 表,與納稅人稅表上申報的收入金額核對不相符。
五、連帶審查:針對調查中稅表所涉及有交易往來的其它納稅人進行查核,例如:業務夥伴或投資人。
六、其它:各地區國稅局找出與當地法令遵循方案有關的稅表特別進行審查,這些方案通常需要較高管理層的核准,處理的領域如針對地方上特定市場族群的法令遵循等。
事實上,稅表被選出進行審查不一定代表該納稅人申報出錯或不誠實。實務上,也有些納稅人的稅表因審查後反而獲得退稅,或更多情況是國稅局全盤接受不更動稅表。
倘若個人案件被國稅局選中進行調查,也無須過於緊張,納稅人有權期望國稅局公正有效率地管理稅務,包括查證稅務是否正確申報及繳付,只對於未能自願守法者採取執法行動。審查可能以郵件或通過親自面談和檢查納稅人的資料紀錄等方式進行。查核通知信函會告知需要哪些資料紀錄,面談可能在國稅局辦事處(內勤查核),或在納稅人家中、營業地點、或是會計師辦公室(外勤查核)進行。納稅人可以代表自己或由他人代表或陪同。如果納稅人未到場,代理人必須出具適當的書面授權文件。查核員將針對所提出的各項調整數解釋原因,多數納稅人同意這些調整,查核即到此結束。
檢舉人獎勵制度(註)
與國稅局工作人員隨機選案抽查相較,檢舉人提供的資訊明顯比較準確,查稅效率高。因此為鼓勵舉報,國稅局早於 1867 年就有獎勵檢舉人的措施,更於 2007 年 2 月專門設立一個「檢舉部門(Whistleblower Office)」,依照現行辨法,若基於檢舉人所提供的資訊,國稅局因而成功查獲逃稅案件,檢舉人可獲得逃稅者漏稅額的15~30% 以作獎金。據《平衡預算及緊急赤字控制法(1985)》的修正條例,自 2019 年 10 月 1 日起至 2020 財政年度,檢舉人獎金將削減 5.9%。
就這方面,美國政府提出的獎勵辦法,規範在 7623 條款,主要區分案件的重大性,以決定是否符合 7623(b) 的獎勵條件,或適用 7623(a)。舉報獎金的數額基本上都是參考追回的欠稅款(含罰款和利息)金額發放,說明如下:
註:此處資料參考以下出處:《世界新聞網》專題報導「巨獎誘舉報,國稅局推新政」,網址為:http://www.worldjournal.com/;國稅局網站說明 Whistleblower,網址為:https://www.irs.gov/uac/Whistleblower-Informant-Award。
一、7623(b)條款
針對涉案金額較大的舉報案件,也是國稅局所認定的重點案件,最後檢舉人所能獲得的獎勵為漏稅金額的 15~30%(含罰款、利息)。適用此條款的案件必須是漏稅金額在 200 萬美元以上,若為個人逃稅的案件,該行為人的年收入必須符合高於 20 萬美元。此外,若最後檢舉人對於法院決定應發放的獎勵有意見,還可以再向稅務法院提出上訴。
二、7623(a)條款
針對漏稅金額較小的逃稅案件,則適用 7623(a) 的一般性規定,獎勵金額較小,獎金須由國稅局判定,原則上是參照因檢舉人所提供的情報,最後國稅局所能收到的補稅金額、利息及罰金而定,沒有一定要發放多少的規定。原則上,一個案件的最高獎勵比例不超過 15%,總額不超過 1,000 萬美元,且檢舉人對於核定的獎勵金額不能再有異議。
***
當國稅局接到檢舉案件時,一律會先交由檢舉人辦公室初步判定是否屬於 7623(b) 的重大案件。若是,即直接接受並展開調查;若否,則先移交另一個單位(Informant Claims Examination Unit)進一步評估有無可能為重大追稅案件。
依據美國國稅局 2018 年度向國會提出的「檢舉人制度施政報告」,以 2018 年為例,國稅局就收到了總計 1,441,255,859 美元的罰款,其中 200 萬美元以上的逃稅案件獎勵比 2017 年增加14.8%。這些檢舉人除說明其取得的內部訊息外,並同時提供各式各樣的佐證檔。從逐年增加的件數,顯然可以看到檢舉人制度的執行效果。此外,該報告中同時也揭露了過去幾年的檢舉案件獎勵,其中 2018 年因收到的檢舉案件而頒發給檢舉人的獎金則達 3.12 億美元,詳下列圖表(註)。

註:此處資料參考以下出處:Whistleblower Office FY2018 Annual Report,第 9 頁。(https://www.irs.gov/uac/Whistleblower-Office-Annual-Reports)
誰會是檢舉人?
分析上述檢舉逃漏稅之舉報成功,舉報來源不外乎下列幾類檢舉人:
第一類:親人舉報。例如:兄弟姊妹不滿上一代遺產分配不均憤而舉發、離異夫妻挾怨報復而相互檢舉、親友因借貸不順利懷恨在心等等,憤而提出檢舉。
第二類:公司內部人員舉報。公司主管或員工因遭解雇,檢舉老闆為了降低課稅所得而虛增費用少報收入。
第三類:民事糾紛或訴訟舉報。因財務糾紛或訴訟,而在律師的建議下請求賠償順帶向國稅局檢舉訴訟對手逃漏稅。
第四類:商業糾紛舉報。上下游客戶因商業利益或糾紛故意以檢舉逃漏稅打擊對手,爭取自身獲利契機。
第五類:貪圖舉發獎金而舉報。7623(b) 條款鼓勵民眾檢舉逃漏稅大案,追回稅收的 15~30% 作為獎勵獎金實在太吸引人,甚至有人為貪圖此獎金,檢舉身邊的人。
不過要順利贏取巨額檢舉人獎金也不容易。檢舉人必須能夠提出許多細節及事證,利用 3949-A 表提供下列資訊:
一、被檢舉人的姓名與地址;
二、被檢舉人的納稅人身分識別號碼(個人是社會安全號碼,公司是雇主身分識別號碼);
三、簡單說明可疑的違規情形,包括檢舉人如何發現或獲得情報;
四、具體違規年度;
五、任何未申報收入的估計金額;
六、檢舉人的姓名、地址、日間聯繫電話號碼。
填好 3949-A 表之後,將表格寄給美國國稅局,郵寄地址是:Internal Revenue Service Stop 31313 Fresno, CA 93888(3949-A 表請參考附表一)。
當填好 3949-A 表之後,想要申領獎金的話,還需要填寫211 表來表明自己想領取舉報獎金。
211 表分為 Section A 和 Section B 兩個部分。首先 Section A 部分主要填寫被舉報人的個人資訊,具體內容如下:
一、首先確立此次是新提交的申請還是補充提交的申請,如果是補充提交,需要列出以前的索賠編號。
二、被舉報人的姓名、納稅人識別號碼、地址以及出生年月日。
三、涉嫌違反的法規以及涉嫌違法的情形。
四、說明如何掌握的違法情報,以及和被舉報人的關係。
五、填寫被舉報人可能涉嫌的稅款金額有關的資訊摘要。
Section B 部分主要填寫的是申請者的資訊,具體內容如下:
一、申請人的姓名,出生年月日。
二、社會安全碼的後四位,家庭位址以及聯繫方式。
填好 211 表之後,將表格寄給美國國稅局,郵寄地址是:
Internal Revenue Service Whistleblower Office - ICE 1973 N. Rulon White Blvd. M/S 4110 Ogden, UT 84404(211 表請參考附表二)。
檢舉人可決定要不要提供自己的身分,如果不提供自己的身分就沒有所謂的檢舉獎金,當然國稅局對匿名檢舉的信賴度會低於具名檢舉。如果提供身分對國稅局的調查會有正面幫助,國稅局也會盡力做到對檢舉人的身分進行保密。此外,美國國稅局必須在整個案件結案(從進行調查、判決,一直到案件人決定不再上訴為止)完成後,才能決定舉報獎金的金額並進行頒發;整個程序有可能長達五~七年,可以想見舉報人也必須能夠承受許多的心理壓力。而美國已出現協助客戶進行稅務檢舉案件的會計師事務所,協助的檢舉獎金總計高達 3,800 萬美元,可見目前檢舉人制度下,稅務檢舉案件的數量及規模之大。
結語
在美國一談起「Whistleblower」這個字,大家立即聯想稅務舉發這個問題,尤其最常見的檢舉人就是「自己人」,如身邊親戚朋友,甚至是配偶、員工或上下屬,往往最清楚被檢舉人的財務和報稅狀況,一旦關係失和或發生不愉快甚至訴訟,可能立即提出舉報,根本防不勝防,所以還是奉勸大家平日要依法納稅,同時廣結善緣,但也毋須因噎廢食,因此而疑神疑鬼,影響人與人之間的信賴關係。


案例
中國江蘇製衣聞人過世後,其繼承人在美國加州法院提告,要求清查美國及中國遺產,頗受稅務圈關注!依照稅務專家的分析來看,繼承人採取「寧為玉碎,不為瓦全」的做法,最後美國國稅局將課到龐大的遺產稅,成為最大的受惠者!
過去,不少豪門爭產的案例在中國屢見不鮮,服務於美國國稅局的華裔資深稅務官便指出,許多繼承人向法院提告,並向美國國稅局檢舉,讓美國國稅局的查稅結果當成司法上的證據時有所聞。一般人若懷疑周遭人士有逃漏稅,真的可向美國國稅局檢舉嗎?有甚麼好處呢?
專家解析
曾有報導指出,美國國稅局估計過納稅義務人為了逃漏稅而將財產隱匿海外,未報稅的資產金額可能高達 3,000 億美元以上。國稅局為了追查逃漏稅,主要採取以下兩種策略:
一、國稅局內部選案調查,從稅表上發現破綻。
二、檢舉人制度,鼓勵知情者舉發逃稅行為。
國稅局內部選案調查
國稅局會從個人及企業申報的稅表上發現問題,運用各種方式選出應進一步審查的稅表,以確認申報項目的正確性,選案方式主要有(註):
一、可能涉及逃稅行為的人:有些稅表會被選出進一步審查是因為國稅局獲取涉及逃稅行為的舞弊者和參與者的情報。例如:包括來自無記名傳票(John Doe Summons)所得到的資料,這些傳票由法院下令向舞弊者名單上的信用卡公司、往來的公司、參與者等發出,要求將相關資料轉給國稅局。
二、利用電腦積分系統:有些稅表被選出審查是基於國稅局選案的電腦積分。國稅局依據過去實務經驗,預設電腦程式為每一份稅表進行評分;判別函數系統(DIF)分數根據國稅局過去的相似稅表的紀錄來分析納稅人申報金額變化的合理性,未申報收入(UIDIF)分數則評估稅表有未申報收入的可能性。國稅局人員再針對過濾得分最高的稅表,選出其中一定比例進行查核,並且從這些稅表上找出最可能有問題需要檢查的部分進一步驗證。
三、大公司:國稅局每年抽樣審查許多大公司的稅表。
四、資料交叉比對:有些稅表受到查核,是因為雇主發出的 W-2 表或銀行提供的利息資訊表 1099 表,與納稅人稅表上申報的收入金額核對不相符。
五、連帶審查:針對調查中稅表所涉及有交易往來的其它納稅人進行查核,例如:業務夥伴或投資人。
六、其它:各地區國稅局找出與當地法令遵循方案有關的稅表特別進行審查,這些方案通常需要較高管理層的核准,處理的領域如針對地方上特定市場族群的法令遵循等。
事實上,稅表被選出進行審查不一定代表該納稅人申報出錯或不誠實。實務上,也有些納稅人的稅表因審查後反而獲得退稅,或更多情況是國稅局全盤接受不更動稅表。
倘若個人案件被國稅局選中進行調查,也無須過於緊張,納稅人有權期望國稅局公正有效率地管理稅務,包括查證稅務是否正確申報及繳付,只對於未能自願守法者採取執法行動。審查可能以郵件或通過親自面談和檢查納稅人的資料紀錄等方式進行。查核通知信函會告知需要哪些資料紀錄,面談可能在國稅局辦事處(內勤查核),或在納稅人家中、營業地點、或是會計師辦公室(外勤查核)進行。納稅人可以代表自己或由他人代表或陪同。如果納稅人未到場,代理人必須出具適當的書面授權文件。查核員將針對所提出的各項調整數解釋原因,多數納稅人同意這些調整,查核即到此結束。
註:此處資料參考下列出處:參考美國國稅局網站(https://www.irs.gov/Individuals)公告,關於「如何選出稅表進行審查」參考國稅局網站公告,網址為:https://www.irs.gov/Businesses/Small-Businesses-&-Self-Employed/IRS-Audits。
三、大公司:國稅局每年抽樣審查許多大公司的稅表。
四、資料交叉比對:有些稅表受到查核,是因為雇主發出的 W-2 表或銀行提供的利息資訊表 1099 表,與納稅人稅表上申報的收入金額核對不相符。
五、連帶審查:針對調查中稅表所涉及有交易往來的其它納稅人進行查核,例如:業務夥伴或投資人。
六、其它:各地區國稅局找出與當地法令遵循方案有關的稅表特別進行審查,這些方案通常需要較高管理層的核准,處理的領域如針對地方上特定市場族群的法令遵循等。
事實上,稅表被選出進行審查不一定代表該納稅人申報出錯或不誠實。實務上,也有些納稅人的稅表因審查後反而獲得退稅,或更多情況是國稅局全盤接受不更動稅表。
倘若個人案件被國稅局選中進行調查,也無須過於緊張,納稅人有權期望國稅局公正有效率地管理稅務,包括查證稅務是否正確申報及繳付,只對於未能自願守法者採取執法行動。審查可能以郵件或通過親自面談和檢查納稅人的資料紀錄等方式進行。查核通知信函會告知需要哪些資料紀錄,面談可能在國稅局辦事處(內勤查核),或在納稅人家中、營業地點、或是會計師辦公室(外勤查核)進行。納稅人可以代表自己或由他人代表或陪同。如果納稅人未到場,代理人必須出具適當的書面授權文件。查核員將針對所提出的各項調整數解釋原因,多數納稅人同意這些調整,查核即到此結束。
檢舉人獎勵制度(註)
與國稅局工作人員隨機選案抽查相較,檢舉人提供的資訊明顯比較準確,查稅效率高。因此為鼓勵舉報,國稅局早於 1867 年就有獎勵檢舉人的措施,更於 2007 年 2 月專門設立一個「檢舉部門(Whistleblower Office)」,依照現行辨法,若基於檢舉人所提供的資訊,國稅局因而成功查獲逃稅案件,檢舉人可獲得逃稅者漏稅額的15~30% 以作獎金。據《平衡預算及緊急赤字控制法(1985)》的修正條例,自 2019 年 10 月 1 日起至 2020 財政年度,檢舉人獎金將削減 5.9%。
就這方面,美國政府提出的獎勵辦法,規範在 7623 條款,主要區分案件的重大性,以決定是否符合 7623(b) 的獎勵條件,或適用 7623(a)。舉報獎金的數額基本上都是參考追回的欠稅款(含罰款和利息)金額發放,說明如下:
註:此處資料參考以下出處:《世界新聞網》專題報導「巨獎誘舉報,國稅局推新政」,網址為:http://www.worldjournal.com/;國稅局網站說明 Whistleblower,網址為:https://www.irs.gov/uac/Whistleblower-Informant-Award。
一、7623(b)條款
針對涉案金額較大的舉報案件,也是國稅局所認定的重點案件,最後檢舉人所能獲得的獎勵為漏稅金額的 15~30%(含罰款、利息)。適用此條款的案件必須是漏稅金額在 200 萬美元以上,若為個人逃稅的案件,該行為人的年收入必須符合高於 20 萬美元。此外,若最後檢舉人對於法院決定應發放的獎勵有意見,還可以再向稅務法院提出上訴。
二、7623(a)條款
針對漏稅金額較小的逃稅案件,則適用 7623(a) 的一般性規定,獎勵金額較小,獎金須由國稅局判定,原則上是參照因檢舉人所提供的情報,最後國稅局所能收到的補稅金額、利息及罰金而定,沒有一定要發放多少的規定。原則上,一個案件的最高獎勵比例不超過 15%,總額不超過 1,000 萬美元,且檢舉人對於核定的獎勵金額不能再有異議。
***
當國稅局接到檢舉案件時,一律會先交由檢舉人辦公室初步判定是否屬於 7623(b) 的重大案件。若是,即直接接受並展開調查;若否,則先移交另一個單位(Informant Claims Examination Unit)進一步評估有無可能為重大追稅案件。
依據美國國稅局 2018 年度向國會提出的「檢舉人制度施政報告」,以 2018 年為例,國稅局就收到了總計 1,441,255,859 美元的罰款,其中 200 萬美元以上的逃稅案件獎勵比 2017 年增加14.8%。這些檢舉人除說明其取得的內部訊息外,並同時提供各式各樣的佐證檔。從逐年增加的件數,顯然可以看到檢舉人制度的執行效果。此外,該報告中同時也揭露了過去幾年的檢舉案件獎勵,其中 2018 年因收到的檢舉案件而頒發給檢舉人的獎金則達 3.12 億美元,詳下列圖表(註)。

註:此處資料參考以下出處:Whistleblower Office FY2018 Annual Report,第 9 頁。(https://www.irs.gov/uac/Whistleblower-Office-Annual-Reports)
誰會是檢舉人?
分析上述檢舉逃漏稅之舉報成功,舉報來源不外乎下列幾類檢舉人:
第一類:親人舉報。例如:兄弟姊妹不滿上一代遺產分配不均憤而舉發、離異夫妻挾怨報復而相互檢舉、親友因借貸不順利懷恨在心等等,憤而提出檢舉。
第二類:公司內部人員舉報。公司主管或員工因遭解雇,檢舉老闆為了降低課稅所得而虛增費用少報收入。
第三類:民事糾紛或訴訟舉報。因財務糾紛或訴訟,而在律師的建議下請求賠償順帶向國稅局檢舉訴訟對手逃漏稅。
第四類:商業糾紛舉報。上下游客戶因商業利益或糾紛故意以檢舉逃漏稅打擊對手,爭取自身獲利契機。
第五類:貪圖舉發獎金而舉報。7623(b) 條款鼓勵民眾檢舉逃漏稅大案,追回稅收的 15~30% 作為獎勵獎金實在太吸引人,甚至有人為貪圖此獎金,檢舉身邊的人。
不過要順利贏取巨額檢舉人獎金也不容易。檢舉人必須能夠提出許多細節及事證,利用 3949-A 表提供下列資訊:
一、被檢舉人的姓名與地址;
二、被檢舉人的納稅人身分識別號碼(個人是社會安全號碼,公司是雇主身分識別號碼);
三、簡單說明可疑的違規情形,包括檢舉人如何發現或獲得情報;
四、具體違規年度;
五、任何未申報收入的估計金額;
六、檢舉人的姓名、地址、日間聯繫電話號碼。
填好 3949-A 表之後,將表格寄給美國國稅局,郵寄地址是:Internal Revenue Service Stop 31313 Fresno, CA 93888(3949-A 表請參考附表一)。
當填好 3949-A 表之後,想要申領獎金的話,還需要填寫211 表來表明自己想領取舉報獎金。
211 表分為 Section A 和 Section B 兩個部分。首先 Section A 部分主要填寫被舉報人的個人資訊,具體內容如下:
一、首先確立此次是新提交的申請還是補充提交的申請,如果是補充提交,需要列出以前的索賠編號。
二、被舉報人的姓名、納稅人識別號碼、地址以及出生年月日。
三、涉嫌違反的法規以及涉嫌違法的情形。
四、說明如何掌握的違法情報,以及和被舉報人的關係。
五、填寫被舉報人可能涉嫌的稅款金額有關的資訊摘要。
Section B 部分主要填寫的是申請者的資訊,具體內容如下:
一、申請人的姓名,出生年月日。
二、社會安全碼的後四位,家庭位址以及聯繫方式。
填好 211 表之後,將表格寄給美國國稅局,郵寄地址是:
Internal Revenue Service Whistleblower Office - ICE 1973 N. Rulon White Blvd. M/S 4110 Ogden, UT 84404(211 表請參考附表二)。
檢舉人可決定要不要提供自己的身分,如果不提供自己的身分就沒有所謂的檢舉獎金,當然國稅局對匿名檢舉的信賴度會低於具名檢舉。如果提供身分對國稅局的調查會有正面幫助,國稅局也會盡力做到對檢舉人的身分進行保密。此外,美國國稅局必須在整個案件結案(從進行調查、判決,一直到案件人決定不再上訴為止)完成後,才能決定舉報獎金的金額並進行頒發;整個程序有可能長達五~七年,可以想見舉報人也必須能夠承受許多的心理壓力。而美國已出現協助客戶進行稅務檢舉案件的會計師事務所,協助的檢舉獎金總計高達 3,800 萬美元,可見目前檢舉人制度下,稅務檢舉案件的數量及規模之大。
結語
在美國一談起「Whistleblower」這個字,大家立即聯想稅務舉發這個問題,尤其最常見的檢舉人就是「自己人」,如身邊親戚朋友,甚至是配偶、員工或上下屬,往往最清楚被檢舉人的財務和報稅狀況,一旦關係失和或發生不愉快甚至訴訟,可能立即提出舉報,根本防不勝防,所以還是奉勸大家平日要依法納稅,同時廣結善緣,但也毋須因噎廢食,因此而疑神疑鬼,影響人與人之間的信賴關係。


案例
張太太是上海市人,在上海從事房地產業多年,有相當豐富的房地產投資經驗。具有投資頭腦的她認為目前美國房地產業雖然不景氣,但卻是個進場投資的好時機,等到將來美國房地產市場回暖時,一定能有不錯的獲利。
不過張太太並沒有投資外國房地產的實際經驗,因此也無法建議客戶哪種投資方式較適合他們。張太太當然知道投資美國房地產還要考慮各種繁雜的美國稅,因此,在建議及幫助客人投資前,張太太想要瞭解投資美國不動產的各種途徑及各種不同投資方式可能帶來的稅務後果。'
專家解析
如果外國人在美國購買房子的用途是為了給美國籍的家人使用,建議以「外國人直接贈與」的方式來進行,也就是由外國人從國外贈與資金給美國籍親屬購買房子會是最實際的做法。理由是在房子出售時,如果可以符合所有權人自用的條件的話,出售房屋的資本利得(售價-成本-費用等)單身者可享有 25 萬美元的免稅額(已婚合併申報者則有 50 萬美元的免稅額),和其它持有方式相比,直接由美國籍親屬購買使用的節稅效果最直接有效,同時也沒有外國人持有不動產可能面臨的遺產稅風險。本篇以下則不再討論自用,著重在透過不動產投資將衍生的稅負問題。
一般來說,外國人(非美國居民或是非美國公民)在美國購買不動產是沒有限制的,而華人最常見的不動產投資就是購買或投資公寓及飯店。若想投資不動產來出租的話,建議在投資的起點就要考慮以下幾點:
以下我們就稅負的部分來闡述幾種外國人投資美國不動產的方式,其它購買及投資細節,當事人可諮詢相關的投資專家。

外國人直接持有是最直接也最簡單的方式,就是外國人將錢匯至美國購屋,不足的部分再向當地銀行貸款,但若在美國無任何信用及交易記錄者貸款可能會遭拒。不動產的持有可依照持有的狀況來說明:
1. 持有期間:若每年都有租金收入,則需要繳稅;繳稅的計算方式有兩種可供選擇,我們用右頁表格來說明(單位:美元)。
要選擇「總額法」或是「淨額法」應該是視持有人是否積極參與管理(註1),試算過後才知道,因為投資不動產有經營方面的成本(貸款、稅捐等)要考慮,雖然「淨額法」算式較為複雜卻比「總額法」要划算。倘若該國與美國有租稅協定,就可能以總額法計算會較為划算,如何做出選擇規劃必須與專業人員聯繫,試算以取得合理結論。
2. 出售:如果持有期間沒有超過一年,就按照一般累進稅率來計算所得稅;如果持有期間超過一年,則視為長期持有,依個人所得稅率的不同,可以長期資本利得優惠稅率計算稅額,最高優惠稅率不超過 20%(2019 年),某些特殊情況則可能是以 25% 或 28% 來計算稅額(註2)。但要注意的是,外國人在美國賣屋,美國國稅局為避免外國人把出售款直接全部匯走,因此會先扣繳售價的 15%,等到出售次年,外國人可申報 1040NR 表,找補稅金。
註1:參考美國國稅局「Foreign Person Receiving Rental Income from U.S. Real Property」。
註2:參考美國國稅局「Ten Important Facts about Capital Gains and Losses」。

3. 持有人死亡:外國人在世時在美國境內所持有的不動產,死亡後要繳美國遺產稅。目前外國人的遺產申報門檻為60,000 美元,稅金扣抵為 13,000 美元(2019 年),超過此金額的遺產價值就需要繳納遺產稅,稅率最高為 40%。但如果是美國銀行存款對外國人來說不屬於美國境內遺產,是不需要課徵遺產稅的。因此如果在過世前處分不動產雖然會產生所得稅但不會有遺產稅。如果繳交遺產稅繼承取得該筆不動產,之後繼承人處分時,成本就會是遺產繼承時(或六個月後)的市價。
二、提列費用有何相關規定?若有出租損失該如何申報?
在美國從事出租活動是可以提列相關費用的,原則上以房東有實際負擔的費用才可以提列,例如:水電、管理費等等,另外還有像是貸款利息、房產稅、保險費都是可以提列的費用,上述費用納稅人提列後都需要妥善保存相關費用單據,避免日後美國稅局稽查而無法提出適當證明。一般而言大多數納稅人的出租活動都屬於「被動活動」,在美國稅局的規定下「被動活動」所產生的損失僅能與被動之相關收益互抵,但只要納稅人在出租活動期間有「積極參與(Active Participate)」管理,就能符合美國稅局的特殊規定,在納稅人有「積極參與」的條件下,納稅人最多每年可以抵扣 25,000 美元的損失,但細部規定及計算建議讀者還是詢問專業會計師,以免對於規定的適用與否或是錯誤計算而導致美國稅局要求補稅。
三、房屋折舊以及提列房屋折舊對於未來出售有何影響?
房屋折舊是一種購入成本在耐用年限內的攤銷,美國稅局對於折舊提列也有嚴格規定,我們可以把房產類型區分為「出租用住宅(Residential Rental Property)」及「非住宅不動產(Nonresidential Real Property)」,根據美國稅局規定「出租用住宅」的耐用年限為 27.5 年「非住宅不動產」為 39 年,房產啟用的第一個月會被視作不完整的折舊月份,慣例會以 0.5 個月來做計算。雖然在出租期間納稅人可以提列折舊費用享受降低租金收入的優惠,然而在未來出售如有產生資本利得時,因為納稅人提列過折舊費用,所以部分金額不能享有長期資本利得的優惠稅率,例如:張太太一共提列了 5 萬美元的折舊費用,出售房產時一共有 12 萬美元的利得,因為美國稅局的規定,張太太必須要從 12 萬美元的資本利得中分出 5 萬美元並用 25% 稅率計算稅金,僅有 7 萬美元可以適用長期資本利得的優惠稅率。

在美國的華人常聽到 LLC 這個名詞,LLC 指的是「有限責任公司(Limited Liability Company)」。透過 LLC 在美國投資不動產的好處是,LLC 本身營運或借貸產生的負債求償上限為 LLC 資產的價值。股東若因個人行為產生的債務,其債權人基本上只能對 LLC 分配至該股東的盈餘主張,很難對該 LLC 執行;也就是說 LLC 可以將個人資產風險做一定程度的區隔,但 LLC 應準備「經營協議(Operating Agreement)」(LLC 章程的一部分),並需設計為如「股東會(membership)」(LLC的股東稱為 member)的樣式才確實具有資產保護的作用,如此債權人對 LLC 仍須遵照其 「經營協議」 的規範,無法對該股東的持份主張。日後萬一有法律爭議,例如房產發生火災或其它意外,這些法律責任不會殃及個人。但是外國人透過 LLC 投資,在稅負上卻可以選擇以個人身分或一般公司來課稅。若以個人的身分來課稅,其稅負上的效果和上述「外國人直接持有」一樣,可享有較為划算的繳稅方式;若是以一般公司身分持有來課稅的話,會變成雙重課稅(公司所得稅和個人所得稅),較為不利。
另外,僅有單一個人股東的 LLC 被視為「無行企業實體 (Disregarded Entity)」(不申報 1120 表),但 2018 年開始由單一非美國人股東設立 LLC,稱為 Foreign-owned U.S. Disregarded Entity(Foreign-owned U.S. DE)要開始揭露與關係人之間的交易,並申報 5472 表及部分1120 表。
沒申報或是蓄意漏報及偽造,罰金現在已經提高為 25,000美元。 為了家族財產傳承計劃所設立的 Foreign-owned U.S DE,應該要開始檢視並評估其出資額及每年的分配額,因這些交易都將需要揭露於 5472 表。
五、外國公司與美籍人士共同投資LLC/LLP再進行不動產投資
以上兩種是投資不動產最常見的方式,第二種又比第一種多了一重資產保護的意義。但是華人朋友一定會想,萬一持有期間外國所有權人死亡,美國境內財產課美國遺產稅似乎很不划算,這時有沒有更好的方法?例如,由一個境外公司和美國人共同去組成一個美國 LLC,但因為管理的貢獻度不同,可以透過合夥管理契約約定,使得持股比例和利潤分成比例不同(見下一頁圖所示)。
另外,在 LLC 投資中如果引進境外的資金,並經過律師安排成為合格的「組合貸款合約(Portfolio Loan)」,LLC 支付境外借款利息時,外籍放款者可以享有利息免稅的優惠。「組合貸款合約」必須符合以下條件:

設立美國 LLC 配合組合貸款合約的投資架構,圖示如下:

當 LLC 由境外公司持有,境外公司除了就取得的 K-1 表上之利潤分配須先繳納所得稅(由 LLC 協助境外公司股東扣繳 21%)之外,只要與美國業務有關的稅後盈餘(Effectively Connected Earnings and Profits,ECEP)沒有重新投資於美國,那麼境外公司則須就約當股利金額(說明詳見下文),繳交 30% 的「分支機構利潤稅(Branch Profit Tax)」。
「分支機構利潤稅(Branch Profit Tax)」的計算:
分支機構利潤稅=30%×約當股利金額(Dividend Equivalent Amount)。約當股利金額概念類似於分配給股東的股利,最大的差別在於不管 LLC 有沒有實際分配利潤出去,只要 LLC 賺取了與美國業務有關的盈餘,該盈餘基本上都須課 30% 的分支機構稅,只是其中須視是否有重新投資於美國做些微調整。
該公司是否將資金「重新投資於美國」,主要看「美國淨值(US Net Equity,USNE:美國總資產-美國總負債)」於該年度增加還是減少。若美國淨值增加,表示公司將資金留於美國,則這部分暫不需課徵分支機構利潤稅,而是計入留在美國的「累積未稅盈餘(Accumulated ECEP)」。若美國淨值減少,美國政府便視此為將資金匯回外國公司,匯回部分便須負擔分支機構利潤稅。以下是計算約當股利金額的兩種情況:

以下以簡例說明某外國公司投資美國 LLC 500 美元,就該年度盈利狀況及累積盈虧說明計算分支機構利潤稅:
範例一:外國公司投資美國淨值沒有變化。假設外國公司分得來自 LLC 收益 100 美元,外國公司所需繳納所得稅金為 35 美元,扣掉所得稅金後其 ECEP 為 65 美元,因利潤全數匯回外國公司,外國公司投資美國公司期末資本淨值仍為 500 美元。

範例二:外國公司投資美國淨值增加,部分資金留在美國不分配。假設外國公司收到美國分配之 ECEP 30 美元,且期初淨資產為 520 美元,其中包含 20 美元之前期累積未稅盈餘,經部分利潤分配回外國公司後,期末淨資產為 545 美元。

範例三:美國淨值減少,資金視同匯出美國。假設外國分公司收到美國分配之 ECEP 30 美元,且期初淨資產為 505 美元,其中包含 5 美元之前期累積未稅盈餘,除利潤全數分配,外加部分資本返還予外國公司後,年底淨資產為 495 美元。

範例四:外國公司投資美國資產由於虧損而減少。假設外國公司收到美國分配之 ECEP 虧損為負 20 美元,且期初淨資產為 505 美元,其中包含 5 美元之前期累積未稅盈餘,經部分資本返還後,年底淨資產為 475 美元。

如何避免分支機構利潤稅?
若需要避免「分支機構利潤稅」的產生就必須在分配利潤前,「完全清算(Complete Termination)」在美國之分公司,所謂完全清算,須符合下列之條件:
1. 外國公司不應再持有任何美國資產,或是外國公司全體股東決定結束公司,並且在決議年度結束前清算掉所有美國資產與負債。
2. 清算後三年內,外國公司與關係人不可以使用前美國資產進行營運。
3. 清算後三年內不可以有美國境內與營運有關所得。
4. 簽署 8848 表,同意國稅局可以在清算後六年內追溯分支機構利潤稅。
關於如何避免「分支機構利潤稅」,最好在設計好的投資架構下進行,以便在清算時能較容易滿足以上之清算條件,在此建議投資之前先諮詢稅務專家。
六、以美國不可撤銷信託持有美國房產
外籍人士亦可設立美國不可撤銷信託來持有美國的不動產,以稅務規劃的角度來看,信託設立人最好不要有成為美國稅務居民的動機,一旦打算設立信託便應開始於美國尋找適合的信託成立州、確認信託的委任律師草擬信託合約,並在美國信託成立完成後,向美國國稅局申請信託的「稅籍號碼(Tax ID)」,接下來設立人將欲購美國房產的現金自境外直接匯入美國不可撤銷信託帳戶,再由不可撤銷信託成立 LLC 以購置美國不動產。在設立人自境外匯入不可撤銷信託的次一年度,由受託人向美國國稅局申報 3520 表,揭露不可撤銷信託自境外受贈資金的事實。
信託成立後,每一年受託人應向美國國稅局遞交 1041 表申報信託所得稅。信託與美籍個人的所得稅率最高均為 37%,若所得達一定的門檻亦需負擔淨投資收益稅 3.8%,如果信託出售長期持有的不動產,與美籍個人報稅一樣,亦可享用長期資本利得優惠稅率(最高稅率 20%)。至於誰應負擔所得稅負,應視信託合約如何規範。一般來說,資本利得會在信託內課稅並滾入本金,而受益人則就信託分配繳納個人所得稅。然而信託合約最大的好處就是富有彈性,如何藉由分配的規劃進行財富管理,可以與專業稅務人員做更進一步討論。

以本方法購置美國不動產之主要優點是:境外資金進入美國,未來資金可永久在美國投資運用、孳息、分配受益、避免遺囑(Will)可能產生之未來遺產分配爭議且可避免家族財產傳承時,在美國被課一次又一次的贈與稅或遺產稅,又能避免家族財產遭受惡意第三者如「債權人(Creditors)」或欲離婚配偶之請求。但在使用此種架構時應特別注意,美國不可撤銷信託應先完整成立,即應於信託合約簽署完成、信託銀行帳戶開立好、及境外資金進入信託帳戶,才可開始尋求欲投資之不動產;如果設立人已確定要購置之不動產標的,再進行不可撤銷信託之成立,未來可能會被美國國稅局認定為外國人贈與美國境內資產,未來發生贈與或遺產事實可能遭課贈與稅或遺產稅;不可不慎。美國不可撤銷信託的說明詳見本書 Q33。
結語
以上本篇章中比較圖表,僅將幾種可能架構的課稅規定做出彙總比較,須視各項投資美國不動產計劃規模、不動產性質以及客戶主要目的等條件後,才能依據個案建議最佳的投資架構。採取此資產配置前,宜請教專業會計師來考慮可能的稅負問題。
張太太是上海市人,在上海從事房地產業多年,有相當豐富的房地產投資經驗。具有投資頭腦的她認為目前美國房地產業雖然不景氣,但卻是個進場投資的好時機,等到將來美國房地產市場回暖時,一定能有不錯的獲利。
不過張太太並沒有投資外國房地產的實際經驗,因此也無法建議客戶哪種投資方式較適合他們。張太太當然知道投資美國房地產還要考慮各種繁雜的美國稅,因此,在建議及幫助客人投資前,張太太想要瞭解投資美國不動產的各種途徑及各種不同投資方式可能帶來的稅務後果。'
專家解析
如果外國人在美國購買房子的用途是為了給美國籍的家人使用,建議以「外國人直接贈與」的方式來進行,也就是由外國人從國外贈與資金給美國籍親屬購買房子會是最實際的做法。理由是在房子出售時,如果可以符合所有權人自用的條件的話,出售房屋的資本利得(售價-成本-費用等)單身者可享有 25 萬美元的免稅額(已婚合併申報者則有 50 萬美元的免稅額),和其它持有方式相比,直接由美國籍親屬購買使用的節稅效果最直接有效,同時也沒有外國人持有不動產可能面臨的遺產稅風險。本篇以下則不再討論自用,著重在透過不動產投資將衍生的稅負問題。
一般來說,外國人(非美國居民或是非美國公民)在美國購買不動產是沒有限制的,而華人最常見的不動產投資就是購買或投資公寓及飯店。若想投資不動產來出租的話,建議在投資的起點就要考慮以下幾點:
一、金額大小;
二、準備投資的期間;
三、投資的用途及管理方式;
四、稅負的部分要考慮到以下:
1. 持有期間產生的所得,一般來說是指出租收入;
2. 當地每年的房產稅;
3. 出售時的課稅方式;
4. 若持有人在持有期間死亡,是否要課遺產稅?
在選擇投資標的時,基本上最應該要考慮的有成本、每年應繳的稅、貸款(加上利息)等,這些都考慮清楚後再考慮是否要購入投資標的。以下我們就稅負的部分來闡述幾種外國人投資美國不動產的方式,其它購買及投資細節,當事人可諮詢相關的投資專家。

外國人直接持有是最直接也最簡單的方式,就是外國人將錢匯至美國購屋,不足的部分再向當地銀行貸款,但若在美國無任何信用及交易記錄者貸款可能會遭拒。不動產的持有可依照持有的狀況來說明:
1. 持有期間:若每年都有租金收入,則需要繳稅;繳稅的計算方式有兩種可供選擇,我們用右頁表格來說明(單位:美元)。
要選擇「總額法」或是「淨額法」應該是視持有人是否積極參與管理(註1),試算過後才知道,因為投資不動產有經營方面的成本(貸款、稅捐等)要考慮,雖然「淨額法」算式較為複雜卻比「總額法」要划算。倘若該國與美國有租稅協定,就可能以總額法計算會較為划算,如何做出選擇規劃必須與專業人員聯繫,試算以取得合理結論。
2. 出售:如果持有期間沒有超過一年,就按照一般累進稅率來計算所得稅;如果持有期間超過一年,則視為長期持有,依個人所得稅率的不同,可以長期資本利得優惠稅率計算稅額,最高優惠稅率不超過 20%(2019 年),某些特殊情況則可能是以 25% 或 28% 來計算稅額(註2)。但要注意的是,外國人在美國賣屋,美國國稅局為避免外國人把出售款直接全部匯走,因此會先扣繳售價的 15%,等到出售次年,外國人可申報 1040NR 表,找補稅金。
註1:參考美國國稅局「Foreign Person Receiving Rental Income from U.S. Real Property」。
註2:參考美國國稅局「Ten Important Facts about Capital Gains and Losses」。

3. 持有人死亡:外國人在世時在美國境內所持有的不動產,死亡後要繳美國遺產稅。目前外國人的遺產申報門檻為60,000 美元,稅金扣抵為 13,000 美元(2019 年),超過此金額的遺產價值就需要繳納遺產稅,稅率最高為 40%。但如果是美國銀行存款對外國人來說不屬於美國境內遺產,是不需要課徵遺產稅的。因此如果在過世前處分不動產雖然會產生所得稅但不會有遺產稅。如果繳交遺產稅繼承取得該筆不動產,之後繼承人處分時,成本就會是遺產繼承時(或六個月後)的市價。
二、提列費用有何相關規定?若有出租損失該如何申報?
在美國從事出租活動是可以提列相關費用的,原則上以房東有實際負擔的費用才可以提列,例如:水電、管理費等等,另外還有像是貸款利息、房產稅、保險費都是可以提列的費用,上述費用納稅人提列後都需要妥善保存相關費用單據,避免日後美國稅局稽查而無法提出適當證明。一般而言大多數納稅人的出租活動都屬於「被動活動」,在美國稅局的規定下「被動活動」所產生的損失僅能與被動之相關收益互抵,但只要納稅人在出租活動期間有「積極參與(Active Participate)」管理,就能符合美國稅局的特殊規定,在納稅人有「積極參與」的條件下,納稅人最多每年可以抵扣 25,000 美元的損失,但細部規定及計算建議讀者還是詢問專業會計師,以免對於規定的適用與否或是錯誤計算而導致美國稅局要求補稅。
三、房屋折舊以及提列房屋折舊對於未來出售有何影響?
房屋折舊是一種購入成本在耐用年限內的攤銷,美國稅局對於折舊提列也有嚴格規定,我們可以把房產類型區分為「出租用住宅(Residential Rental Property)」及「非住宅不動產(Nonresidential Real Property)」,根據美國稅局規定「出租用住宅」的耐用年限為 27.5 年「非住宅不動產」為 39 年,房產啟用的第一個月會被視作不完整的折舊月份,慣例會以 0.5 個月來做計算。雖然在出租期間納稅人可以提列折舊費用享受降低租金收入的優惠,然而在未來出售如有產生資本利得時,因為納稅人提列過折舊費用,所以部分金額不能享有長期資本利得的優惠稅率,例如:張太太一共提列了 5 萬美元的折舊費用,出售房產時一共有 12 萬美元的利得,因為美國稅局的規定,張太太必須要從 12 萬美元的資本利得中分出 5 萬美元並用 25% 稅率計算稅金,僅有 7 萬美元可以適用長期資本利得的優惠稅率。

在美國的華人常聽到 LLC 這個名詞,LLC 指的是「有限責任公司(Limited Liability Company)」。透過 LLC 在美國投資不動產的好處是,LLC 本身營運或借貸產生的負債求償上限為 LLC 資產的價值。股東若因個人行為產生的債務,其債權人基本上只能對 LLC 分配至該股東的盈餘主張,很難對該 LLC 執行;也就是說 LLC 可以將個人資產風險做一定程度的區隔,但 LLC 應準備「經營協議(Operating Agreement)」(LLC 章程的一部分),並需設計為如「股東會(membership)」(LLC的股東稱為 member)的樣式才確實具有資產保護的作用,如此債權人對 LLC 仍須遵照其 「經營協議」 的規範,無法對該股東的持份主張。日後萬一有法律爭議,例如房產發生火災或其它意外,這些法律責任不會殃及個人。但是外國人透過 LLC 投資,在稅負上卻可以選擇以個人身分或一般公司來課稅。若以個人的身分來課稅,其稅負上的效果和上述「外國人直接持有」一樣,可享有較為划算的繳稅方式;若是以一般公司身分持有來課稅的話,會變成雙重課稅(公司所得稅和個人所得稅),較為不利。
另外,僅有單一個人股東的 LLC 被視為「無行企業實體 (Disregarded Entity)」(不申報 1120 表),但 2018 年開始由單一非美國人股東設立 LLC,稱為 Foreign-owned U.S. Disregarded Entity(Foreign-owned U.S. DE)要開始揭露與關係人之間的交易,並申報 5472 表及部分1120 表。
沒申報或是蓄意漏報及偽造,罰金現在已經提高為 25,000美元。 為了家族財產傳承計劃所設立的 Foreign-owned U.S DE,應該要開始檢視並評估其出資額及每年的分配額,因這些交易都將需要揭露於 5472 表。
五、外國公司與美籍人士共同投資LLC/LLP再進行不動產投資
以上兩種是投資不動產最常見的方式,第二種又比第一種多了一重資產保護的意義。但是華人朋友一定會想,萬一持有期間外國所有權人死亡,美國境內財產課美國遺產稅似乎很不划算,這時有沒有更好的方法?例如,由一個境外公司和美國人共同去組成一個美國 LLC,但因為管理的貢獻度不同,可以透過合夥管理契約約定,使得持股比例和利潤分成比例不同(見下一頁圖所示)。
另外,在 LLC 投資中如果引進境外的資金,並經過律師安排成為合格的「組合貸款合約(Portfolio Loan)」,LLC 支付境外借款利息時,外籍放款者可以享有利息免稅的優惠。「組合貸款合約」必須符合以下條件:
- 外國放款人不可以持有 LLC 的 10% 以上的股權。
- 借款利率必須固定,不可浮動,例如不可與 LLC 的獲利或資產價值連動。
- 公司內部必須記錄該借款合約,但僅限於公司內部的作業文件。
- 放款人不可以是關係人(此關係人不包含旁系親屬)。
- 借款期間長短並無限制,只要借款期間與對應的利率有符合規定。
- LLC 借款的資本與負債比例最高為 3:7。故購買 500 萬的美國房地產,則建議資本額 150 萬,最多借款 350 萬元。
- 借款通常會有設定抵押品,例如以 LLC 持有的不動產作抵押設定。
- 利息必須合理,不能過低或太高,最低不能低於 IRS 規定的借款利率,但不能高過規定的最高利息;目前貸款利息大約在 3~10% 之間。
- 每一年公司必需請外國放款人簽 W-8 表,以確定該外國放款人確實不具有美國稅務居民身分。

設立美國 LLC 配合組合貸款合約的投資架構,圖示如下:

當 LLC 由境外公司持有,境外公司除了就取得的 K-1 表上之利潤分配須先繳納所得稅(由 LLC 協助境外公司股東扣繳 21%)之外,只要與美國業務有關的稅後盈餘(Effectively Connected Earnings and Profits,ECEP)沒有重新投資於美國,那麼境外公司則須就約當股利金額(說明詳見下文),繳交 30% 的「分支機構利潤稅(Branch Profit Tax)」。
「分支機構利潤稅(Branch Profit Tax)」的計算:
分支機構利潤稅=30%×約當股利金額(Dividend Equivalent Amount)。約當股利金額概念類似於分配給股東的股利,最大的差別在於不管 LLC 有沒有實際分配利潤出去,只要 LLC 賺取了與美國業務有關的盈餘,該盈餘基本上都須課 30% 的分支機構稅,只是其中須視是否有重新投資於美國做些微調整。
該公司是否將資金「重新投資於美國」,主要看「美國淨值(US Net Equity,USNE:美國總資產-美國總負債)」於該年度增加還是減少。若美國淨值增加,表示公司將資金留於美國,則這部分暫不需課徵分支機構利潤稅,而是計入留在美國的「累積未稅盈餘(Accumulated ECEP)」。若美國淨值減少,美國政府便視此為將資金匯回外國公司,匯回部分便須負擔分支機構利潤稅。以下是計算約當股利金額的兩種情況:

以下以簡例說明某外國公司投資美國 LLC 500 美元,就該年度盈利狀況及累積盈虧說明計算分支機構利潤稅:
範例一:外國公司投資美國淨值沒有變化。假設外國公司分得來自 LLC 收益 100 美元,外國公司所需繳納所得稅金為 35 美元,扣掉所得稅金後其 ECEP 為 65 美元,因利潤全數匯回外國公司,外國公司投資美國公司期末資本淨值仍為 500 美元。

範例二:外國公司投資美國淨值增加,部分資金留在美國不分配。假設外國公司收到美國分配之 ECEP 30 美元,且期初淨資產為 520 美元,其中包含 20 美元之前期累積未稅盈餘,經部分利潤分配回外國公司後,期末淨資產為 545 美元。

範例三:美國淨值減少,資金視同匯出美國。假設外國分公司收到美國分配之 ECEP 30 美元,且期初淨資產為 505 美元,其中包含 5 美元之前期累積未稅盈餘,除利潤全數分配,外加部分資本返還予外國公司後,年底淨資產為 495 美元。

範例四:外國公司投資美國資產由於虧損而減少。假設外國公司收到美國分配之 ECEP 虧損為負 20 美元,且期初淨資產為 505 美元,其中包含 5 美元之前期累積未稅盈餘,經部分資本返還後,年底淨資產為 475 美元。

如何避免分支機構利潤稅?
若需要避免「分支機構利潤稅」的產生就必須在分配利潤前,「完全清算(Complete Termination)」在美國之分公司,所謂完全清算,須符合下列之條件:
1. 外國公司不應再持有任何美國資產,或是外國公司全體股東決定結束公司,並且在決議年度結束前清算掉所有美國資產與負債。
2. 清算後三年內,外國公司與關係人不可以使用前美國資產進行營運。
3. 清算後三年內不可以有美國境內與營運有關所得。
4. 簽署 8848 表,同意國稅局可以在清算後六年內追溯分支機構利潤稅。
關於如何避免「分支機構利潤稅」,最好在設計好的投資架構下進行,以便在清算時能較容易滿足以上之清算條件,在此建議投資之前先諮詢稅務專家。
六、以美國不可撤銷信託持有美國房產
外籍人士亦可設立美國不可撤銷信託來持有美國的不動產,以稅務規劃的角度來看,信託設立人最好不要有成為美國稅務居民的動機,一旦打算設立信託便應開始於美國尋找適合的信託成立州、確認信託的委任律師草擬信託合約,並在美國信託成立完成後,向美國國稅局申請信託的「稅籍號碼(Tax ID)」,接下來設立人將欲購美國房產的現金自境外直接匯入美國不可撤銷信託帳戶,再由不可撤銷信託成立 LLC 以購置美國不動產。在設立人自境外匯入不可撤銷信託的次一年度,由受託人向美國國稅局申報 3520 表,揭露不可撤銷信託自境外受贈資金的事實。
信託成立後,每一年受託人應向美國國稅局遞交 1041 表申報信託所得稅。信託與美籍個人的所得稅率最高均為 37%,若所得達一定的門檻亦需負擔淨投資收益稅 3.8%,如果信託出售長期持有的不動產,與美籍個人報稅一樣,亦可享用長期資本利得優惠稅率(最高稅率 20%)。至於誰應負擔所得稅負,應視信託合約如何規範。一般來說,資本利得會在信託內課稅並滾入本金,而受益人則就信託分配繳納個人所得稅。然而信託合約最大的好處就是富有彈性,如何藉由分配的規劃進行財富管理,可以與專業稅務人員做更進一步討論。

以本方法購置美國不動產之主要優點是:境外資金進入美國,未來資金可永久在美國投資運用、孳息、分配受益、避免遺囑(Will)可能產生之未來遺產分配爭議且可避免家族財產傳承時,在美國被課一次又一次的贈與稅或遺產稅,又能避免家族財產遭受惡意第三者如「債權人(Creditors)」或欲離婚配偶之請求。但在使用此種架構時應特別注意,美國不可撤銷信託應先完整成立,即應於信託合約簽署完成、信託銀行帳戶開立好、及境外資金進入信託帳戶,才可開始尋求欲投資之不動產;如果設立人已確定要購置之不動產標的,再進行不可撤銷信託之成立,未來可能會被美國國稅局認定為外國人贈與美國境內資產,未來發生贈與或遺產事實可能遭課贈與稅或遺產稅;不可不慎。美國不可撤銷信託的說明詳見本書 Q33。
結語
以上本篇章中比較圖表,僅將幾種可能架構的課稅規定做出彙總比較,須視各項投資美國不動產計劃規模、不動產性質以及客戶主要目的等條件後,才能依據個案建議最佳的投資架構。採取此資產配置前,宜請教專業會計師來考慮可能的稅負問題。
Q21 境外贈與之申報需要(3520表)?若不申報之處罰為何?若以前年度未申報3520表,可以補報嗎?
案例
周先生擁有電機博士學位,他的兒子周湯米也繼承了他的天賦,目前正在美國攻讀電機博士學位。周湯米是出生在美國的美國公民,由於當前美國經濟衰退,美國房地產市場成為外國人的一個熱門投資選擇。
具有生意頭腦的周湯米也盼望能在學校附近購買一棟公寓,一方面可以自己居住使用,另一方面,他希望能在順利拿到博士學位後將公寓售出,屆時若房地產市場有望增值,不僅能賺到一些利潤,自己同時還能得到一些投資經驗。
經過實地考察後,周先生和周湯米考慮學校附近一所公寓,價格大約在 30 萬美元左右。於是,周先生希望從他台灣銀行的帳戶中,拿一些錢來替兒子分擔一部分的頭期款。但周先生及周湯米想要知道,從台灣直接匯錢到美國,會有甚麼稅負上的後果和影響呢?
專家解析
其實,像周先生這樣的華人父母很多,他們大多希望給兒女一個穩定的環境,並幫助他們分擔一些費用。周先生早已回台灣定居多年,大部分經濟收入都來自台灣,屬於美國境外收入。此外周先生並非美國公民或居民,所以他的問題比較容易處理。而周湯米是美國公民,當他收到境外贈與時,就必須向美國國稅局申報,如果他沒有申報,就會有相應的罰款。
美國稅法關於境外贈與的規定是,當美國人在一年中累計收到非居民外國人超過 10 萬美元的贈與時,受贈者需要向美國國稅局申報,但無須揭露贈與人。
當周先生從台灣匯錢到美國時,如果金額大於 10 萬美元,那麼周湯米需要填寫年度「境外信託及贈與申報表格」(3520 表的第四部分)。申報 3520 表是周湯米的義務,周先生並沒有申報的責任。
並且 3520 表只是用來向美國國稅局報備,國稅局使用這個表格的目的,是來判斷收到的贈與是否應當被認定為贈與而非收入。如果美國國稅局認為周先生贈與給湯米的現金是正當贈與,在湯米收到錢之後,並不需要支付任何稅負,此時周先生反而要注意的是台灣的贈與稅。另為避免 3520 表申報後,美國國稅局會質疑為何境外親友贈與如此龐大的金額給美籍親友,則可先至美國領事館公證處進行宣誓(Affidavit)認證。
除了上面所提到的方式之外,美國公民或居民獲得的境外贈與,還有可能透過以下頁方式取得:
一、通過境外公司取得
如果美國人所收到的贈與,來自外國合夥組織或外國公司,在一年內金額達到或超過 16,388 美元(2019 年),當事人必須要申報 3520 表,也需要揭露贈與人資訊,這與境外個人直接贈與有很大區別,此部分需特定注意,因為公司主體的贈與有很大機會被美國國稅局重新歸類為是該公司給予的所得而非贈與,並課徵所得稅。
二、通過境外信託取得
收到境外非美國稅務居民成立之信託,分配給美國稅務居民時,必須在收到分配的次年申報 3520 表,並考慮其稅負問題。
境外信託簡介
一般泛指設立於美國以外地區的信託,例如:新加坡。信託中的角色有設立人、信託管理人、受益人及資產移入者。信託在美國,可按照所得稅歸屬簡單分為「授予人信託(Grantor Trust)」和「非授予人信託(Non-Grantor Trust)」,授予人信託通常是可撤銷信託或是不可撤銷信託,而非授予人信託則都是不可撤銷信託。當設立人死亡的那一天,因為設立人已經無法行使信託變更權利,可撤銷信託自動變成不可撤銷信託,此時美籍受益人視為實際擁有該境外信託的所有人,美籍受益人需要與受託公司取得「受益人所得分配表(Beneficiary Statement)」並申報 3520 表。
若美籍受益人收到來自「境外授予人信託(Foreign Grantor Trust)」分配,需要從該信託的受託人取得「受益人信託分配表(Foreign Trust Beneficiary Statement)」並申報 3520 表,且該信託的受託人需要填寫 3520-A 表申報給國稅局,倘若美籍受益人沒有收到受益人信託分配表就需要完成 3520 表第三部分來計算稅金,並且併入美籍受益人的當期個人所得稅中連同 1040 表一起申報。而美籍受益人收到「海外非授予人信託(Foreign Non-Grantor Trust)」分配數美籍受益人必須申報 3520 表第三部分且計算所得稅金。(詳見《跨境財富傳承與家族信託籌劃實務》一書)3520 表上所需要的受分配資產的市價(FMV),原則上以估價報告(Appraisal Report)價格為主,未來若將此資產出售,將以此估價報告價格作為計算資本利得之成本。
申報期限
至於該何時申報 3520 表?如果當事人需要在申報個人所得稅時,一起申報 3520 表,一般而言也就是在每年的 4 月 15 日之前申報。所以如果周湯米在 2019 年收到了這筆款項,那麼他應該在 2020 年的 4 月 15 日之前與他的個人所得稅一起申報,延期與申報比照 1040 所得稅表,但必須寄到不同之指定地址。
未申報境外贈與處罰
如果無法按時申報境外的贈與會有甚麼懲罰呢?這要看贈與的來源判斷,如下說明:
一、當未能申報 3520 表時,按外國贈與的總額的每月 5% 來計算罰款(但是不超過總額的 25%)。
二、若是這位美國個人未能申報外國信託收到的分配,從外國信託收到所分配之總價值的 35%。
結語
美國人在收受境外贈與時,如果贈與的金額龐大,建議請個人會計師協助申報,否則目前美國國稅局稽查風聲正緊,對於不熟悉申報方式和流程,或申報錯誤的讀者來說,會有一定程度的風險。
案例
周先生擁有電機博士學位,他的兒子周湯米也繼承了他的天賦,目前正在美國攻讀電機博士學位。周湯米是出生在美國的美國公民,由於當前美國經濟衰退,美國房地產市場成為外國人的一個熱門投資選擇。
具有生意頭腦的周湯米也盼望能在學校附近購買一棟公寓,一方面可以自己居住使用,另一方面,他希望能在順利拿到博士學位後將公寓售出,屆時若房地產市場有望增值,不僅能賺到一些利潤,自己同時還能得到一些投資經驗。
經過實地考察後,周先生和周湯米考慮學校附近一所公寓,價格大約在 30 萬美元左右。於是,周先生希望從他台灣銀行的帳戶中,拿一些錢來替兒子分擔一部分的頭期款。但周先生及周湯米想要知道,從台灣直接匯錢到美國,會有甚麼稅負上的後果和影響呢?
專家解析
其實,像周先生這樣的華人父母很多,他們大多希望給兒女一個穩定的環境,並幫助他們分擔一些費用。周先生早已回台灣定居多年,大部分經濟收入都來自台灣,屬於美國境外收入。此外周先生並非美國公民或居民,所以他的問題比較容易處理。而周湯米是美國公民,當他收到境外贈與時,就必須向美國國稅局申報,如果他沒有申報,就會有相應的罰款。
美國稅法關於境外贈與的規定是,當美國人在一年中累計收到非居民外國人超過 10 萬美元的贈與時,受贈者需要向美國國稅局申報,但無須揭露贈與人。
當周先生從台灣匯錢到美國時,如果金額大於 10 萬美元,那麼周湯米需要填寫年度「境外信託及贈與申報表格」(3520 表的第四部分)。申報 3520 表是周湯米的義務,周先生並沒有申報的責任。
並且 3520 表只是用來向美國國稅局報備,國稅局使用這個表格的目的,是來判斷收到的贈與是否應當被認定為贈與而非收入。如果美國國稅局認為周先生贈與給湯米的現金是正當贈與,在湯米收到錢之後,並不需要支付任何稅負,此時周先生反而要注意的是台灣的贈與稅。另為避免 3520 表申報後,美國國稅局會質疑為何境外親友贈與如此龐大的金額給美籍親友,則可先至美國領事館公證處進行宣誓(Affidavit)認證。
除了上面所提到的方式之外,美國公民或居民獲得的境外贈與,還有可能透過以下頁方式取得:
一、通過境外公司取得
如果美國人所收到的贈與,來自外國合夥組織或外國公司,在一年內金額達到或超過 16,388 美元(2019 年),當事人必須要申報 3520 表,也需要揭露贈與人資訊,這與境外個人直接贈與有很大區別,此部分需特定注意,因為公司主體的贈與有很大機會被美國國稅局重新歸類為是該公司給予的所得而非贈與,並課徵所得稅。
二、通過境外信託取得
收到境外非美國稅務居民成立之信託,分配給美國稅務居民時,必須在收到分配的次年申報 3520 表,並考慮其稅負問題。
境外信託簡介
一般泛指設立於美國以外地區的信託,例如:新加坡。信託中的角色有設立人、信託管理人、受益人及資產移入者。信託在美國,可按照所得稅歸屬簡單分為「授予人信託(Grantor Trust)」和「非授予人信託(Non-Grantor Trust)」,授予人信託通常是可撤銷信託或是不可撤銷信託,而非授予人信託則都是不可撤銷信託。當設立人死亡的那一天,因為設立人已經無法行使信託變更權利,可撤銷信託自動變成不可撤銷信託,此時美籍受益人視為實際擁有該境外信託的所有人,美籍受益人需要與受託公司取得「受益人所得分配表(Beneficiary Statement)」並申報 3520 表。
若美籍受益人收到來自「境外授予人信託(Foreign Grantor Trust)」分配,需要從該信託的受託人取得「受益人信託分配表(Foreign Trust Beneficiary Statement)」並申報 3520 表,且該信託的受託人需要填寫 3520-A 表申報給國稅局,倘若美籍受益人沒有收到受益人信託分配表就需要完成 3520 表第三部分來計算稅金,並且併入美籍受益人的當期個人所得稅中連同 1040 表一起申報。而美籍受益人收到「海外非授予人信託(Foreign Non-Grantor Trust)」分配數美籍受益人必須申報 3520 表第三部分且計算所得稅金。(詳見《跨境財富傳承與家族信託籌劃實務》一書)3520 表上所需要的受分配資產的市價(FMV),原則上以估價報告(Appraisal Report)價格為主,未來若將此資產出售,將以此估價報告價格作為計算資本利得之成本。
申報期限
至於該何時申報 3520 表?如果當事人需要在申報個人所得稅時,一起申報 3520 表,一般而言也就是在每年的 4 月 15 日之前申報。所以如果周湯米在 2019 年收到了這筆款項,那麼他應該在 2020 年的 4 月 15 日之前與他的個人所得稅一起申報,延期與申報比照 1040 所得稅表,但必須寄到不同之指定地址。
未申報境外贈與處罰
如果無法按時申報境外的贈與會有甚麼懲罰呢?這要看贈與的來源判斷,如下說明:
一、當未能申報 3520 表時,按外國贈與的總額的每月 5% 來計算罰款(但是不超過總額的 25%)。
二、若是這位美國個人未能申報外國信託收到的分配,從外國信託收到所分配之總價值的 35%。
結語
美國人在收受境外贈與時,如果贈與的金額龐大,建議請個人會計師協助申報,否則目前美國國稅局稽查風聲正緊,對於不熟悉申報方式和流程,或申報錯誤的讀者來說,會有一定程度的風險。
案例
竇先生和他的獨子竇小弟都是美國公民,竇小弟已經自賓州大學法律系畢業,準備進入律師事務所工作,只是竇小弟目前還不確定會在美國的哪一州落腳。
在美國擁有三棟房產的竇先生,想要把其中一棟房子贈與給竇小弟,這棟房子的價值是150 萬美元。但竇先生對於美國稅法所規定的贈與內容並不熟悉,他只從報章雜誌上約略得知。所以,竇先生究竟該不該進行贈與呢?
專家解析
依美國稅法規定,贈與稅的核課對象為「贈與人」,所以是否應納贈與稅,首先攸關到贈與人本身是否具有美國籍。原則上一位不具有美國籍的外國人贈與海外財產給美國人是不用被課徵贈與稅的(例如:中國籍的父親從中國匯款 20 萬美元給移民美國的兒子,無贈與稅問題(註1)),但倘若捐贈者本身是美國公民或稅務居民,就應該注意是否有繳納贈與稅的義務。
依照目前的贈與稅規定,同一個年度內,贈與給同一個對象超過贈與稅的年度免稅額度(annual exclusion for gifts),此額度 2019 年為 15,000 美元,也就是說倘若超過免稅額度,就應申報並繳納贈與稅(受贈人若為非美國公民配偶,免稅額度為 155,000 美元;受贈人若為美國公民配偶,則沒有免稅額度上限,可以免贈與稅(註2))。此外,此年度免稅額以每一位受贈人為單位計算,受贈人數並無限制。
另外,美國允許「夫妻分割贈與(spouse split gifts)」,就是說雖然贈與的標的是在夫或妻一人名下,但贈與時可同時利用夫妻雙方個別之年度贈與免稅額度,亦即視為雙方各贈與該物的一半,如此該贈與行為的免稅額度即可達到原本的兩倍,即 30,000 美元。不過在這種情況下,則無論贈與的金額是否已超過免稅額度都必須要申報 709 表,由標的持有人為申報人,配偶則在申報書上簽字表示同意。
另外,其它贈與稅申報時應注意事項,補充如下:
一、贈與標的具有「未來權益(future interests)」時,雖未超過 15,000 美元仍需申報;
二、夫妻各自有應稅贈與行為時,應分別填寫贈與申報書,但可放在同一信封中寄出;
三、若贈與標的為夫妻共同持有,則贈與時視為夫妻各贈與標的物的一半價值,且夫妻需各別申報贈與;
四、申報贈與之義務人為自然人,若為信託、遺產、合夥或公司進行贈與時,則該受益人、繼承人、合夥人或公司股東將被視為申報贈與之義務人並課徵贈與稅;
五、贈與人為贈與稅之納稅義務人,若贈與人未繳納贈與稅,在某些特定情況下,受贈人也可能有申報義務並繳納贈與稅;
六、若贈與人在申報前死亡,則遺囑執行人有申報之義務;
七、若當年度贈與之對象皆為合格的慈善單位(qualifying charities)則無須申報;若當年度贈與僅為「部分權益(partial interest)」轉讓或受贈對象當中,有不屬於合格的慈善單位者而必須申報時,則連同當年度贈與合格的慈善單位之部分亦需一併申報。
八、若贈與金額為醫療或是教育用途、且該金額直接付與醫療機構或是教育機構,則該金額為免稅贈與(Health, Education, Maintenance, and Support (HEMS) )。
註1:提醒讀者,美國籍兒子接受外國籍父親的贈與,在同一年度中已超過 10 萬美元,仍要申報 3520 表,向山姆大叔(美國政府)揭露此受贈的事實。另外,若贈與的資產標的是在美國境內,就要看標的性質而定。
註2:該免稅額度適用 2019 年,參考 IRS 網站 https://www.irs.gov/Businesses/Small-Businesses-&-Self-Employed/Frequently-Asked-Questions-on-Gift-Taxes。
即 30,000 美元。不過在這種情況下,則無論贈與的金額是否已超過免稅額度都必須要申報 709 表,由標的持有人為申報人,配偶則在申報書上簽字表示同意。
另外,其它贈與稅申報時應注意事項,補充如下:
一、贈與標的具有「未來權益(future interests)」時,雖未超過 15,000 美元仍需申報;
二、夫妻各自有應稅贈與行為時,應分別填寫贈與申報書,但可放在同一信封中寄出;
三、若贈與標的為夫妻共同持有,則贈與時視為夫妻各贈與標的物的一半價值,且夫妻需各別申報贈與;
四、申報贈與之義務人為自然人,若為信託、遺產、合夥或公司進行贈與時,則該受益人、繼承人、合夥人或公司股東將被視為申報贈與之義務人並課徵贈與稅;
五、贈與人為贈與稅之納稅義務人,若贈與人未繳納贈與稅,在某些特定情況下,受贈人也可能有申報義務並繳納贈與稅;
六、若贈與人在申報前死亡,則遺囑執行人有申報之義務;
七、若當年度贈與之對象皆為合格的慈善單位(qualifying charities)則無須申報;若當年度贈與僅為「部分權益(partial interest)」轉讓或受贈對象當中,有不屬於合格的慈善單位者而必須申報時,則連同當年度贈與合格的慈善單位之部分亦需一併申報。
八、若贈與金額為醫療或是教育用途、且該金額直接付與醫療機構或是教育機構,則該金額為免稅贈與(Health, Education, Maintenance, and Support (HEMS) )。
贈與及遺產稅終身免稅額規定
以下是美國近幾年來的贈與稅及遺產稅的終身免稅額度整理:

依美國規定,納稅義務人的贈與稅負擔可以與遺產稅共用一個終身享有的免稅額度(Applicable Exclusion Amount),亦即假如發生贈與行為時,除了可先扣除每年度的免稅額 15,000 美元,超過的部分,會使用到納稅人的贈與稅與遺產稅合併計算的終身免稅額。
2018 年稅改後,此贈與稅與遺產稅的終身免稅額度為 1,118 萬美元,假設 2019 年發生的贈與金額為 300 萬美元,就一定要先使用終身免稅額,而無需繳納贈與稅。
由於美國政府從 2000 年以後,針對遺贈稅的規定陸續進行了多次的調整,所以,提醒讀者每年度在贈與時要記得與會計師確認當年度適用的免稅額是否有異動。
在美華人最常見的贈與除了房產之外,就屬現金的直接贈與,實際案例可參考本文末的「贈與稅申報案例參考」。回到本案例,回到本案例,竇先生擬贈與給竇小弟的房子價值為 1,200 萬美元,如果竇先生在 2019 年間進行贈與,假設竇先生從未用過終身遺贈抵稅額,那麼 2019 年對竇小弟的贈與額 1,200 萬美元要先扣除當年的免稅額度 15,000 美元後還有 11,985,000 美元,依據下表計算贈與稅金為(11,985,000-1,000,000)×40%+345,800=4,739,800 美元,扣除遺贈稅抵稅額 4,505,800 美元後,還需要補繳稅金 234,000 美元,也就是扣除終身免稅額度 1,140 萬美元後,剩下 585,000 美元將以最高稅率 40% 稅率計算的贈與稅金。
如果竇先生擔心,在將房子贈與給竇小弟後,小孩會隨意處理這棟房子竇先生可以透過保留一小部分的產權,例如 10%,讓小孩子無法任意處理掉房子。另外,竇先生也可以透過家族有限合夥制度(Family Limited Partnership,簡稱 FLP)來持有房地產,約定竇小弟並沒有合夥制度的實際經營權,由竇先生管理 FLP 以控制房產不被隨意變賣(關於 FLP 在 Q30 另有說明)。此外,竇小弟透過贈與取得的房產,未來在出售時會依照竇先生原始取得的成本為成本,再來計算竇小弟的資本利得稅。關於繼承或是贈與哪一個比較有利?或是有其它方法可以滿足華人將房地產轉讓給小孩的相關作法,在下一章節會另外討論。

結語
美國稅法相關規定錯綜複雜,有時為了因應外在大環境的變化而朝令夕改亦偶有所聞,透過會計師等專業人士的協助,時時掌握稅法的脈動,有時能有意想不到的短期優惠措施可茲利用。2000 年開始遺產贈與終身免稅額規定已確定為永久法案,只是每年相關規定金額可能有所異動調改。所以記得定期與您的會計師約時間,審視稅法之異動,才有機會在合法之稅務籌劃前提下,充分享有應有之免稅規劃方案。


註1:此案例資料源自 IRS 網站。
註2:(20,000-10,000)×20%+1,800=3,800(官方範例,適用 2019 年度)。
竇先生和他的獨子竇小弟都是美國公民,竇小弟已經自賓州大學法律系畢業,準備進入律師事務所工作,只是竇小弟目前還不確定會在美國的哪一州落腳。
在美國擁有三棟房產的竇先生,想要把其中一棟房子贈與給竇小弟,這棟房子的價值是150 萬美元。但竇先生對於美國稅法所規定的贈與內容並不熟悉,他只從報章雜誌上約略得知。所以,竇先生究竟該不該進行贈與呢?
專家解析
依美國稅法規定,贈與稅的核課對象為「贈與人」,所以是否應納贈與稅,首先攸關到贈與人本身是否具有美國籍。原則上一位不具有美國籍的外國人贈與海外財產給美國人是不用被課徵贈與稅的(例如:中國籍的父親從中國匯款 20 萬美元給移民美國的兒子,無贈與稅問題(註1)),但倘若捐贈者本身是美國公民或稅務居民,就應該注意是否有繳納贈與稅的義務。
依照目前的贈與稅規定,同一個年度內,贈與給同一個對象超過贈與稅的年度免稅額度(annual exclusion for gifts),此額度 2019 年為 15,000 美元,也就是說倘若超過免稅額度,就應申報並繳納贈與稅(受贈人若為非美國公民配偶,免稅額度為 155,000 美元;受贈人若為美國公民配偶,則沒有免稅額度上限,可以免贈與稅(註2))。此外,此年度免稅額以每一位受贈人為單位計算,受贈人數並無限制。
另外,美國允許「夫妻分割贈與(spouse split gifts)」,就是說雖然贈與的標的是在夫或妻一人名下,但贈與時可同時利用夫妻雙方個別之年度贈與免稅額度,亦即視為雙方各贈與該物的一半,如此該贈與行為的免稅額度即可達到原本的兩倍,即 30,000 美元。不過在這種情況下,則無論贈與的金額是否已超過免稅額度都必須要申報 709 表,由標的持有人為申報人,配偶則在申報書上簽字表示同意。
另外,其它贈與稅申報時應注意事項,補充如下:
一、贈與標的具有「未來權益(future interests)」時,雖未超過 15,000 美元仍需申報;
二、夫妻各自有應稅贈與行為時,應分別填寫贈與申報書,但可放在同一信封中寄出;
三、若贈與標的為夫妻共同持有,則贈與時視為夫妻各贈與標的物的一半價值,且夫妻需各別申報贈與;
四、申報贈與之義務人為自然人,若為信託、遺產、合夥或公司進行贈與時,則該受益人、繼承人、合夥人或公司股東將被視為申報贈與之義務人並課徵贈與稅;
五、贈與人為贈與稅之納稅義務人,若贈與人未繳納贈與稅,在某些特定情況下,受贈人也可能有申報義務並繳納贈與稅;
六、若贈與人在申報前死亡,則遺囑執行人有申報之義務;
七、若當年度贈與之對象皆為合格的慈善單位(qualifying charities)則無須申報;若當年度贈與僅為「部分權益(partial interest)」轉讓或受贈對象當中,有不屬於合格的慈善單位者而必須申報時,則連同當年度贈與合格的慈善單位之部分亦需一併申報。
八、若贈與金額為醫療或是教育用途、且該金額直接付與醫療機構或是教育機構,則該金額為免稅贈與(Health, Education, Maintenance, and Support (HEMS) )。
註1:提醒讀者,美國籍兒子接受外國籍父親的贈與,在同一年度中已超過 10 萬美元,仍要申報 3520 表,向山姆大叔(美國政府)揭露此受贈的事實。另外,若贈與的資產標的是在美國境內,就要看標的性質而定。
註2:該免稅額度適用 2019 年,參考 IRS 網站 https://www.irs.gov/Businesses/Small-Businesses-&-Self-Employed/Frequently-Asked-Questions-on-Gift-Taxes。
即 30,000 美元。不過在這種情況下,則無論贈與的金額是否已超過免稅額度都必須要申報 709 表,由標的持有人為申報人,配偶則在申報書上簽字表示同意。
另外,其它贈與稅申報時應注意事項,補充如下:
一、贈與標的具有「未來權益(future interests)」時,雖未超過 15,000 美元仍需申報;
二、夫妻各自有應稅贈與行為時,應分別填寫贈與申報書,但可放在同一信封中寄出;
三、若贈與標的為夫妻共同持有,則贈與時視為夫妻各贈與標的物的一半價值,且夫妻需各別申報贈與;
四、申報贈與之義務人為自然人,若為信託、遺產、合夥或公司進行贈與時,則該受益人、繼承人、合夥人或公司股東將被視為申報贈與之義務人並課徵贈與稅;
五、贈與人為贈與稅之納稅義務人,若贈與人未繳納贈與稅,在某些特定情況下,受贈人也可能有申報義務並繳納贈與稅;
六、若贈與人在申報前死亡,則遺囑執行人有申報之義務;
七、若當年度贈與之對象皆為合格的慈善單位(qualifying charities)則無須申報;若當年度贈與僅為「部分權益(partial interest)」轉讓或受贈對象當中,有不屬於合格的慈善單位者而必須申報時,則連同當年度贈與合格的慈善單位之部分亦需一併申報。
八、若贈與金額為醫療或是教育用途、且該金額直接付與醫療機構或是教育機構,則該金額為免稅贈與(Health, Education, Maintenance, and Support (HEMS) )。
贈與及遺產稅終身免稅額規定
以下是美國近幾年來的贈與稅及遺產稅的終身免稅額度整理:

依美國規定,納稅義務人的贈與稅負擔可以與遺產稅共用一個終身享有的免稅額度(Applicable Exclusion Amount),亦即假如發生贈與行為時,除了可先扣除每年度的免稅額 15,000 美元,超過的部分,會使用到納稅人的贈與稅與遺產稅合併計算的終身免稅額。
2018 年稅改後,此贈與稅與遺產稅的終身免稅額度為 1,118 萬美元,假設 2019 年發生的贈與金額為 300 萬美元,就一定要先使用終身免稅額,而無需繳納贈與稅。
由於美國政府從 2000 年以後,針對遺贈稅的規定陸續進行了多次的調整,所以,提醒讀者每年度在贈與時要記得與會計師確認當年度適用的免稅額是否有異動。
在美華人最常見的贈與除了房產之外,就屬現金的直接贈與,實際案例可參考本文末的「贈與稅申報案例參考」。回到本案例,回到本案例,竇先生擬贈與給竇小弟的房子價值為 1,200 萬美元,如果竇先生在 2019 年間進行贈與,假設竇先生從未用過終身遺贈抵稅額,那麼 2019 年對竇小弟的贈與額 1,200 萬美元要先扣除當年的免稅額度 15,000 美元後還有 11,985,000 美元,依據下表計算贈與稅金為(11,985,000-1,000,000)×40%+345,800=4,739,800 美元,扣除遺贈稅抵稅額 4,505,800 美元後,還需要補繳稅金 234,000 美元,也就是扣除終身免稅額度 1,140 萬美元後,剩下 585,000 美元將以最高稅率 40% 稅率計算的贈與稅金。
如果竇先生擔心,在將房子贈與給竇小弟後,小孩會隨意處理這棟房子竇先生可以透過保留一小部分的產權,例如 10%,讓小孩子無法任意處理掉房子。另外,竇先生也可以透過家族有限合夥制度(Family Limited Partnership,簡稱 FLP)來持有房地產,約定竇小弟並沒有合夥制度的實際經營權,由竇先生管理 FLP 以控制房產不被隨意變賣(關於 FLP 在 Q30 另有說明)。此外,竇小弟透過贈與取得的房產,未來在出售時會依照竇先生原始取得的成本為成本,再來計算竇小弟的資本利得稅。關於繼承或是贈與哪一個比較有利?或是有其它方法可以滿足華人將房地產轉讓給小孩的相關作法,在下一章節會另外討論。

結語
美國稅法相關規定錯綜複雜,有時為了因應外在大環境的變化而朝令夕改亦偶有所聞,透過會計師等專業人士的協助,時時掌握稅法的脈動,有時能有意想不到的短期優惠措施可茲利用。2000 年開始遺產贈與終身免稅額規定已確定為永久法案,只是每年相關規定金額可能有所異動調改。所以記得定期與您的會計師約時間,審視稅法之異動,才有機會在合法之稅務籌劃前提下,充分享有應有之免稅規劃方案。


註1:此案例資料源自 IRS 網站。
註2:(20,000-10,000)×20%+1,800=3,800(官方範例,適用 2019 年度)。
Q23 不動產要轉讓給小孩到底要用贈與還是繼承,有甚麼差異?如果房子送給小孩又想要作為自用住宅,有沒有甚麼一舉兩得的方式?
案例
柯先生是中產階級,勤奮工作一輩子攢了一些所得,並且在美國為一家老小買了一棟房子 60 萬美元。因為已經退休了,他開始注意到財產規劃的重要性,在考慮用何種方式將不動產轉移給小孩,稅負上最為有利?但是他又擔心小孩得到房產後會變賣,而且自己跟太太也打算繼續住在這棟房子,他想要知道,以他這樣的想法,可透過哪些方式達到?又有哪些應注意的事項?究竟要先贈與給小孩,還是百年以後由小孩繼承比較單純?
專家解析
針對本案例,我們可以從以下幾點來分析:
一般最常見的轉移不動產給小孩的方式就是繼承或贈與。其實,這兩種方式有一個極大的差異,就是成本的計算。長期持有的不動產最常見的都是增值,假設柯先生十年前取得房屋時是 60 萬美元,而現在房屋價值為 100 萬美元。如果以贈與取得財產,假設財產的價值是一直上升的情況下,受贈人處分資產時必須以贈與人原始取得資產的成本,也就是所謂移轉成本(Carryover Basis),即以 60 萬美元作為出售成本;反之當資產跌價時,出售成本就不一定是原始取得成本,詳細規定將在文末附註中說明。
如果最後柯先生過世後小孩以繼承取得資產,當時市值為 100 萬美元,那未來出售的成本就是 100 萬美元,也就是所謂的墊高成本(Stepped-up Basis)。但是,不管贈與或繼承發生時都必須以當時的市價計算贈與稅或是遺產稅。
所以當資產一直升值的情況下,透過繼承的方式,對子女日後出售時的所得稅負應較有利。但繼承一定是最好的方法嗎?假設柯先生在房屋價值還是 60 萬美元時,就選擇以贈與方式移轉給小孩;或是之後漲價為 100 萬美元後由小孩繼承,而小孩日後以 100 萬美元出售,則相關的稅負約略如下表:

在以上例子中,雖然透過贈與方式移轉,日後子女出售時會依照之前的取得成本計算所得稅,但長期資本利得因為分離課稅最高稅率是 20% ,如超過一定收入需再加上 3.8% 的補充健保稅(NIIT),如果在房屋漲價之前就先贈與小孩,也可以降低贈與稅。但如果是透過遺產繼承,日後出售雖因為無增值而不用繳交所得稅,但遺產稅率最高為 40%,繼承時房屋市價已增值,提高了要繳交的遺產稅金。
所以透過贈與或繼承的稅負利弊,必須依個案的情況判斷。除非可以掌握資產的價格走勢,不然也只能就現有條件選擇當下比較有利的處理。畢竟馬上進行贈與就會立即出現贈與稅負擔,而遺產稅卻是要等到發生時才須繳納。
另外,實際上最常發生卻是父母提早將房子給小孩,又想要繼續住在裡面,如果這樣就可以考慮用合格自用住宅信託 QPRT(Qualification Personal Residence Trust)。主要可以降低轉移自用住宅的贈與稅,同時達到資產保護。首先,將自用住宅放入不可撤銷信託中,並在信託明訂設立人保留居住的期間,信託期滿後將住宅轉讓給信託受益人。此時應申報贈與的金額會依照住宅的市價減除保留居住時間所設算的衍生利益。折現率是根據 IRC 7520 所規定的利率表;若 QPRT 設立人的信託期間越久,若當時的 7520 利率越高時,申報贈與的金額就會越低,反之亦然。只是,如果在信託期間設立人過世,則住宅價值還是會計入設立人的遺產,是這個信託最大的風險。
例如:60 歲的爸爸有價值 100 萬美元的房產,若直接贈與給子女,在沒有免稅額的情況下需要繳交 40% 贈與稅。如果設定十年 QPRT,7520 利率為 2%,折現後的資產價值大約 70 萬美元,就可以節省這折價 30 萬部分的贈與稅金。如果十年後資產增值,增值部分也不須繳交贈與稅。但如果資產跌價反而有稅上的損失。

結語
在做資產轉讓時需要多方考慮,對於不同的資產型態、取得成本、獲利能力都會影響節稅效果,如果不慎甚至會白繳稅金。加上稅法的免稅額、細部規定等每年都有些許調整,建議一定要討論並比較各種處理方式才不會弄巧成拙。所以信託的訂定也應找有經驗的律師,配合會計師的建議。事實上並沒有絕對最好的規劃,因為必須要隨著稅務環境不斷進行修正,做出最適當的決定。
附註
依據本文說明,在資產價值一直上升的情況下,透過贈與取得的房屋在日後受贈人出售時,計算資本利得的房屋成本是贈與人的原始取得成本。但若是出售房屋有跌價的情況時,就不一定是以房屋的原始取得成本來判斷資本利得。
判斷的原則是在贈與時房屋的市價是高或低於贈與人的原始取得成本。若贈與時房屋市價高於贈與人的原始取得成本,則無論出售市價高低,均以原始取得成本為出售成本。贈與時房屋市價低於贈與人的原始取得成本有以下三種情況:若出售價格高過原始取得成本時,則還是以原始取得成本作為出售成本;若出售價格稍微回升但還是低於原始取得成本時,則屬於不賺不賠;若出售時市價又更低於贈與時市價,則將以贈與時市價作為取得成本。

由上表可以看出,當資產價值下跌使出售市價同時低於原始取得成本及贈與時市價時,依據上述得出售成本判定原則,納稅人將只能認列相對較小金額作為的資本損失。
案例
柯先生是中產階級,勤奮工作一輩子攢了一些所得,並且在美國為一家老小買了一棟房子 60 萬美元。因為已經退休了,他開始注意到財產規劃的重要性,在考慮用何種方式將不動產轉移給小孩,稅負上最為有利?但是他又擔心小孩得到房產後會變賣,而且自己跟太太也打算繼續住在這棟房子,他想要知道,以他這樣的想法,可透過哪些方式達到?又有哪些應注意的事項?究竟要先贈與給小孩,還是百年以後由小孩繼承比較單純?
專家解析
針對本案例,我們可以從以下幾點來分析:
一般最常見的轉移不動產給小孩的方式就是繼承或贈與。其實,這兩種方式有一個極大的差異,就是成本的計算。長期持有的不動產最常見的都是增值,假設柯先生十年前取得房屋時是 60 萬美元,而現在房屋價值為 100 萬美元。如果以贈與取得財產,假設財產的價值是一直上升的情況下,受贈人處分資產時必須以贈與人原始取得資產的成本,也就是所謂移轉成本(Carryover Basis),即以 60 萬美元作為出售成本;反之當資產跌價時,出售成本就不一定是原始取得成本,詳細規定將在文末附註中說明。
如果最後柯先生過世後小孩以繼承取得資產,當時市值為 100 萬美元,那未來出售的成本就是 100 萬美元,也就是所謂的墊高成本(Stepped-up Basis)。但是,不管贈與或繼承發生時都必須以當時的市價計算贈與稅或是遺產稅。
所以當資產一直升值的情況下,透過繼承的方式,對子女日後出售時的所得稅負應較有利。但繼承一定是最好的方法嗎?假設柯先生在房屋價值還是 60 萬美元時,就選擇以贈與方式移轉給小孩;或是之後漲價為 100 萬美元後由小孩繼承,而小孩日後以 100 萬美元出售,則相關的稅負約略如下表:

在以上例子中,雖然透過贈與方式移轉,日後子女出售時會依照之前的取得成本計算所得稅,但長期資本利得因為分離課稅最高稅率是 20% ,如超過一定收入需再加上 3.8% 的補充健保稅(NIIT),如果在房屋漲價之前就先贈與小孩,也可以降低贈與稅。但如果是透過遺產繼承,日後出售雖因為無增值而不用繳交所得稅,但遺產稅率最高為 40%,繼承時房屋市價已增值,提高了要繳交的遺產稅金。
所以透過贈與或繼承的稅負利弊,必須依個案的情況判斷。除非可以掌握資產的價格走勢,不然也只能就現有條件選擇當下比較有利的處理。畢竟馬上進行贈與就會立即出現贈與稅負擔,而遺產稅卻是要等到發生時才須繳納。
另外,實際上最常發生卻是父母提早將房子給小孩,又想要繼續住在裡面,如果這樣就可以考慮用合格自用住宅信託 QPRT(Qualification Personal Residence Trust)。主要可以降低轉移自用住宅的贈與稅,同時達到資產保護。首先,將自用住宅放入不可撤銷信託中,並在信託明訂設立人保留居住的期間,信託期滿後將住宅轉讓給信託受益人。此時應申報贈與的金額會依照住宅的市價減除保留居住時間所設算的衍生利益。折現率是根據 IRC 7520 所規定的利率表;若 QPRT 設立人的信託期間越久,若當時的 7520 利率越高時,申報贈與的金額就會越低,反之亦然。只是,如果在信託期間設立人過世,則住宅價值還是會計入設立人的遺產,是這個信託最大的風險。
例如:60 歲的爸爸有價值 100 萬美元的房產,若直接贈與給子女,在沒有免稅額的情況下需要繳交 40% 贈與稅。如果設定十年 QPRT,7520 利率為 2%,折現後的資產價值大約 70 萬美元,就可以節省這折價 30 萬部分的贈與稅金。如果十年後資產增值,增值部分也不須繳交贈與稅。但如果資產跌價反而有稅上的損失。

結語
在做資產轉讓時需要多方考慮,對於不同的資產型態、取得成本、獲利能力都會影響節稅效果,如果不慎甚至會白繳稅金。加上稅法的免稅額、細部規定等每年都有些許調整,建議一定要討論並比較各種處理方式才不會弄巧成拙。所以信託的訂定也應找有經驗的律師,配合會計師的建議。事實上並沒有絕對最好的規劃,因為必須要隨著稅務環境不斷進行修正,做出最適當的決定。
附註
依據本文說明,在資產價值一直上升的情況下,透過贈與取得的房屋在日後受贈人出售時,計算資本利得的房屋成本是贈與人的原始取得成本。但若是出售房屋有跌價的情況時,就不一定是以房屋的原始取得成本來判斷資本利得。
判斷的原則是在贈與時房屋的市價是高或低於贈與人的原始取得成本。若贈與時房屋市價高於贈與人的原始取得成本,則無論出售市價高低,均以原始取得成本為出售成本。贈與時房屋市價低於贈與人的原始取得成本有以下三種情況:若出售價格高過原始取得成本時,則還是以原始取得成本作為出售成本;若出售價格稍微回升但還是低於原始取得成本時,則屬於不賺不賠;若出售時市價又更低於贈與時市價,則將以贈與時市價作為取得成本。

由上表可以看出,當資產價值下跌使出售市價同時低於原始取得成本及贈與時市價時,依據上述得出售成本判定原則,納稅人將只能認列相對較小金額作為的資本損失。
案例
蔡先生是中國南京市人,自己經營了一間工廠從事食品加工生意。他從未持有綠卡,也不是美國公民,只是因為有個表親移民美國波士頓,在表親的建議下,蔡先生把一部分收入固定存在美國的銀行,而且也有投資美國的股票。
後來,蔡先生因為心臟病突發病逝,根本來不及交待後事,幾位子女傷心之餘,很快地幫父親安排好喪葬事宜,並開始討論如何處理遺產等各項事宜。但他們發現蔡先生在美國留下一間公寓,一筆存款和幾筆美國公司股票,於是他們便想請教律師和會計師,究竟蔡先生在美國境內的遺產要不要申報美國的遺產稅?
專家解析
針對本案例,我們可以從以下幾點來分析:
被繼承人具有怎樣的身分?
依照美國所得稅法第 7701(b) 及 Publication 519 和其施行細則規定,對美國稅務居民有相當複雜的規定,但原則上美國公民、持有綠卡或一年在美國停留超過 183 天的人都算美國稅務居民。然而美國遺產稅法則以「定居(Domicile)」來決定納稅人是否為稅務居民,除了是美國公民、持有綠卡或一年在美國停留超過 183 天的人,只要有「定居的意願和事實」,即使只停留在一天,均算為美國遺產或贈與之稅務居民。就本案的情況而言,蔡先生因為從未持有綠卡也不是美國公民,又無定居美國之意願和事實,所以他過世前的身分為非美國居民的外國人(Nonresident Alien Decedent)。在此情況下,蔡先生的遺產稅要用 706-NA 表來申報計算,706-NA 表(見本文附表一)的使用目的是用來計算非居民外國人的遺產稅。美國遺產稅的課稅標的是針對被繼承人的遺產進行計算,而非以繼承人收到的遺產進行計算。另外還需要申報 8971 表揭露每一位繼承人相關資訊,並且同步提供 8971 副本給每一位遺產繼承人(見本文附表二)。
甚麼是「定居的意願和事實」?對於綠卡持有者有何影響?
美國稅局對於此定概念判定是非常主觀的,美國稅局會依個案的狀況來認定是否有定居的意願和事實,但美國稅局在認定上並無提供明確的清單、或是納稅人需要提供何種證據來證明有定居的意願和事實,但通常可以用以下的資訊來判斷是否有在美國定居意圖:
一、納稅人的家人所在地,如:是否有把家人遷居至美國住所。
二、財產和所有物,如:在美國的住所購買或租賃財產。且在美國住所中保存家族傳家寶,家具和紀念品。並將強烈情感價值的物品(例如家庭相簿)放置在美國住所中,顯示其有定居意圖。
三、文件寄送地點,如:向家人、朋友、商業夥伴、專業組織、銀行、信用卡公司、經紀人和保險公司發送地址更改通知。
四、在美國取得駕照。
五、建立專業和業務關係,如:美國看醫生、牙醫或諮詢律師和其他專業人員,並將記錄保存於美國住所。電話帳單,水電費帳單和信用卡帳單都可以佐證是否有定居美國的意圖。
六、建立社會關係,如:加入俱樂部,宗教團體等組織,並在美國住所積極參與當地慈善事業。
七、具有法律效力相關文件上納稅人所填寫的住址資訊等。
所以對於持有綠卡的納稅義務人來說,就算持有綠卡但是卻長居在美國境外,是有可能被視為遺產稅的非稅務居民,但在事實的認定上還是建議讀者詢問專業的律師以及會計師來協助判定,筆者在本篇最後有提供相關判例供有興趣的讀者參考。
哪些資產要列入為美國遺產申報?
當被繼承人為非居民外國人,遺產稅是以美國境內的資產(U.S.-situated assets)為課稅標的。所以蔡先生在中國的遺產是完全不用列入申報的,只就位於美國境內或被視為在美國境內的資產進行課徵計算。
而哪些資產被定義為美國境內資產呢?
美國境內的資產包括:美國的不動產、有形個人資產及美國公司的證券。需特別注意的是,某些資產不必課徵遺產稅,包括了美國銀行帳戶(前提是該帳戶並非用以從事美國境內的交易或營業行為)、產生投資組合利息的證券(securities that generate portfolio interest),以及保險理賠。(詳見本文附表三)
以本案例而言,如果蔡先生在美國遺留的上述資產市值超過 6 萬美元以上,就應指定一位遺產執行人提出遺產稅申報。但倘若被繼承者在過世之前三年之內曾針對美國的資產進行的贈與,該部分資產也被要求納入該人遺產稅的申報,當時已繳交過的贈與稅也可以扣抵,但還是有部分特殊項目的資產不受三年的限制。
扣除額
一、婚姻扣除額(Marital Deduction)
在美國遺產稅上,有一個非常重要的扣除額項目就是婚姻扣除額。如果被繼承人不論是美國公民或是非居民外國人,而在世的配偶是美國公民,遺產由配偶繼承的部分,就可以享有無限的婚姻扣除額。然而,另外一個情況是,繼承人為非居民外國人,則被繼承人為美國公民,其遺產可轉由「合格國內信託(Qualified Domestic Trust,簡稱 QDOT)」的方式運作,並且以仍在世的配偶為信託受益人,符合以下條件,就可以適用婚姻扣除額,來遞延其遺產稅。
1. 此信託必須是美國本地信託
2. 僅能分配此信託所產生之收益,信託本金不能分配
3. 符合美國信託法律規定
在計算婚姻扣除額時,請同時附上 706-NA 表的附表 M 和一份報表,用以說明此扣除額的適用。
二、慈善扣除額(Charitable Deduction)
如果被繼承人的遺產是用作慈善捐贈,並且轉移給一個美國境內的慈善機構,在符合以下條件,可以適用慈善扣除額。
1. 遺囑中有指示慈善捐贈
2. 捐贈動作是否有被實際執行
在計算慈善扣除額時,請把 706-NA 表的附表 O 附上。
除了上面兩項扣除額之外,在申報本案例的遺產稅時,仍然有些項目可以被扣除,不論這些項目是否在美國境內發生或被支付,只要這些項目包括了(706-NA 表之附表 B 第四行):
1. 喪禮支出;
2. 管理支出;
3. 可對遺產(被繼承人)請求清償的債務;
4. 尚未支付的抵押借款和其它留置權;和
5. 尚未支付的賠償損失。
但是如果被繼承人境外有資產,上述的費用或債務必須依美國資產與全球資產的比例,作為美國資產的減項,而非全額扣除。
三、免稅額
如果被繼承人為非居民外國人,2019 年美國遺產稅的申報門檻是 6 萬美元,如下表(2020 年繼續延用)可知相對的遺產稅抵稅額是 13,000 美元。計算時是將總應稅財產依照下表計算遺產稅稅金,再扣除抵稅額 13,000 美元。

四、申報所需文件
1. 如果被繼承人留有遺囑,請把一份經過證明的遺囑副本附加在 706-NA 表上。
2. 被繼承人的死亡證明書副本。
3. 如果投資非公開公司股票,請附加上一份死亡前五年每一年的資產負債表以及損益表,還有所支付的股利。
4. 附加上任何其它相關文件,例如遺產估價表,被繼承人曾經申報過的美國贈與稅申報書的副本,還有其它可能需要的文件。
上列文件如果有以其它語言撰寫成的,都請附加上一份英文翻譯。
結語
基於以上分析,蔡先生在死亡時的身分為非居民外國人,所以他在美國的公寓和美國公司的股票是屬於課稅範圍,而他在美國銀行的存款,在通常情況下是不必課徵美國遺產稅。所以,蔡先生的遺產執行人要計算他位於美國境內的遺產總值是否超過 6 萬美元,如果超過的話,就要在蔡先生過世後九個月內透過 706-NA 表申報遺產稅。









蔡先生是中國南京市人,自己經營了一間工廠從事食品加工生意。他從未持有綠卡,也不是美國公民,只是因為有個表親移民美國波士頓,在表親的建議下,蔡先生把一部分收入固定存在美國的銀行,而且也有投資美國的股票。
後來,蔡先生因為心臟病突發病逝,根本來不及交待後事,幾位子女傷心之餘,很快地幫父親安排好喪葬事宜,並開始討論如何處理遺產等各項事宜。但他們發現蔡先生在美國留下一間公寓,一筆存款和幾筆美國公司股票,於是他們便想請教律師和會計師,究竟蔡先生在美國境內的遺產要不要申報美國的遺產稅?
專家解析
針對本案例,我們可以從以下幾點來分析:
被繼承人具有怎樣的身分?
依照美國所得稅法第 7701(b) 及 Publication 519 和其施行細則規定,對美國稅務居民有相當複雜的規定,但原則上美國公民、持有綠卡或一年在美國停留超過 183 天的人都算美國稅務居民。然而美國遺產稅法則以「定居(Domicile)」來決定納稅人是否為稅務居民,除了是美國公民、持有綠卡或一年在美國停留超過 183 天的人,只要有「定居的意願和事實」,即使只停留在一天,均算為美國遺產或贈與之稅務居民。就本案的情況而言,蔡先生因為從未持有綠卡也不是美國公民,又無定居美國之意願和事實,所以他過世前的身分為非美國居民的外國人(Nonresident Alien Decedent)。在此情況下,蔡先生的遺產稅要用 706-NA 表來申報計算,706-NA 表(見本文附表一)的使用目的是用來計算非居民外國人的遺產稅。美國遺產稅的課稅標的是針對被繼承人的遺產進行計算,而非以繼承人收到的遺產進行計算。另外還需要申報 8971 表揭露每一位繼承人相關資訊,並且同步提供 8971 副本給每一位遺產繼承人(見本文附表二)。
甚麼是「定居的意願和事實」?對於綠卡持有者有何影響?
美國稅局對於此定概念判定是非常主觀的,美國稅局會依個案的狀況來認定是否有定居的意願和事實,但美國稅局在認定上並無提供明確的清單、或是納稅人需要提供何種證據來證明有定居的意願和事實,但通常可以用以下的資訊來判斷是否有在美國定居意圖:
一、納稅人的家人所在地,如:是否有把家人遷居至美國住所。
二、財產和所有物,如:在美國的住所購買或租賃財產。且在美國住所中保存家族傳家寶,家具和紀念品。並將強烈情感價值的物品(例如家庭相簿)放置在美國住所中,顯示其有定居意圖。
三、文件寄送地點,如:向家人、朋友、商業夥伴、專業組織、銀行、信用卡公司、經紀人和保險公司發送地址更改通知。
四、在美國取得駕照。
五、建立專業和業務關係,如:美國看醫生、牙醫或諮詢律師和其他專業人員,並將記錄保存於美國住所。電話帳單,水電費帳單和信用卡帳單都可以佐證是否有定居美國的意圖。
六、建立社會關係,如:加入俱樂部,宗教團體等組織,並在美國住所積極參與當地慈善事業。
七、具有法律效力相關文件上納稅人所填寫的住址資訊等。
所以對於持有綠卡的納稅義務人來說,就算持有綠卡但是卻長居在美國境外,是有可能被視為遺產稅的非稅務居民,但在事實的認定上還是建議讀者詢問專業的律師以及會計師來協助判定,筆者在本篇最後有提供相關判例供有興趣的讀者參考。
哪些資產要列入為美國遺產申報?
當被繼承人為非居民外國人,遺產稅是以美國境內的資產(U.S.-situated assets)為課稅標的。所以蔡先生在中國的遺產是完全不用列入申報的,只就位於美國境內或被視為在美國境內的資產進行課徵計算。
而哪些資產被定義為美國境內資產呢?
美國境內的資產包括:美國的不動產、有形個人資產及美國公司的證券。需特別注意的是,某些資產不必課徵遺產稅,包括了美國銀行帳戶(前提是該帳戶並非用以從事美國境內的交易或營業行為)、產生投資組合利息的證券(securities that generate portfolio interest),以及保險理賠。(詳見本文附表三)
以本案例而言,如果蔡先生在美國遺留的上述資產市值超過 6 萬美元以上,就應指定一位遺產執行人提出遺產稅申報。但倘若被繼承者在過世之前三年之內曾針對美國的資產進行的贈與,該部分資產也被要求納入該人遺產稅的申報,當時已繳交過的贈與稅也可以扣抵,但還是有部分特殊項目的資產不受三年的限制。
扣除額
一、婚姻扣除額(Marital Deduction)
在美國遺產稅上,有一個非常重要的扣除額項目就是婚姻扣除額。如果被繼承人不論是美國公民或是非居民外國人,而在世的配偶是美國公民,遺產由配偶繼承的部分,就可以享有無限的婚姻扣除額。然而,另外一個情況是,繼承人為非居民外國人,則被繼承人為美國公民,其遺產可轉由「合格國內信託(Qualified Domestic Trust,簡稱 QDOT)」的方式運作,並且以仍在世的配偶為信託受益人,符合以下條件,就可以適用婚姻扣除額,來遞延其遺產稅。
1. 此信託必須是美國本地信託
2. 僅能分配此信託所產生之收益,信託本金不能分配
3. 符合美國信託法律規定
在計算婚姻扣除額時,請同時附上 706-NA 表的附表 M 和一份報表,用以說明此扣除額的適用。
二、慈善扣除額(Charitable Deduction)
如果被繼承人的遺產是用作慈善捐贈,並且轉移給一個美國境內的慈善機構,在符合以下條件,可以適用慈善扣除額。
1. 遺囑中有指示慈善捐贈
2. 捐贈動作是否有被實際執行
在計算慈善扣除額時,請把 706-NA 表的附表 O 附上。
除了上面兩項扣除額之外,在申報本案例的遺產稅時,仍然有些項目可以被扣除,不論這些項目是否在美國境內發生或被支付,只要這些項目包括了(706-NA 表之附表 B 第四行):
1. 喪禮支出;
2. 管理支出;
3. 可對遺產(被繼承人)請求清償的債務;
4. 尚未支付的抵押借款和其它留置權;和
5. 尚未支付的賠償損失。
但是如果被繼承人境外有資產,上述的費用或債務必須依美國資產與全球資產的比例,作為美國資產的減項,而非全額扣除。
三、免稅額
如果被繼承人為非居民外國人,2019 年美國遺產稅的申報門檻是 6 萬美元,如下表(2020 年繼續延用)可知相對的遺產稅抵稅額是 13,000 美元。計算時是將總應稅財產依照下表計算遺產稅稅金,再扣除抵稅額 13,000 美元。

四、申報所需文件
1. 如果被繼承人留有遺囑,請把一份經過證明的遺囑副本附加在 706-NA 表上。
2. 被繼承人的死亡證明書副本。
3. 如果投資非公開公司股票,請附加上一份死亡前五年每一年的資產負債表以及損益表,還有所支付的股利。
4. 附加上任何其它相關文件,例如遺產估價表,被繼承人曾經申報過的美國贈與稅申報書的副本,還有其它可能需要的文件。
上列文件如果有以其它語言撰寫成的,都請附加上一份英文翻譯。
結語
基於以上分析,蔡先生在死亡時的身分為非居民外國人,所以他在美國的公寓和美國公司的股票是屬於課稅範圍,而他在美國銀行的存款,在通常情況下是不必課徵美國遺產稅。所以,蔡先生的遺產執行人要計算他位於美國境內的遺產總值是否超過 6 萬美元,如果超過的話,就要在蔡先生過世後九個月內透過 706-NA 表申報遺產稅。









案例
美國公民蕭女士長住美國舊金山,在三個兒子都長大成人、有自己人生方向後,因為先生在中國上海開設的連鎖洗衣店需要人手幫忙,於是蕭女士便把生活重心移回上海,一年之中大概只有二、三個月居住在美國。
蕭女士在美國擁有一棟房子,在上海則有不少存款和股票,還有一棟房子出租。不過,她幾年前因為身體不適前往醫院就醫,經過檢查發現自己得了癌症,雖然經過治療但效果始終不佳,最後,蕭女士不幸於在 2019 年 4 月辭世。
蕭先生在辦理完喪事後,開始著手處理蕭女士遺留下來的財產,但因蕭先生對美國法規不熟悉,所以他不太清楚太太在中國的遺產,應如何向美國政府申報遺產稅呢?
專家解析
在此我們就以下各點來說明本案例該如何申報美國境外的遺產:
申報資格及課稅標的
如果被繼承人是「美國公民(U.S. Citizen)」或是「美國居民(U.S. Resident)」,不論他在過世時點人是處於美國境內或海外,都是適用相同的遺產稅規定,亦即就課稅標的而言,其過世時點遺留下來的「全球資產」都是美國遺產稅的課稅標的。
特別應注意的是,遺產稅角度對「美國居民」的定義與所得稅是不同的,美國遺產稅法是以「定居(Domicile)」來決定納稅人是否為稅務居民,一位合法在美國居住的外國人,若有意願在美國長期居留,從遺產稅的角度就會視其為美國居民,與美國公民適用相同的規定(包括全球遺產課稅),然而是否符合定居條件需要綜合考慮許多條件。
申報義務人
美國的遺產稅申報人是「遺產執行人」。而遺產執行人的定義為:遺產被繼承人的執行人、個人代表或管理者。如果前述情況不適用,則被繼承人財產的實質或推定擁有人,會被視為「執行人」,必須要申報遺產稅的申報 706 表,並且申報8971 表揭露繼承人的基本資訊及其所繼承財產相關資訊。
申報義務/申報內容
一、申報表格
以 2019 年被繼承人過世的情況來說,當每位美國公民及居民留有的總遺產,加上以前年度應稅的贈與以及特殊免稅額,超過 1,140 萬美元或是有將終身免稅額過給配偶時,遺產執行人必須使用 706 表來申報遺產稅,並使用 8971 表揭露繼承人的基本資訊及其所繼承財產相關資訊。
二、甚麼項目被包括在遺產之中?
被繼承人的總遺產包括了被繼承人過世當天所擁有的全部資產及權益(請參照 706 表)。
這些資產,可能包括了現金、證券、不動產、保險、信託、年金、商業利益及其它資產。請務必牢記在心,總遺產可能包括沒有經過遺產認證的資產和經過遺囑認證的資產。
IRS 舉了一個例子:假設某甲擁有一座農場或一棟建築或一間企業的一半權益,而另外一半的權益是由某甲的兄弟(或姊妹或朋友或其他人)所擁有。那麼某甲的遺產即應該把這二分之一的權益,包括在某甲的總遺產之中。然而,還有許多其它影響因素,所以申報時需要請教稅務或法律上的專家。
三、哪些財產不包括在遺產之中?
原則上,只有被繼承人的配偶或其它個人單獨擁有的資產,不屬於被繼承人的資產不包括在遺產中。
四、如果想要減免遺產稅,哪些項目是可以運用的?
1. 無限婚姻扣除額(Unlimited Marital Deduction):針對已婚的被繼承人的其中一項主要扣除額就是無限婚姻扣除額。由具有美國公民身分的配偶所繼承的資產,可以適用無限婚姻扣除額,完全免稅。
一般而言,如果夫妻都是美國公民,美國贈與稅法和遺產稅法允許在夫妻之間進行免稅的資產轉移,沒有上限。在這樣的觀點下,只有夫妻二人將財產轉移給第三方(例如子女),才需要課贈與和遺產稅。
但如果收到資產的配偶不是美國公民,即便配偶是美國永久居民(持有綠卡)也不能適用無限婚姻扣除額(除非該名配偶能在申報遺產稅之前取得美國公民的身分,但考量申請公民所需的時間,實務上可行性很低)。
因此,當婚姻中的一方過世,資產移轉給非美國公民配偶,若仍想適用無限婚姻扣除額,則需通過所謂的「合格國內信託」(Qualified Domestic Trust,簡稱 QDOT)(註),才可以適用。QDOT 的相關規定,請詳本題附註說明。
2. 慈善扣除額:被繼承者遺留給合格的慈善機構的資產,可以從總遺產中扣除。
3. 被繼承人持有的抵押借款和債務。
4. 遺產相關的管理支出。
5. 所遺留資產在管理期間發生的損失。
註:Qualified Domestic Trust 的相關規範在 §2056A。
五、可轉移免稅額(Portability of Deceased Spousal Unused Exclusion)
往生者未使用的終生免稅額是可以移轉給美國公民配偶的,移轉的金額以未使用的終生免稅額為上限,舉例來說若蕭女士有總價值 800 萬美元的遺產,假設蕭生先也是美國公民。蕭女士將其中價值 500 萬美元遺產留給蕭先生先生繼承,剩下價值 300 萬美元的遺產留給其三個兒子,其中價值 500萬美元的遺產可以使用無限婚姻扣除額外(Unlimited Marital Deduction),因配偶所繼承的遺產份額並不會使用到終生免稅額,所以蕭女士剩下的終生免稅額 840 萬美元可以全額移轉給蕭先生(1,140 萬美元終生免稅額扣除已使用的 300 萬美元)。因此美國公民一般遞延遺產稅的模式,都會透過婚姻扣除額將遺產移轉至配偶,並一併將未使用之終身免稅額移轉至生存配偶,待生存配偶離世時一併計算是否有遺產稅。
申報期限
若非申請「延遲申報」,一般案件應在被繼承人過世後的九個月內,透過 706 表申報遺產稅。
若需要「延遲申報」,可以 4768 表提出申請,一般可自動獲得六個月的延遲申報時間。
申報應提供的文件
申報時必須附上死亡證明書,如果被繼承人留有遺囑,必須附上遺囑影本。其它可能需要文件,例如:712 表(人壽保險價值聲明書)、709 申報表(美國贈與稅申報書)、706-CE 申報書(國外遺產稅繳納證明書)。如果申報遺產稅時,缺少上述證明文件,那麼可能會延長審核遺產稅的時間。
如果死者為美國公民,但不住在美國,在申報遺產稅時必須檢附下列文件:
結語
基於上述的分析,本案蕭女士若遺產總額超過免稅額(2019 年度為 1,140 萬美元),獲委任的遺囑執行人必須使用 706 表來申報遺產稅。該遺產總額包括蕭女士在美國和美國以外的所有財產。
因此,如果在美國的房子加上蕭太太生前持有的股票、存款,和在中國供出租的房地產價值超過了免稅額,則被委任的遺產執行人必須在 2020 年 1 月前(在被繼承人身故後的九個月內),完成 706 表的申報。如果在申報期限內,使用 4768 表申請延期,則可延長申報時限至 2020 年 7 月(延長六個月)。
茲將美國公民、居民以及非居民外國人對不同資產、對象進行贈與或遺產繼承的差異整理如以下表格(2019 年規定):


附註
如本文所述,美籍配偶過世時,其遺產若大於終身遺贈免稅額,而非美國公民的生存配偶又無法在遺產稅申報期限前取得美國公民身分時,可以選擇在遺產稅申報期限之前設立合格境內信託 QDOT,將超過終身免稅額度的遺產移入 QDOT 中,以代替無上限婚姻遺贈扣除額,達到暫緩課徵遺產稅的目的。QDOT 必須要符合以下條件:
一、過世配偶的遺產執行人必須在遺產稅申報書上將信託選定為 QDOT。
二、設立 QDOT 後若發生以下事件,則必須依過世配偶的遺產稅率課徵遺產稅:
四、至少有一名受託人必須是美國公民或境內公司(通常是銀行或信託公司)。
五、如果 QDOT 持有超過 200 萬美元的財產,則至少有一名受託人是美國的銀行;若有美國個人擔任受託人時,則必須提供相當 QDOT 資產公平市值 65% 的可轉讓債券,或向 IRS 提供至相同金額的不可撤銷信用證。
六、若 QDOT 資產低於 200 萬美元,就不必達到以上銀行受託人及債券門檻等條件,但 QDOT 持有的海外不動產不可以超過總資產的 35%。
由以上條件可以發現,設立 QDOT 只是延緩遺產稅的課徵,在分配信託本金時或生存配偶過世時,還是會課徵遺產稅,且因為 QDOT 的資產不屬於生存配偶的財產,故也無法適用生存配偶的遺產免稅額度。但若生存配偶在 QDOT 設立之後成為美國公民,又符合以下任一項 USC 2056A(b)(12) 的特別規定條件時,就可不依過世配偶的遺產稅率課徵遺產稅:
一、該生存配偶在過世配偶死亡後到取得美國公民身分的期間中,一直都是美國的居住者;
二、QDOT 從未進行任何應課遺產稅的分配;
三、生存配偶選擇將在成為美國公民前,所有來 QDOT 的分配都作為過世配偶的應稅贈與課稅。
基本上,QDOT 對於有心定居在美國的生存配偶,以及過世配偶的資產中美國境內資產比重較大的情況下,較有稅務上的利益。
美國公民蕭女士長住美國舊金山,在三個兒子都長大成人、有自己人生方向後,因為先生在中國上海開設的連鎖洗衣店需要人手幫忙,於是蕭女士便把生活重心移回上海,一年之中大概只有二、三個月居住在美國。
蕭女士在美國擁有一棟房子,在上海則有不少存款和股票,還有一棟房子出租。不過,她幾年前因為身體不適前往醫院就醫,經過檢查發現自己得了癌症,雖然經過治療但效果始終不佳,最後,蕭女士不幸於在 2019 年 4 月辭世。
蕭先生在辦理完喪事後,開始著手處理蕭女士遺留下來的財產,但因蕭先生對美國法規不熟悉,所以他不太清楚太太在中國的遺產,應如何向美國政府申報遺產稅呢?
專家解析
在此我們就以下各點來說明本案例該如何申報美國境外的遺產:
申報資格及課稅標的
如果被繼承人是「美國公民(U.S. Citizen)」或是「美國居民(U.S. Resident)」,不論他在過世時點人是處於美國境內或海外,都是適用相同的遺產稅規定,亦即就課稅標的而言,其過世時點遺留下來的「全球資產」都是美國遺產稅的課稅標的。
特別應注意的是,遺產稅角度對「美國居民」的定義與所得稅是不同的,美國遺產稅法是以「定居(Domicile)」來決定納稅人是否為稅務居民,一位合法在美國居住的外國人,若有意願在美國長期居留,從遺產稅的角度就會視其為美國居民,與美國公民適用相同的規定(包括全球遺產課稅),然而是否符合定居條件需要綜合考慮許多條件。
申報義務人
美國的遺產稅申報人是「遺產執行人」。而遺產執行人的定義為:遺產被繼承人的執行人、個人代表或管理者。如果前述情況不適用,則被繼承人財產的實質或推定擁有人,會被視為「執行人」,必須要申報遺產稅的申報 706 表,並且申報8971 表揭露繼承人的基本資訊及其所繼承財產相關資訊。
申報義務/申報內容
一、申報表格
以 2019 年被繼承人過世的情況來說,當每位美國公民及居民留有的總遺產,加上以前年度應稅的贈與以及特殊免稅額,超過 1,140 萬美元或是有將終身免稅額過給配偶時,遺產執行人必須使用 706 表來申報遺產稅,並使用 8971 表揭露繼承人的基本資訊及其所繼承財產相關資訊。
二、甚麼項目被包括在遺產之中?
被繼承人的總遺產包括了被繼承人過世當天所擁有的全部資產及權益(請參照 706 表)。
這些資產,可能包括了現金、證券、不動產、保險、信託、年金、商業利益及其它資產。請務必牢記在心,總遺產可能包括沒有經過遺產認證的資產和經過遺囑認證的資產。
IRS 舉了一個例子:假設某甲擁有一座農場或一棟建築或一間企業的一半權益,而另外一半的權益是由某甲的兄弟(或姊妹或朋友或其他人)所擁有。那麼某甲的遺產即應該把這二分之一的權益,包括在某甲的總遺產之中。然而,還有許多其它影響因素,所以申報時需要請教稅務或法律上的專家。
三、哪些財產不包括在遺產之中?
原則上,只有被繼承人的配偶或其它個人單獨擁有的資產,不屬於被繼承人的資產不包括在遺產中。
四、如果想要減免遺產稅,哪些項目是可以運用的?
1. 無限婚姻扣除額(Unlimited Marital Deduction):針對已婚的被繼承人的其中一項主要扣除額就是無限婚姻扣除額。由具有美國公民身分的配偶所繼承的資產,可以適用無限婚姻扣除額,完全免稅。
一般而言,如果夫妻都是美國公民,美國贈與稅法和遺產稅法允許在夫妻之間進行免稅的資產轉移,沒有上限。在這樣的觀點下,只有夫妻二人將財產轉移給第三方(例如子女),才需要課贈與和遺產稅。
但如果收到資產的配偶不是美國公民,即便配偶是美國永久居民(持有綠卡)也不能適用無限婚姻扣除額(除非該名配偶能在申報遺產稅之前取得美國公民的身分,但考量申請公民所需的時間,實務上可行性很低)。
因此,當婚姻中的一方過世,資產移轉給非美國公民配偶,若仍想適用無限婚姻扣除額,則需通過所謂的「合格國內信託」(Qualified Domestic Trust,簡稱 QDOT)(註),才可以適用。QDOT 的相關規定,請詳本題附註說明。
2. 慈善扣除額:被繼承者遺留給合格的慈善機構的資產,可以從總遺產中扣除。
3. 被繼承人持有的抵押借款和債務。
4. 遺產相關的管理支出。
5. 所遺留資產在管理期間發生的損失。
註:Qualified Domestic Trust 的相關規範在 §2056A。
五、可轉移免稅額(Portability of Deceased Spousal Unused Exclusion)
往生者未使用的終生免稅額是可以移轉給美國公民配偶的,移轉的金額以未使用的終生免稅額為上限,舉例來說若蕭女士有總價值 800 萬美元的遺產,假設蕭生先也是美國公民。蕭女士將其中價值 500 萬美元遺產留給蕭先生先生繼承,剩下價值 300 萬美元的遺產留給其三個兒子,其中價值 500萬美元的遺產可以使用無限婚姻扣除額外(Unlimited Marital Deduction),因配偶所繼承的遺產份額並不會使用到終生免稅額,所以蕭女士剩下的終生免稅額 840 萬美元可以全額移轉給蕭先生(1,140 萬美元終生免稅額扣除已使用的 300 萬美元)。因此美國公民一般遞延遺產稅的模式,都會透過婚姻扣除額將遺產移轉至配偶,並一併將未使用之終身免稅額移轉至生存配偶,待生存配偶離世時一併計算是否有遺產稅。
申報期限
若非申請「延遲申報」,一般案件應在被繼承人過世後的九個月內,透過 706 表申報遺產稅。
若需要「延遲申報」,可以 4768 表提出申請,一般可自動獲得六個月的延遲申報時間。
申報應提供的文件
申報時必須附上死亡證明書,如果被繼承人留有遺囑,必須附上遺囑影本。其它可能需要文件,例如:712 表(人壽保險價值聲明書)、709 申報表(美國贈與稅申報書)、706-CE 申報書(國外遺產稅繳納證明書)。如果申報遺產稅時,缺少上述證明文件,那麼可能會延長審核遺產稅的時間。
如果死者為美國公民,但不住在美國,在申報遺產稅時必須檢附下列文件:
□ 遺產清單、債務總表、對遺產有請求權的清單,以及由管轄的外國法院所核發的遺產管理費用證明(經外國法院官方認證)。
□ 如果遺產同時也屬於國外稅務機關課稅的範圍,還需要外國遺產稅申報書影本(經由外國稅務機關官方認證)。
□ 如果被繼承人留有遺囑,須檢附遺囑公證書。
結語
基於上述的分析,本案蕭女士若遺產總額超過免稅額(2019 年度為 1,140 萬美元),獲委任的遺囑執行人必須使用 706 表來申報遺產稅。該遺產總額包括蕭女士在美國和美國以外的所有財產。
因此,如果在美國的房子加上蕭太太生前持有的股票、存款,和在中國供出租的房地產價值超過了免稅額,則被委任的遺產執行人必須在 2020 年 1 月前(在被繼承人身故後的九個月內),完成 706 表的申報。如果在申報期限內,使用 4768 表申請延期,則可延長申報時限至 2020 年 7 月(延長六個月)。
茲將美國公民、居民以及非居民外國人對不同資產、對象進行贈與或遺產繼承的差異整理如以下表格(2019 年規定):


附註
如本文所述,美籍配偶過世時,其遺產若大於終身遺贈免稅額,而非美國公民的生存配偶又無法在遺產稅申報期限前取得美國公民身分時,可以選擇在遺產稅申報期限之前設立合格境內信託 QDOT,將超過終身免稅額度的遺產移入 QDOT 中,以代替無上限婚姻遺贈扣除額,達到暫緩課徵遺產稅的目的。QDOT 必須要符合以下條件:
一、過世配偶的遺產執行人必須在遺產稅申報書上將信託選定為 QDOT。
二、設立 QDOT 後若發生以下事件,則必須依過世配偶的遺產稅率課徵遺產稅:
1. 在生存配偶過世前進行任何信託分配,除非是分配信託財產產生的所得給生存配偶,或生存配偶因生活困難作的分配。
2. 生存配偶過世時。
3. 當 QDOT 未遵循相關規定時。
三、QDOT 必須將所得全部分配給生存配偶,雖不用課徵遺產稅,但須併入生存配偶的所得中課稅。四、至少有一名受託人必須是美國公民或境內公司(通常是銀行或信託公司)。
五、如果 QDOT 持有超過 200 萬美元的財產,則至少有一名受託人是美國的銀行;若有美國個人擔任受託人時,則必須提供相當 QDOT 資產公平市值 65% 的可轉讓債券,或向 IRS 提供至相同金額的不可撤銷信用證。
六、若 QDOT 資產低於 200 萬美元,就不必達到以上銀行受託人及債券門檻等條件,但 QDOT 持有的海外不動產不可以超過總資產的 35%。
由以上條件可以發現,設立 QDOT 只是延緩遺產稅的課徵,在分配信託本金時或生存配偶過世時,還是會課徵遺產稅,且因為 QDOT 的資產不屬於生存配偶的財產,故也無法適用生存配偶的遺產免稅額度。但若生存配偶在 QDOT 設立之後成為美國公民,又符合以下任一項 USC 2056A(b)(12) 的特別規定條件時,就可不依過世配偶的遺產稅率課徵遺產稅:
一、該生存配偶在過世配偶死亡後到取得美國公民身分的期間中,一直都是美國的居住者;
二、QDOT 從未進行任何應課遺產稅的分配;
三、生存配偶選擇將在成為美國公民前,所有來 QDOT 的分配都作為過世配偶的應稅贈與課稅。
基本上,QDOT 對於有心定居在美國的生存配偶,以及過世配偶的資產中美國境內資產比重較大的情況下,較有稅務上的利益。
案例
吳先生是中國外商公司的高階主管,為了讓小孩能到美國接受更好的教育,故由太太作為主申請人辦理了EB-5 投資移民。2019 年 2 月底一家三口一起登陸美國取得綠卡,在加州買了車與房,小孩也開始在學區上公立中學。吳先生因為必需回中國工作,故只有太太留在加州照顧孩子,大約三、四個月才能回加州看看家人,每次都停留幾天就必須回中國工作。
吳先生主要所得是中國的 工資,年薪約有 22萬美元,在中國 工資所得稅約 7 萬美元。吳先生委託美國會計師協助申報美國的聯邦所得稅以及加州州稅,會計師提出試算結果,吳先生 2019 年的聯邦稅金為 0 元,但加州卻要補繳 1 萬多美元的所得稅金。
吳先生從美國的報章雜誌中瞭解 2019 年聯邦所得稅率最高為 37%,加州州稅率最高也僅 13.3%,但為甚麼最後的稅金會有這樣的差異?
專家解析
美國聯邦稅申報,針對有境外所得的稅務居民,最常見的稅務優惠為外國勞務免稅所得(Foreign Earned Income Exclusion),以及外國所得稅抵稅額(Foreign Tax Credit)。
外國勞務免稅所得主要是針對長時間在國外工作的美國稅務居民,其在美國境外工作的勞務所得可以有一定金額的減免。2019 年一人一年可適用的免稅額為 105,900 美元,但只有勞務所得(如薪資、自營業所得等)才可以適用此免稅額。如何算是長時間在國外工作?基本上是連續 12 個月份在境外的天數須超過 330 天,也就是美國的居留天數不可以超過 35 天。更詳細的外國勞務免稅所得適用規定可以詳 Q7 的附註說明。
但因為若要適用外國勞務免稅所得,即表示稅務居民在稅務年度中並未將美國作為主要居所,對於持有臨時綠卡的新移民希望能長久居住美國的意願相違背,故不建議尚未取得永久綠卡的新移民在所得申報書上主張適用,以免影響臨時綠卡到期後的轉換申請。外國所得稅抵稅額是指若稅務居民的境外所得有繳交國外的所得稅金,則該筆所得在計算完美國所得稅金後,可以將國外繳交的所得稅金抵扣美國所得稅,以避免重複課稅的情況。如果想要適用外國所得稅抵稅額,只要能提出海外納稅證明即可。
由於吳先生中國的工資已繳納中國的所得稅金,故吳先生的聯邦申報書上原本應繳交稅金 4 萬多美元,可以用中國繳交的稅金抵扣掉而不用補繳任何稅金。但是加州是不接受納稅人使用外國所得稅金抵稅額的,所以才會有這樣的差異產生。
若吳先生兩年後順利取得永久綠卡,又符合外國勞務免稅所得適用條件時,這樣聯邦與加州稅的差異情況會不會有改變呢?答案是不會有太大的差異。因為加州一樣不承認聯邦稅上的外國勞務免稅所得,故吳先生還是需要將全部的境外勞務所得計入加州的應稅所得中課稅。
本案例的情況並不是只有定居在加州的新移民會遇到,事實上美國各州的州稅法本來就與聯邦稅的規定不同,其它州一樣可能也不接受外國勞務免稅所得及外國所得稅金抵稅額。以下是我們針對美國部分州,是否適用聯邦規定的外國勞務免稅所得以及外國所得稅抵稅額規定的比較表:

另外,雖然部分州不承認州居民在海外繳交的所得稅可以抵扣,但一般而言若是州居民有他州所得並已繳交該州的所得稅時,州與州之間的所得稅金則是可以抵扣的,但這只是大原則,部分州之間的所得稅金也可能是不能互抵。
結語
新移民剛到美國生活,除要適應新環境外,稅務問題也是個令人頭痛的差事。除了聯邦所得申報及財產揭露外,如果居住在要繳納州稅的州還需要再多申報一份州稅表,如果在其它州也有租金等所得時,還需要先申報其它州的非居民所得稅表,再申報居住當州的州稅表。每一州的申報、延期、稅率甚至繳交預估稅金的規定都不同,故建議新移民在美國買房或投資前,也不要忽略州稅的規定。
吳先生是中國外商公司的高階主管,為了讓小孩能到美國接受更好的教育,故由太太作為主申請人辦理了EB-5 投資移民。2019 年 2 月底一家三口一起登陸美國取得綠卡,在加州買了車與房,小孩也開始在學區上公立中學。吳先生因為必需回中國工作,故只有太太留在加州照顧孩子,大約三、四個月才能回加州看看家人,每次都停留幾天就必須回中國工作。
吳先生主要所得是中國的 工資,年薪約有 22萬美元,在中國 工資所得稅約 7 萬美元。吳先生委託美國會計師協助申報美國的聯邦所得稅以及加州州稅,會計師提出試算結果,吳先生 2019 年的聯邦稅金為 0 元,但加州卻要補繳 1 萬多美元的所得稅金。
吳先生從美國的報章雜誌中瞭解 2019 年聯邦所得稅率最高為 37%,加州州稅率最高也僅 13.3%,但為甚麼最後的稅金會有這樣的差異?
專家解析
美國聯邦稅申報,針對有境外所得的稅務居民,最常見的稅務優惠為外國勞務免稅所得(Foreign Earned Income Exclusion),以及外國所得稅抵稅額(Foreign Tax Credit)。
外國勞務免稅所得主要是針對長時間在國外工作的美國稅務居民,其在美國境外工作的勞務所得可以有一定金額的減免。2019 年一人一年可適用的免稅額為 105,900 美元,但只有勞務所得(如薪資、自營業所得等)才可以適用此免稅額。如何算是長時間在國外工作?基本上是連續 12 個月份在境外的天數須超過 330 天,也就是美國的居留天數不可以超過 35 天。更詳細的外國勞務免稅所得適用規定可以詳 Q7 的附註說明。
但因為若要適用外國勞務免稅所得,即表示稅務居民在稅務年度中並未將美國作為主要居所,對於持有臨時綠卡的新移民希望能長久居住美國的意願相違背,故不建議尚未取得永久綠卡的新移民在所得申報書上主張適用,以免影響臨時綠卡到期後的轉換申請。外國所得稅抵稅額是指若稅務居民的境外所得有繳交國外的所得稅金,則該筆所得在計算完美國所得稅金後,可以將國外繳交的所得稅金抵扣美國所得稅,以避免重複課稅的情況。如果想要適用外國所得稅抵稅額,只要能提出海外納稅證明即可。
由於吳先生中國的工資已繳納中國的所得稅金,故吳先生的聯邦申報書上原本應繳交稅金 4 萬多美元,可以用中國繳交的稅金抵扣掉而不用補繳任何稅金。但是加州是不接受納稅人使用外國所得稅金抵稅額的,所以才會有這樣的差異產生。
若吳先生兩年後順利取得永久綠卡,又符合外國勞務免稅所得適用條件時,這樣聯邦與加州稅的差異情況會不會有改變呢?答案是不會有太大的差異。因為加州一樣不承認聯邦稅上的外國勞務免稅所得,故吳先生還是需要將全部的境外勞務所得計入加州的應稅所得中課稅。
本案例的情況並不是只有定居在加州的新移民會遇到,事實上美國各州的州稅法本來就與聯邦稅的規定不同,其它州一樣可能也不接受外國勞務免稅所得及外國所得稅金抵稅額。以下是我們針對美國部分州,是否適用聯邦規定的外國勞務免稅所得以及外國所得稅抵稅額規定的比較表:

另外,雖然部分州不承認州居民在海外繳交的所得稅可以抵扣,但一般而言若是州居民有他州所得並已繳交該州的所得稅時,州與州之間的所得稅金則是可以抵扣的,但這只是大原則,部分州之間的所得稅金也可能是不能互抵。
結語
新移民剛到美國生活,除要適應新環境外,稅務問題也是個令人頭痛的差事。除了聯邦所得申報及財產揭露外,如果居住在要繳納州稅的州還需要再多申報一份州稅表,如果在其它州也有租金等所得時,還需要先申報其它州的非居民所得稅表,再申報居住當州的州稅表。每一州的申報、延期、稅率甚至繳交預估稅金的規定都不同,故建議新移民在美國買房或投資前,也不要忽略州稅的規定。
Q27 新移民應該如何判定自己屬於哪一州的居民?申報州稅後就讀州立大學就可以適用州居民的學費優惠嗎?
案例
張小姐 2018 年取得美國綠卡,剛取得綠卡時,先在華盛頓州居住並買了一套自住住宅。後來張小姐到了加州,發現天氣、生活機能都比華盛頓州來得適應,此後生活重心都在加州,甚少回到華盛頓,也打算處理掉華盛頓的房產。
原本張小姐居住在華盛頓州時,會計師告訴她華盛頓州沒有州稅,故只要申報聯邦稅即可。但 2019 年張小姐都居住在加州,而加州是需要申報州稅的。張小姐想了解她目前在州稅申報方面,稅務居民身分應該如何判定。另外,如果她想要申請成為加州州立大學學生,是否報了州稅就可以向學校申請較優惠的州居民學費?
專家解析
州稅不像聯邦稅,州稅不論課稅方式、當州稅務居民認定皆「因州而異」;另外,當州居民在他州工作情形也並不少見(例:加州居民在內華達賭場工作,紐澤西居民在紐約工作)。故州稅申報身分又會分為全年度稅務居民、非稅務居民、非全年之居民,在此以加州為例:
一、加州稅務居民(申報 540 表),申報全球所得:
三、非全年之居民(申報 540NR 表):屬於加州居民的期間應申報全球所得,非州居民期間則僅就加州來源所得(不包括股利與利息收入),其它來源所得則無需申報。
州稅中的稅務居民(Residency)主要的認定原則是根據個人之法定永久居所(或稱居籍、戶籍,也就是「Domicile」)為主,並非個人目前之居住地。其主要不同的差異為,不管此個人居住在哪裡,他都有回到他永久居所的州的意圖,並非一時之工作、就學所需;故一個人可以是多重的州居民,但只會有一個法定永久居所。
加州另有規定,若在加州居住九個月以上,則可能被視為加州全年度稅務居民,除非個人可提出更具體說明停留加州確實是暫時因素(temporary or transitory purpose),或者個人與他州有更強烈的連結(ties)。一般而言,要申報為多重州的稅務居民的情形較少見。若往返不同州太頻繁,對個人法定住所無法判斷時,FTB Pub 1031(決定加州稅務居民身分指南,Guidelines for Determining Resident Status in California)提及可針對以下幾點事實來判斷:
個人法定居所(加州)判定的指標請見下列:
一、住所(Abodes/Residences):數量、大小、價值和使用性質。
二、主要商業活動(Active Business Involvement):工作地點、商業利潤發生地點。
三、實際居留天數(Physical Presence):居留的天數和生活形態。
四、家庭連結(Family Connections):配偶與小孩居所。
五、不動產與主要投資所在地(Location of your real property and investments)。
六、公民行為(Acts of Citizenship):投票選區、駕照住址、常用車子之註冊地。
七、社區活動投入(Community Involvement):俱樂部會員、教會活動、公益組織。
八、職業(Professionals):醫生、律師、會計師執照註冊地。
為甚麼居民身分的認定這麼重要?因為若被認定為加州居民,納稅義務人所有來源的收入都會被加州稅務局課稅,若是非居民,只有加州來源的收入才會被課稅。另外依照「避風港條款(Safe Harbor)」,若納稅義務人因工作合約,必須離開加州,無法連續在加州居住超過 546 天(約一年半),就可被視為非加州居民。除非有以下兩個情形:
一、在工作合約內容生效期間,在稅務年度有超過 20 萬美元無形收入。
二、不在加州的主要目的是在規避加州的個人稅。
以下有三個例子:
例一:A 先生是加州居民,和雇主簽約去國外工作一年,工作一年後又回到加州停留三個月,接著又和相同的雇主簽另一紙合約,同樣也是去國外工作一年,在此情況下,A 先生不能被視為非加州居民,因此所有收入來源都需要被課稅。
例二:B 先生是加州居民,被派到雇主的總公司德國工作,簽下兩年的工作合約,兩年當中回加州度假三個月,依照「避風港條款」,B 先生可被視為非加州居民。
例三:C 先生和其配偶兩人都是加州居民,C 先生簽了工作合約去國外工作 20 個月,但配偶和家人仍留在聖地牙哥。在這段期間裡,C 先生回來探視家人一個月。此案例中,20 個月已超過一年半,C 先生回加州一個月可視為短暫性目的,如此可被視為非居民。至於收入部分就較為複雜,若 C 先生和其配偶都有工資收入,先生因海外工作年收入八萬,太太當老師年收入三萬,採取合併申報和分開申報會產生不同的數字。如下表所示:

至於如何認定納稅義務人停留在某地是否為「暫時性目的」,可以下面這個例子來說明。若 A 先生是某家公司的負責人,他和家人都住在紐約州,但每年都需要在美國各地出差好幾次。通常他去加州停留的時間約一到兩個星期,一年總計未達六個星期,在此情況下 A 先生的家人都留在紐約,他被視為非加州居民,畢竟他去加州的時間很短暫且為過渡性,因此 A 先生只有加州的所得來源會被課稅。
註:加州有所謂「註冊的家伴制度(Registered Domestic Partners)」,也就是同性伴侶。

•個人申報條件(Individual Filing Requirements)
若您的總收入和調整後的總收入,依照自己的申報狀態、年紀和撫養親屬的數量比下頁表對應的所得金額要高,就必須申報加州的所得稅表:

結語
筆者常被詢問到:當州的稅務居民與其受扶養子女是不是就可適用當州較優惠的學費(In-state Tuition)就讀當地州立大學或社區大學?答案是不一定。若要享有州居民的學費優惠需向各學校之註冊單位作確認,是否除了州稅表外,還有其它需符合的條件;通常州稅的申報只是其一的條件。另外倘若子女就讀並畢業於當州的高中,通常較易取得學費優惠的相關資格。也在此提醒讀者須注意加州州稅問題,如果您是居住於海外或是未居住於加州,但聯邦稅務相關通知信件的地址是留位於加州的建物門牌,有可能會被加州稅局視做為該州居民,並產生被認定未繳交州稅等相關問題,需特別留心注意。
附註(註)
附上加州大學—柏克萊分校(UC-Berkeley)針對適用州居民優惠學費之條件:
一、居住測試:在註冊前在加州居住超過 366 天以上。
二、意圖:有成為加州居民的意圖,在入學前(366 天前),就有將加州視為法定居所的意圖(可見上述指標),只是因為就學居住在當州並無法構成有成為加州法定居民的意圖。
三、財務獨立:若未達 24 歲,非加州州居民父母之扶養子女,學費由自己付。
另外,加州大學—柏克萊分校有一份指南,提供從他州/非居民的學生,未來如何準備有助於取得較優惠學費的相關資訊:
□ 留下到達加州的時間證據:如機票、信用卡、銀行帳
單。
□ 到達加州後 10 天內取得加州駕照或加州 ID 卡(同時
放棄他州)。
□ 到達加州後 20 天內將車牌註冊於加州。
□ 註冊加州為投票選區。
□ 支付加州州稅,若被視為加州居民後有任何應稅所得。
□ 若前一年度是非全年(part-year)加州居民,可將課稅
所得,申報於 540NR 稅表。
□ 使用加州地址作為聯絡地址(公司、銀行、稅表)。
□ 在加州開戶,關閉或儘少使用他州的帳戶。
□ 用加州的執照執業或將執照改為加州。
註:資料來源:http://registrar.berkeley.edu/establish.html。
案例
張小姐 2018 年取得美國綠卡,剛取得綠卡時,先在華盛頓州居住並買了一套自住住宅。後來張小姐到了加州,發現天氣、生活機能都比華盛頓州來得適應,此後生活重心都在加州,甚少回到華盛頓,也打算處理掉華盛頓的房產。
原本張小姐居住在華盛頓州時,會計師告訴她華盛頓州沒有州稅,故只要申報聯邦稅即可。但 2019 年張小姐都居住在加州,而加州是需要申報州稅的。張小姐想了解她目前在州稅申報方面,稅務居民身分應該如何判定。另外,如果她想要申請成為加州州立大學學生,是否報了州稅就可以向學校申請較優惠的州居民學費?
專家解析
州稅不像聯邦稅,州稅不論課稅方式、當州稅務居民認定皆「因州而異」;另外,當州居民在他州工作情形也並不少見(例:加州居民在內華達賭場工作,紐澤西居民在紐約工作)。故州稅申報身分又會分為全年度稅務居民、非稅務居民、非全年之居民,在此以加州為例:
一、加州稅務居民(申報 540 表),申報全球所得:
1. 居住在加州,非暫時性的目的。
2. 加州為法定永久住所(Domicile),但在他州短暫/暫時性的停留。
二、非加州居民(申報 540NR 表):為非加州居民之個人,申報加州來源所得(不包括股利與利息收入)。三、非全年之居民(申報 540NR 表):屬於加州居民的期間應申報全球所得,非州居民期間則僅就加州來源所得(不包括股利與利息收入),其它來源所得則無需申報。
州稅中的稅務居民(Residency)主要的認定原則是根據個人之法定永久居所(或稱居籍、戶籍,也就是「Domicile」)為主,並非個人目前之居住地。其主要不同的差異為,不管此個人居住在哪裡,他都有回到他永久居所的州的意圖,並非一時之工作、就學所需;故一個人可以是多重的州居民,但只會有一個法定永久居所。
加州另有規定,若在加州居住九個月以上,則可能被視為加州全年度稅務居民,除非個人可提出更具體說明停留加州確實是暫時因素(temporary or transitory purpose),或者個人與他州有更強烈的連結(ties)。一般而言,要申報為多重州的稅務居民的情形較少見。若往返不同州太頻繁,對個人法定住所無法判斷時,FTB Pub 1031(決定加州稅務居民身分指南,Guidelines for Determining Resident Status in California)提及可針對以下幾點事實來判斷:
個人法定居所(加州)判定的指標請見下列:
一、住所(Abodes/Residences):數量、大小、價值和使用性質。
二、主要商業活動(Active Business Involvement):工作地點、商業利潤發生地點。
三、實際居留天數(Physical Presence):居留的天數和生活形態。
四、家庭連結(Family Connections):配偶與小孩居所。
五、不動產與主要投資所在地(Location of your real property and investments)。
六、公民行為(Acts of Citizenship):投票選區、駕照住址、常用車子之註冊地。
七、社區活動投入(Community Involvement):俱樂部會員、教會活動、公益組織。
八、職業(Professionals):醫生、律師、會計師執照註冊地。
為甚麼居民身分的認定這麼重要?因為若被認定為加州居民,納稅義務人所有來源的收入都會被加州稅務局課稅,若是非居民,只有加州來源的收入才會被課稅。另外依照「避風港條款(Safe Harbor)」,若納稅義務人因工作合約,必須離開加州,無法連續在加州居住超過 546 天(約一年半),就可被視為非加州居民。除非有以下兩個情形:
一、在工作合約內容生效期間,在稅務年度有超過 20 萬美元無形收入。
二、不在加州的主要目的是在規避加州的個人稅。
以下有三個例子:
例一:A 先生是加州居民,和雇主簽約去國外工作一年,工作一年後又回到加州停留三個月,接著又和相同的雇主簽另一紙合約,同樣也是去國外工作一年,在此情況下,A 先生不能被視為非加州居民,因此所有收入來源都需要被課稅。
例二:B 先生是加州居民,被派到雇主的總公司德國工作,簽下兩年的工作合約,兩年當中回加州度假三個月,依照「避風港條款」,B 先生可被視為非加州居民。
例三:C 先生和其配偶兩人都是加州居民,C 先生簽了工作合約去國外工作 20 個月,但配偶和家人仍留在聖地牙哥。在這段期間裡,C 先生回來探視家人一個月。此案例中,20 個月已超過一年半,C 先生回加州一個月可視為短暫性目的,如此可被視為非居民。至於收入部分就較為複雜,若 C 先生和其配偶都有工資收入,先生因海外工作年收入八萬,太太當老師年收入三萬,採取合併申報和分開申報會產生不同的數字。如下表所示:

至於如何認定納稅義務人停留在某地是否為「暫時性目的」,可以下面這個例子來說明。若 A 先生是某家公司的負責人,他和家人都住在紐約州,但每年都需要在美國各地出差好幾次。通常他去加州停留的時間約一到兩個星期,一年總計未達六個星期,在此情況下 A 先生的家人都留在紐約,他被視為非加州居民,畢竟他去加州的時間很短暫且為過渡性,因此 A 先生只有加州的所得來源會被課稅。
註:加州有所謂「註冊的家伴制度(Registered Domestic Partners)」,也就是同性伴侶。

•個人申報條件(Individual Filing Requirements)
若您的總收入和調整後的總收入,依照自己的申報狀態、年紀和撫養親屬的數量比下頁表對應的所得金額要高,就必須申報加州的所得稅表:

結語
筆者常被詢問到:當州的稅務居民與其受扶養子女是不是就可適用當州較優惠的學費(In-state Tuition)就讀當地州立大學或社區大學?答案是不一定。若要享有州居民的學費優惠需向各學校之註冊單位作確認,是否除了州稅表外,還有其它需符合的條件;通常州稅的申報只是其一的條件。另外倘若子女就讀並畢業於當州的高中,通常較易取得學費優惠的相關資格。也在此提醒讀者須注意加州州稅問題,如果您是居住於海外或是未居住於加州,但聯邦稅務相關通知信件的地址是留位於加州的建物門牌,有可能會被加州稅局視做為該州居民,並產生被認定未繳交州稅等相關問題,需特別留心注意。
附註(註)
附上加州大學—柏克萊分校(UC-Berkeley)針對適用州居民優惠學費之條件:
一、居住測試:在註冊前在加州居住超過 366 天以上。
二、意圖:有成為加州居民的意圖,在入學前(366 天前),就有將加州視為法定居所的意圖(可見上述指標),只是因為就學居住在當州並無法構成有成為加州法定居民的意圖。
三、財務獨立:若未達 24 歲,非加州州居民父母之扶養子女,學費由自己付。
另外,加州大學—柏克萊分校有一份指南,提供從他州/非居民的學生,未來如何準備有助於取得較優惠學費的相關資訊:
□ 留下到達加州的時間證據:如機票、信用卡、銀行帳
單。
□ 到達加州後 10 天內取得加州駕照或加州 ID 卡(同時
放棄他州)。
□ 到達加州後 20 天內將車牌註冊於加州。
□ 註冊加州為投票選區。
□ 支付加州州稅,若被視為加州居民後有任何應稅所得。
□ 若前一年度是非全年(part-year)加州居民,可將課稅
所得,申報於 540NR 稅表。
□ 使用加州地址作為聯絡地址(公司、銀行、稅表)。
□ 在加州開戶,關閉或儘少使用他州的帳戶。
□ 用加州的執照執業或將執照改為加州。
註:資料來源:http://registrar.berkeley.edu/establish.html。
案例
中國江蘇的新移民劉先生,經過兩年多的EB-5移民申請,已於 2019 年 8 月經廣州美國大使館面談通過,應於 180 天內以移民簽證身分入境美國。劉先生移民前就聽說美國醫療費用非常昂貴,到醫院檢查或住個兩天醫院,若未購買醫療保險,可能就需要給付天價的醫療費用,此外,還常聽聞預約醫生看診很不容易;想到這裡劉先生開始懷疑應否移民美國,但想到中國的食品安全、環境汙染再加上寶貝兒子即將上初中,到了美國不僅有良好就學環境,畢業後說不定還有機會到美國大公司學習跨國管理經驗,似乎又有必要申請美國的永久居留。入境美國取得身分就要實現,但對於美國的醫療保險與報稅規定完全一無所知,究竟報稅與保險有何關係?另外,劉先生也聽說美國要開始新的健保法案,對自己會不會有影響?若未購買醫療保險除要付出高額醫療費用外,還會被政府處罰嗎?看起來要當個美國人還真是不容易!
專家解析
依照 2019 年聯邦政府最新規定,免除無購買健保的聯邦罰款,但部份州如:加州(2020 年起)、麻州、紐澤西州,若無購買健保依舊會有罰款的問題。
2010 年美國通過聯邦健保法案(The Affordable Care Act ,ACA)即全民健保計劃,自 2014 年開始實施。除了低所得的家庭可以免費受到醫療保險保障外(稱為 Medi-Cal,也就是所謂「白卡」),一般家庭則強制規定必需購買符合 ACA 法案的醫療保險(稱為 Medicare),除非是符合特定身分,或擁有祖父計劃(Grandfathered Plan,即 2010 年 3 月 23 日前就生效的健康保險計劃)者才可以豁免。但針對中等所得的家庭,則可以享有醫療保險的保費補貼。
2019 年川普政府雖免除無健保的聯邦罰款,但加州政府最新法律規定,2020 年起將恢復無健保之罰款。若加州居民在2020 年沒有健康保險,加州稅務局會對個人或家庭收取相應的罰款,作為年度州稅申報的一部分,每位無健保者的罰款金額為家庭年收入的 2.5%,或是每個成人一年 695 美元,18 歲及以下兒童一年 347.5 美元,兩者按金額較高者作為最終罰款金額。除了直接向一般保險公司購買合格醫療保險計劃外,目前加州已成立交易平台「加州保全(Covered California)」,加州民眾可透過該交易平台來購買醫療保險計劃。以 2020 年為例,目前在 2019 年 10 月 15 日到 2020 年 1 月 31 日開放期間內,尚未有合格健保計劃的人可以在「加州保全」上提出申請。
如欲保單在 2020 年 1 月 1 日生效,須在 2019 年 12 月 15日之前完成申請作業。過了開放期間後便不可在該平台上申請,除非發生重大事件,如失業、孩子出生等符合特殊申請條件者,則還可以在事件發生的 60 天內購買保險。只有透過該交易平台購買保單且所得在一定範圍內的家庭才可以享有保費補貼。
一旦參加符合 ACA 法案的健康計劃,便可享有下列十大必要的健康福利保障:
若是透過「加州保全」來購買醫療保險計劃,保費會依據申請人居住區域、年齡與家庭人口數、家庭年收入(即 1040 表上的調整後總所得 AGI)、以及購買的保險計劃不同而調整,但保險公司不可因申請人的健康狀況拒保。
目前共提供銅、銀、金及鉑金四個等級的計劃。若選擇等級越高的保險計劃,則每月要支付的保費越高,但就醫時需要自付的醫療費用(Co-payment)就會越低。反之若選擇較基本的計劃,雖然每月要支付的保費較低,但需要自付的醫療費用就會相對越高,參考下圖可以看出銅、銀、金及鉑金四個等級計劃需要負擔的醫療費用比例大致為 40%、30%、20% 及 10%:

關於參加各種計劃應該繳交多少保費,則可到「加州保全」網頁:https://www.coveredca.com/shopandcompare/#calculator,輸入申請人家庭欲投保人數、家庭年度收入(AGI)、以及居住地點的郵編,便可以查詢在各計劃下可以選擇的各家保險公司提供的保險計劃內容,以及每月應該繳交之保費與政府的保費補貼金額。
繳納保險費的補貼高低,原則上是根據申請人的年齡、家庭人口數,以及家庭年收入(AGI)來決定。只有 AGI 介於聯邦貧困線(Federal Poverty Level, FPL)的 139~600% 之間的家庭,購買以上銅、銀、金、鉑金計劃時便可享有保費補助。若是 AGI 低於聯邦貧困線的 138% 以下的家庭,則適用白卡,不可以購買銅、銀、金、鉑金等計劃。若 AGI 超過聯邦貧困線的 600%,政府將不再補貼任何保險費。在不同的家庭人口數下,家戶所得在各聯邦貧困線的所得金額請參見附表一。
針對 AGI 介於 FPL 139~250% 之間並且購買銀計劃的家庭,除保費補助外,還可享有就醫時自付醫療費用的補貼,故稱為「擴大的銀計劃(Enhanced Silver)」。
美國有將近四分之三的納保人,因皆是從工作單位獲得「可負擔健康保險(ACA)」,其它數以萬計從健保交易市場購買健保的民眾,則會收到 1095-A 表(請參見附表二),此表格內容,包括必須填寫:從交易市場購買健保的家庭成員名單、每月所支付的保費明細、先從政府得到補助的月費金額等訊息,其表格屆時需與 W-2 表等報稅資料一起保存並依照內容申報。
而 1095-A 表的目的則是確保收到的健保補助是符合級別的金額,另外在個人稅表中 8962 表為用來申報保費退稅,想要預付保費以退稅來領取保費補助就須透過完成 8962 表來申請。如果 2019 年實際收入低於申請表所填寫的預估金額,會以稅收抵免來降低應納稅金額的形式,或是以退稅的形式來獲得。反之,若 2019 年報稅收入高於申請表的預估金額,亦即獲得過高的健保補助,則將於報稅時實現償還(白卡持有者不會收到 1095-A 表、持有紅藍卡會收到 1095-B 表、公司團保會收到 1095-C 表)。
由於保險的補貼與稅表有連動關係,建議購買時應該將會出現在同一份稅表的被撫養親屬一起投保。需注意的是假設保險時不慎將獨立申報的子女一併納入,保險公司將只會出具一份 1095-A 表,此時則必須使用 8962 表的第四部分來分攤費用,請小心注意以避免增添不少麻煩。
1095-A 表第三部分與 8962 表第 12~23 行欄位關係請參見附表三。
加州居民除透過「加州保全」來購買醫療保險計劃外,也可以自行向一般保險公司購買符合 ACA 法案的醫療保險,但向一般保險公司購買的醫療保單將無法享有任何的政府補助。但無論是透過「加州保全」或自行向一般保險公司購買保單,都一定要是具有社會安全號的人才能購買。
因本章主要是說明加州居民購買醫療保險的規定,若您是居住在加州以外的地區,可以透過各州自行推出的交易平台購買保險。
結語
自 2014 年開始,美國已經開始實施全民健保計劃,對新移民者來說應該是個好消息,因只要按時繳交保費即可享有相關醫療保險福利,若屬於中低所得者,還可享有美國政府提供保費補貼。由於保費的補助金額是依據申報的聯邦收入來提供給付,為避免有心人士特意申報低所得以獲得保費補助,IRS 很可能會提高申報中低所得並領取補助的稅表提高查核比率;另外自 2019 年起雖依聯邦政府規定免除無購買健保之聯邦罰款,但部分的州仍針對無購買健保者處以罰款,不得不注意。
附表一:聯邦貧困線(FPL)適用計劃對應家戶所得

「加州保全」利用以往年度的聯邦貧窮線作為健保計劃適用與否的依據。以下為各計劃相對應的聯邦貧窮線級距範圍:

「醫療保險保障(Medi-Cal)」利用當年度的聯邦貧窮線作為健保計劃適用與否的依據。以下為各計劃相對應的聯邦貧窮線級距範圍:


中國江蘇的新移民劉先生,經過兩年多的EB-5移民申請,已於 2019 年 8 月經廣州美國大使館面談通過,應於 180 天內以移民簽證身分入境美國。劉先生移民前就聽說美國醫療費用非常昂貴,到醫院檢查或住個兩天醫院,若未購買醫療保險,可能就需要給付天價的醫療費用,此外,還常聽聞預約醫生看診很不容易;想到這裡劉先生開始懷疑應否移民美國,但想到中國的食品安全、環境汙染再加上寶貝兒子即將上初中,到了美國不僅有良好就學環境,畢業後說不定還有機會到美國大公司學習跨國管理經驗,似乎又有必要申請美國的永久居留。入境美國取得身分就要實現,但對於美國的醫療保險與報稅規定完全一無所知,究竟報稅與保險有何關係?另外,劉先生也聽說美國要開始新的健保法案,對自己會不會有影響?若未購買醫療保險除要付出高額醫療費用外,還會被政府處罰嗎?看起來要當個美國人還真是不容易!
專家解析
依照 2019 年聯邦政府最新規定,免除無購買健保的聯邦罰款,但部份州如:加州(2020 年起)、麻州、紐澤西州,若無購買健保依舊會有罰款的問題。
2010 年美國通過聯邦健保法案(The Affordable Care Act ,ACA)即全民健保計劃,自 2014 年開始實施。除了低所得的家庭可以免費受到醫療保險保障外(稱為 Medi-Cal,也就是所謂「白卡」),一般家庭則強制規定必需購買符合 ACA 法案的醫療保險(稱為 Medicare),除非是符合特定身分,或擁有祖父計劃(Grandfathered Plan,即 2010 年 3 月 23 日前就生效的健康保險計劃)者才可以豁免。但針對中等所得的家庭,則可以享有醫療保險的保費補貼。
2019 年川普政府雖免除無健保的聯邦罰款,但加州政府最新法律規定,2020 年起將恢復無健保之罰款。若加州居民在2020 年沒有健康保險,加州稅務局會對個人或家庭收取相應的罰款,作為年度州稅申報的一部分,每位無健保者的罰款金額為家庭年收入的 2.5%,或是每個成人一年 695 美元,18 歲及以下兒童一年 347.5 美元,兩者按金額較高者作為最終罰款金額。除了直接向一般保險公司購買合格醫療保險計劃外,目前加州已成立交易平台「加州保全(Covered California)」,加州民眾可透過該交易平台來購買醫療保險計劃。以 2020 年為例,目前在 2019 年 10 月 15 日到 2020 年 1 月 31 日開放期間內,尚未有合格健保計劃的人可以在「加州保全」上提出申請。
如欲保單在 2020 年 1 月 1 日生效,須在 2019 年 12 月 15日之前完成申請作業。過了開放期間後便不可在該平台上申請,除非發生重大事件,如失業、孩子出生等符合特殊申請條件者,則還可以在事件發生的 60 天內購買保險。只有透過該交易平台購買保單且所得在一定範圍內的家庭才可以享有保費補貼。
一旦參加符合 ACA 法案的健康計劃,便可享有下列十大必要的健康福利保障:
• 門診病人護理
• 急診服務
• 住院
• 產婦和新生兒護理
• 心理健康和藥物濫用障礙治療
• 處方藥
• 康復服務和設備
• 化驗室服務
• 預防性護理服務、保健服務和慢性病支持
• 兒科醫療服務,包含口腔護理和視力保護(19 歲以下)
若是透過「加州保全」來購買醫療保險計劃,保費會依據申請人居住區域、年齡與家庭人口數、家庭年收入(即 1040 表上的調整後總所得 AGI)、以及購買的保險計劃不同而調整,但保險公司不可因申請人的健康狀況拒保。
目前共提供銅、銀、金及鉑金四個等級的計劃。若選擇等級越高的保險計劃,則每月要支付的保費越高,但就醫時需要自付的醫療費用(Co-payment)就會越低。反之若選擇較基本的計劃,雖然每月要支付的保費較低,但需要自付的醫療費用就會相對越高,參考下圖可以看出銅、銀、金及鉑金四個等級計劃需要負擔的醫療費用比例大致為 40%、30%、20% 及 10%:

關於參加各種計劃應該繳交多少保費,則可到「加州保全」網頁:https://www.coveredca.com/shopandcompare/#calculator,輸入申請人家庭欲投保人數、家庭年度收入(AGI)、以及居住地點的郵編,便可以查詢在各計劃下可以選擇的各家保險公司提供的保險計劃內容,以及每月應該繳交之保費與政府的保費補貼金額。
繳納保險費的補貼高低,原則上是根據申請人的年齡、家庭人口數,以及家庭年收入(AGI)來決定。只有 AGI 介於聯邦貧困線(Federal Poverty Level, FPL)的 139~600% 之間的家庭,購買以上銅、銀、金、鉑金計劃時便可享有保費補助。若是 AGI 低於聯邦貧困線的 138% 以下的家庭,則適用白卡,不可以購買銅、銀、金、鉑金等計劃。若 AGI 超過聯邦貧困線的 600%,政府將不再補貼任何保險費。在不同的家庭人口數下,家戶所得在各聯邦貧困線的所得金額請參見附表一。
針對 AGI 介於 FPL 139~250% 之間並且購買銀計劃的家庭,除保費補助外,還可享有就醫時自付醫療費用的補貼,故稱為「擴大的銀計劃(Enhanced Silver)」。
美國有將近四分之三的納保人,因皆是從工作單位獲得「可負擔健康保險(ACA)」,其它數以萬計從健保交易市場購買健保的民眾,則會收到 1095-A 表(請參見附表二),此表格內容,包括必須填寫:從交易市場購買健保的家庭成員名單、每月所支付的保費明細、先從政府得到補助的月費金額等訊息,其表格屆時需與 W-2 表等報稅資料一起保存並依照內容申報。
而 1095-A 表的目的則是確保收到的健保補助是符合級別的金額,另外在個人稅表中 8962 表為用來申報保費退稅,想要預付保費以退稅來領取保費補助就須透過完成 8962 表來申請。如果 2019 年實際收入低於申請表所填寫的預估金額,會以稅收抵免來降低應納稅金額的形式,或是以退稅的形式來獲得。反之,若 2019 年報稅收入高於申請表的預估金額,亦即獲得過高的健保補助,則將於報稅時實現償還(白卡持有者不會收到 1095-A 表、持有紅藍卡會收到 1095-B 表、公司團保會收到 1095-C 表)。
由於保險的補貼與稅表有連動關係,建議購買時應該將會出現在同一份稅表的被撫養親屬一起投保。需注意的是假設保險時不慎將獨立申報的子女一併納入,保險公司將只會出具一份 1095-A 表,此時則必須使用 8962 表的第四部分來分攤費用,請小心注意以避免增添不少麻煩。
1095-A 表第三部分與 8962 表第 12~23 行欄位關係請參見附表三。
加州居民除透過「加州保全」來購買醫療保險計劃外,也可以自行向一般保險公司購買符合 ACA 法案的醫療保險,但向一般保險公司購買的醫療保單將無法享有任何的政府補助。但無論是透過「加州保全」或自行向一般保險公司購買保單,都一定要是具有社會安全號的人才能購買。
因本章主要是說明加州居民購買醫療保險的規定,若您是居住在加州以外的地區,可以透過各州自行推出的交易平台購買保險。
結語
自 2014 年開始,美國已經開始實施全民健保計劃,對新移民者來說應該是個好消息,因只要按時繳交保費即可享有相關醫療保險福利,若屬於中低所得者,還可享有美國政府提供保費補貼。由於保費的補助金額是依據申報的聯邦收入來提供給付,為避免有心人士特意申報低所得以獲得保費補助,IRS 很可能會提高申報中低所得並領取補助的稅表提高查核比率;另外自 2019 年起雖依聯邦政府規定免除無購買健保之聯邦罰款,但部分的州仍針對無購買健保者處以罰款,不得不注意。
附表一:聯邦貧困線(FPL)適用計劃對應家戶所得

「加州保全」利用以往年度的聯邦貧窮線作為健保計劃適用與否的依據。以下為各計劃相對應的聯邦貧窮線級距範圍:

「醫療保險保障(Medi-Cal)」利用當年度的聯邦貧窮線作為健保計劃適用與否的依據。以下為各計劃相對應的聯邦貧窮線級距範圍:


案例
台北江先生在商場打拚數十年,事業有成,家族公司已於數年前在台灣證券交易所上市,幾年前他私募投資的股份轉讓也有數倍利潤。江先生看到台灣食品安全問題層出不窮,加上幾個鄰居和朋友都已經移民美國,因此最近也對美國移民動心,前些日子到了洛杉磯、舊金山等地考察一番,有機會在朋友的獨棟別墅中住了幾天,發現美國的居住環境實在太好了。一到假日,公園裡辦起露天音樂會,夏天的傍晚在社區中散步,陣陣涼風送來淡淡花香,不時還有鄰居孩子騎著單車在小樹林中穿梭,簡直就像住在人間天堂。
江先生終於忍不住到了附近的市中心詢問房產仲介,類似此房子售價為何?讓他驚訝的是,將近4,000 平方英尺(約 112 坪) 6 房 3 廳 6 衛,居然才250 萬美元,折合台幣也才 7,500 萬左右,在台北市此價錢只能買個 70 坪 3 房 2 廳 2 衛的一層樓,根本不可能有獨棟別墅。但令江先生有些擔心的是,聽說美國買房程序非常複雜,每年房產稅非常高,尤其高級獨棟別墅維持費更高,真的是如此嗎?
專家解析
在美國置產購房,最需要考慮的就是地點,在大城市、學區好的地點,房價高、房產稅也高,從購房開始,各項費用將緊接而來,可分成二大類來說明:
第一類:一次性成本
即購房支出加上貸款公司處理貸款費、貸款者信用調查費、房產證書可靠性調查費、房產估價費、土地測量費、貸款者律師、地方政府契約登記費、交易費、印花稅費等等。根據房產地點不同,費用總額大約是房產價格的 3~5%。另外還有賣方和買方仲介費,一般不會超過房產交易費的 6%,此部分仲介費通常由賣方承擔。
第二類:維持性成本(年度費用)
一、房產稅(Property Tax)
房產稅是依據房產的應稅價值乘以房產稅稅率來計算,2018 年稅改後,可列舉的房產稅金額最多為 10,000 美元;房產稅稅率是由州和地方政府根據各地財政需要來制定。目前加州政府因為 13 號提案(Proposition 13)的規定,房產稅的一般稅率(General Tax Rate)是固定在 1%,而各地方政府可依據財政需求,加徵一些特殊費用,故加州各地區的稅率會有些微差異,大約是落在 1.1~1.6% 之間。房產應稅價值一般是交易價,若太久無交易記錄則由各地政府估價師估計的房產公平市價,但有些地方政府允許一定折扣率,而房產納稅價就會調整為房產公平市價與折扣率的乘積。每年 7 月 1 日地方政府機構會確定最新的房產應稅價值。
房產稅之繳納,以加州為例,地方政府會在每年 11 月 1 日前郵寄納稅通知書給每位房屋所有權人,通常會拆分為 11 月 1 日及隔年 2 月 1 日兩次繳款單。繳款期限分別為 12 月 10 日及 4 月 10 日,若逾期繳納則會有 10% 的罰金;另外,若所有權人收到地方政府寄來的拖欠通知後卻仍未繳清,將會加計每月 1.5% 的罰金,自通知上的稅金拖欠(tax-defaulted)日起算 ;若自稅金拖欠日起五年後仍未繳納稅金及相關罰款,最後房屋可能會面臨被政府沒收拍賣的命運。
下圖為加州實際的房產稅納稅通知書樣本,提供給讀者參考:
加州房產稅納稅通知書樣本


二、房屋維護成本
一旦購買房產,每年維持此房子除房產稅外,通常還有下列主要維持費用:
1. 購買房屋保險:一般均會購買火險,其包括房屋本身結構,如果因火災或天災房屋全毀,保險將代付房貸餘額,或重建的費用。不同保險包括的範圍不同,保費高低也有很大差異,尤其房子若有貸款,貸款銀行會要求房主購買保險,作為房貸銀行確保貸款能得到償還的必要條件。另外在地震多發地帶,有額外的地震保險;水災多的地區有水災保險。
2. 物業管理費:若房產位於一個社區或者公寓樓內,屋主需要支付物業費。在紐約洛杉磯等大城市,物業費往往高於房產稅很多。
3. 維修費:美國房子大多為木質結構。獨棟房更是用木頭建造的,房子外面看到的石頭或者磚頭均屬裝飾,屋頂則為特殊的油氈,因屬木質建築,定期油漆、屋頂更換免不了。一般建議每年準備房價的 1% 作為整修費用,若房子租給別人,房東可能有一些困擾,修水管、空調、浴室馬桶免不了,所有維護和整修費用均由屋主負擔。購買房子出租不可不慎,若遇到素質不佳的房客,每年維修費用可能高達 4%,若再加上房產稅的負擔,租金可能不夠支付相關稅負。
4. 庭院、泳池和草坪維護費用:有庭院、泳池的房屋就必須花錢維護。請人剪草等基本維護,每月費用在 80~250 美元間。自己動手可省下一筆開支,但還是需要買肥料、器材、補種花草、泳池清潔藥品等支出。
5. 房貸利息:房貸利息多寡視房貸攤還期限長短、付款的頻率和利率而定。如果選擇浮動利率貸款,利率還可能變動。
三、房屋出售交易和法律費用
房產持有一段時間若想出售,需要考慮支付的經紀人佣金,一般為 6%,此外買賣雙方在轉移產權時也要付各種手續費,因此買房時必須預留一些錢付這些額外費用。房屋出售產生資本利得,還必須依聯邦及各州規定繳交資本利得稅金;若符合自用房屋規定的房屋還可以享有 25 萬的免稅額(詳 Q15 介紹)。另外關於不動產資本利得的減稅方式將在文末附註中詳細說明。
四、交易時需申報表格
一般在房屋交易買賣時,房屋仲介會逐項列出房地產交易時向買方和賣方施加的所有費用,所使用的表格為HUD-1 (Department of Housing and Urban Development Settlement Statement),這是政府發布的標準表格,交易時買賣雙方各會收到一份,其中各列出雙方在交易中的所有相關費用,包含房屋賣價、需繳地方稅稅金(County Taxes、City Taxes)、貸款費用及類型等等,買方欄位及賣方欄位分別在表格的兩側。
在 2015 年 10 月之前所使用的表格為 HUD-1,之後管理單位改為消費者金融保護局(Consumer Financial Protection Bureau),同時以 Closing Disclosure 表格取代了 HUD-1 表格;隨著新表格的產生同時也公布新的申報流程,買方將會在流程開始時收到貸款估算,在截止日期前三天收到完整五頁的 Closing Disclosure,此時可以將收到的 Closing Disclosure 與貸款估算進行比較,包括貸款額度、利率、每期支付金額、支付計算明細、其他費用及成本等等,雖然包含與 HUD-1 類似的訊息,但內容更為詳盡,通過減少貸款估算和結算披露,減少了文書工作,並提供更清楚及容易的方式來了解抵押貸款的成本,幫助借款人在結帳之前更了解其貸款。
此份表格必須在截止日期前至少三天交到買方手中,以便在截止日之前發現任何錯誤或問題。如果對本披露進行了某些更改,則三天的等待期將重新開始,這是新的申報流程的一大變化。HUD-1 及 Closing Disclosure 完整頁面請參見本文附表。
結語
美國是個快樂天堂,購房保值又可自住使用,相當吸引人,但為了維持房屋可能需要付出一定代價,因此購買前一定要仔細評估。原則上自用房產可用個人名義購買,若是要投資則建議用公司名義購買,使相關成本費用可明確列帳減除。最近美國大城市一些高資產個人已經漸漸轉換投資型態,例如因考量維持成本過高而不再投資房產,轉為購買鄉村地區農場,離大城市約 1~2 小時車程,並以 LLC 型態持有。除可在農場中建造高級別墅,周末假日可享受田園生活外,農場的收入亦足以支付各項稅金與維持費用,農場又有潛在漲價增值空間,可謂一舉數得。
文末照片為筆者擁有的美國大杏仁農莊,可供讀者參考。
附註:不動產資本利得的減稅方式
一般不動產最常見的資本利得減稅可以分為兩種,一個是自用住宅的減免,另一個則是「1031 同類財產交換法 (1031 Like-Kind Exchange)」。
自用住宅部分必須要符合:出售日期以前,五年內自住滿兩年的規定。只要符合規定,每兩年可以使用一次,就利得部分的免稅額來說單身有 25 萬,夫婦合併則有 50 萬美元的額度。
另一個非自用住宅的減稅扣抵方式是使用「1031 同類財產交換法(1031 Like-Kind Exchange)」。原則上,房地產商買賣房地產需繳資本利得稅,但若買賣性質為轉換投資,例如: 賣掉較小或地段不好的樓房,買較大較好的樓房,或從住房出租的房地產,轉到辦公大樓出租的房地產,就可利用國稅局的 1031 法(IRC Sec 1031),不需在出售時繳納資本利得稅。這則法令允許投資人不斷地買賣,以達到不斷遞延資本利得稅的目的,直到最後出售獲利了結為止。如要申報 1031 同類財產交換,納稅人須透過填報 8824 表來申請。其中必須要滿足一些規定:
一、1031 法只適用於商業用途之不動產(Real Property);不適用自住房屋、股票、債券、存貨等財產的交換。商業用途指持有房地產用於商業投資或買賣,其中包含:出租住宅、商辦大樓、農田和商業房地產等。一般而言,性質上適用該法規定之資產,只要用途為出租並收取租金,就可以符合條件。
二、財產交換必須是同性質資產交換(註1),但不需考慮品質及等級差異。原則上,房地產無論是否經過改良,只要是美國境內之不動產皆視為同類而適用 1031 法,例如:公寓大廈可以與商辦大樓交換。然而,只有美國境內的房地產買賣交換才適用;所以,以賣掉台灣的房地產去購買美國的房地產為例,因為台灣的房地產屬海外資產,故不得以 1031 法遞延資本利得稅。1031 法亦不適用於關係人間買賣交換房地產,如:親屬間之交易,若於取得後兩年內出售,其所產生之資本利得,將因關係人交易不適用 1031 法而無法遞延。1031 法僅能達到遞延資本利得稅之目的,倘若出售房地產時有虧損產生,該法並無退稅效果。
三、採用 1031 法進行房產交易時,首先要讓買方知道賣方使用 1031 法交換的意圖,並同意配合。同時與仲介機構(註2)簽訂合約並設立託管帳戶,由該帳戶收取出售價款,通常「產權公司(Title Company)」會有部門從事此交換業務。
接著,必須在房地產賣掉 45 天內,由買賣雙方書面簽字確認替代的房地產,確認的物業建議不超過三個物業,若超過還需符合其它價值及交易規定。最後於 180 天內完成購買交割手續,不能延期。
「1031 同類財產交換法」,藉由允許遞延不斷在買賣房地產中產生的資本利得稅,鼓勵大眾投資新房產代替舊房產,以達獎勵投資的目的。依法只要交換的物業價值大於原來物業的現值,交易中產生之資本利得稅就得以無限期的遞延。但若是新投資價值低於出售的舊投資,或賣方因故收到所謂「好處」(Boots)的現金或其它補償物,例如:債務減免、支付不合格的費用、超額借貸購買新房產和非同類財產交換等,則賣方收到的「好處」視同已獲利了結,並需繳納資本利得稅。
在執行「1031 同類財產交換」時還需考慮「已實現利得」及「好處」兩者之大小,需要比較並取兩者較小金額來認列利得,「已實現利得」是利用被交換物的市價扣除被交換物的帳面加值計算求得,為了讓讀者更容易了解,作者在以下提供案例供讀者參考。
江先生在美國投資一棟房產目前市價 40 萬美元,初始購入成本為 25 萬美元,因為江先生把該棟房產作為出租用途,所以帳上有累積折舊 5 萬美元,目前江先生看上了附近另一棟房產,想要與該房產持有者進行交換,江先生看上的房產價值目前只有 35 萬美元,所以該房產擁有者還會補貼 5 萬美元給江先生。我們要先計算出「已實現利得」再與江先生收到的「好處」5 萬美元做比較,江先生的「已實現利得」為 20 萬美元(江先生換取新房的市價 35 萬美元+5 萬美元-江先生房產帳面價值 20 萬美元),因為收取的「好處」比「已實現利得」低,所以 5 萬美元將會認列為江先生的利得,而 15 萬金為遞延利得(已實現利得 20 萬美元-已認列利得 5 萬美元)將會成為換取的新房產成本的減項,新換入的房產成本將為 20 萬美元(新房產市價 35 萬美元-遞延利得 15 萬美元)。
註1:非同類交換,例如:不動產(房地產)與動產之交換。所謂動產,例如:汽車、家具等。
註2:符合規定的仲介機構是專營 1031 財產交換的公司。親戚或有財務關係的人或公司都不合格,也就是說,過去兩年為賣房者服務的律師、會計師和房地產經紀都不能擔任此仲介角色。

讀者可以從下圖看出江先生在此交易中的利得解析,而此交換會讓江先生所換得的新房成本維持在 20 萬美元,未來江先生出售房產時將以 20 萬美元為基礎來計算資本利得。

然而交易過程中,要尋找一個獨立買家願意以交換的形式取得不動產,基本上不符合現實情況,因此在實際的操作程序上會是透過遞延交換的方式,讓房產代書公司(escrow company)來執行此交換。在交易過程中,為避免 180 天的交換期限逾期,會在有意圖出售時告知房產代書公司未來想做 1031同類交換,並且房產公司會在不動產出售後才開始執行此交換。一旦開始執交換,房產代書公司收到不動產出售款項後將錢保留在其託管帳戶中,此時交換方有 180 天尋找合意的標的物並購入,如果沒有在時間內尋得標的物,則錢會退還給交換方並課徵賣房的資本利得稅,若尋得欲交換之標的,則不動產代書公司會將託管帳戶中的錢轉入資產交換公司,此時資產交換公司會代為持有您要買入的資產,當前匯入後,資產交換公司會將房產再轉入交換人名下,此時交易算是完成。
一般因為如果交換購入之資產價值少於出售金額時,須就差額部分計算資本利得,因此進行房產交換時,不會建議換入價值較低之資產,因為這樣會失去資本利得遞延之效果。
除了一般程序交換,也可使用倒轉交換。一般程序是將物業出讓後再換入新物業,但是也可以先換入新物業後再將原先的物業交換出去。
整個程序完成後,必須要申報 8824 表,若有出售獲利也要用附表 D 及 4797 表申報資本利得。
在一般的實務上會先去尋找標的,並可以訂明因為要適用於 1031 交換條例,為此一旦無法達成相關條件,就不會出售原有的資產,以確保稅負遞延。








台北江先生在商場打拚數十年,事業有成,家族公司已於數年前在台灣證券交易所上市,幾年前他私募投資的股份轉讓也有數倍利潤。江先生看到台灣食品安全問題層出不窮,加上幾個鄰居和朋友都已經移民美國,因此最近也對美國移民動心,前些日子到了洛杉磯、舊金山等地考察一番,有機會在朋友的獨棟別墅中住了幾天,發現美國的居住環境實在太好了。一到假日,公園裡辦起露天音樂會,夏天的傍晚在社區中散步,陣陣涼風送來淡淡花香,不時還有鄰居孩子騎著單車在小樹林中穿梭,簡直就像住在人間天堂。
江先生終於忍不住到了附近的市中心詢問房產仲介,類似此房子售價為何?讓他驚訝的是,將近4,000 平方英尺(約 112 坪) 6 房 3 廳 6 衛,居然才250 萬美元,折合台幣也才 7,500 萬左右,在台北市此價錢只能買個 70 坪 3 房 2 廳 2 衛的一層樓,根本不可能有獨棟別墅。但令江先生有些擔心的是,聽說美國買房程序非常複雜,每年房產稅非常高,尤其高級獨棟別墅維持費更高,真的是如此嗎?
專家解析
在美國置產購房,最需要考慮的就是地點,在大城市、學區好的地點,房價高、房產稅也高,從購房開始,各項費用將緊接而來,可分成二大類來說明:
第一類:一次性成本
即購房支出加上貸款公司處理貸款費、貸款者信用調查費、房產證書可靠性調查費、房產估價費、土地測量費、貸款者律師、地方政府契約登記費、交易費、印花稅費等等。根據房產地點不同,費用總額大約是房產價格的 3~5%。另外還有賣方和買方仲介費,一般不會超過房產交易費的 6%,此部分仲介費通常由賣方承擔。
第二類:維持性成本(年度費用)
一、房產稅(Property Tax)
房產稅是依據房產的應稅價值乘以房產稅稅率來計算,2018 年稅改後,可列舉的房產稅金額最多為 10,000 美元;房產稅稅率是由州和地方政府根據各地財政需要來制定。目前加州政府因為 13 號提案(Proposition 13)的規定,房產稅的一般稅率(General Tax Rate)是固定在 1%,而各地方政府可依據財政需求,加徵一些特殊費用,故加州各地區的稅率會有些微差異,大約是落在 1.1~1.6% 之間。房產應稅價值一般是交易價,若太久無交易記錄則由各地政府估價師估計的房產公平市價,但有些地方政府允許一定折扣率,而房產納稅價就會調整為房產公平市價與折扣率的乘積。每年 7 月 1 日地方政府機構會確定最新的房產應稅價值。
房產稅之繳納,以加州為例,地方政府會在每年 11 月 1 日前郵寄納稅通知書給每位房屋所有權人,通常會拆分為 11 月 1 日及隔年 2 月 1 日兩次繳款單。繳款期限分別為 12 月 10 日及 4 月 10 日,若逾期繳納則會有 10% 的罰金;另外,若所有權人收到地方政府寄來的拖欠通知後卻仍未繳清,將會加計每月 1.5% 的罰金,自通知上的稅金拖欠(tax-defaulted)日起算 ;若自稅金拖欠日起五年後仍未繳納稅金及相關罰款,最後房屋可能會面臨被政府沒收拍賣的命運。
下圖為加州實際的房產稅納稅通知書樣本,提供給讀者參考:
加州房產稅納稅通知書樣本


二、房屋維護成本
一旦購買房產,每年維持此房子除房產稅外,通常還有下列主要維持費用:
1. 購買房屋保險:一般均會購買火險,其包括房屋本身結構,如果因火災或天災房屋全毀,保險將代付房貸餘額,或重建的費用。不同保險包括的範圍不同,保費高低也有很大差異,尤其房子若有貸款,貸款銀行會要求房主購買保險,作為房貸銀行確保貸款能得到償還的必要條件。另外在地震多發地帶,有額外的地震保險;水災多的地區有水災保險。
2. 物業管理費:若房產位於一個社區或者公寓樓內,屋主需要支付物業費。在紐約洛杉磯等大城市,物業費往往高於房產稅很多。
3. 維修費:美國房子大多為木質結構。獨棟房更是用木頭建造的,房子外面看到的石頭或者磚頭均屬裝飾,屋頂則為特殊的油氈,因屬木質建築,定期油漆、屋頂更換免不了。一般建議每年準備房價的 1% 作為整修費用,若房子租給別人,房東可能有一些困擾,修水管、空調、浴室馬桶免不了,所有維護和整修費用均由屋主負擔。購買房子出租不可不慎,若遇到素質不佳的房客,每年維修費用可能高達 4%,若再加上房產稅的負擔,租金可能不夠支付相關稅負。
4. 庭院、泳池和草坪維護費用:有庭院、泳池的房屋就必須花錢維護。請人剪草等基本維護,每月費用在 80~250 美元間。自己動手可省下一筆開支,但還是需要買肥料、器材、補種花草、泳池清潔藥品等支出。
5. 房貸利息:房貸利息多寡視房貸攤還期限長短、付款的頻率和利率而定。如果選擇浮動利率貸款,利率還可能變動。
三、房屋出售交易和法律費用
房產持有一段時間若想出售,需要考慮支付的經紀人佣金,一般為 6%,此外買賣雙方在轉移產權時也要付各種手續費,因此買房時必須預留一些錢付這些額外費用。房屋出售產生資本利得,還必須依聯邦及各州規定繳交資本利得稅金;若符合自用房屋規定的房屋還可以享有 25 萬的免稅額(詳 Q15 介紹)。另外關於不動產資本利得的減稅方式將在文末附註中詳細說明。
四、交易時需申報表格
一般在房屋交易買賣時,房屋仲介會逐項列出房地產交易時向買方和賣方施加的所有費用,所使用的表格為HUD-1 (Department of Housing and Urban Development Settlement Statement),這是政府發布的標準表格,交易時買賣雙方各會收到一份,其中各列出雙方在交易中的所有相關費用,包含房屋賣價、需繳地方稅稅金(County Taxes、City Taxes)、貸款費用及類型等等,買方欄位及賣方欄位分別在表格的兩側。
在 2015 年 10 月之前所使用的表格為 HUD-1,之後管理單位改為消費者金融保護局(Consumer Financial Protection Bureau),同時以 Closing Disclosure 表格取代了 HUD-1 表格;隨著新表格的產生同時也公布新的申報流程,買方將會在流程開始時收到貸款估算,在截止日期前三天收到完整五頁的 Closing Disclosure,此時可以將收到的 Closing Disclosure 與貸款估算進行比較,包括貸款額度、利率、每期支付金額、支付計算明細、其他費用及成本等等,雖然包含與 HUD-1 類似的訊息,但內容更為詳盡,通過減少貸款估算和結算披露,減少了文書工作,並提供更清楚及容易的方式來了解抵押貸款的成本,幫助借款人在結帳之前更了解其貸款。
此份表格必須在截止日期前至少三天交到買方手中,以便在截止日之前發現任何錯誤或問題。如果對本披露進行了某些更改,則三天的等待期將重新開始,這是新的申報流程的一大變化。HUD-1 及 Closing Disclosure 完整頁面請參見本文附表。
結語
美國是個快樂天堂,購房保值又可自住使用,相當吸引人,但為了維持房屋可能需要付出一定代價,因此購買前一定要仔細評估。原則上自用房產可用個人名義購買,若是要投資則建議用公司名義購買,使相關成本費用可明確列帳減除。最近美國大城市一些高資產個人已經漸漸轉換投資型態,例如因考量維持成本過高而不再投資房產,轉為購買鄉村地區農場,離大城市約 1~2 小時車程,並以 LLC 型態持有。除可在農場中建造高級別墅,周末假日可享受田園生活外,農場的收入亦足以支付各項稅金與維持費用,農場又有潛在漲價增值空間,可謂一舉數得。
文末照片為筆者擁有的美國大杏仁農莊,可供讀者參考。
附註:不動產資本利得的減稅方式
一般不動產最常見的資本利得減稅可以分為兩種,一個是自用住宅的減免,另一個則是「1031 同類財產交換法 (1031 Like-Kind Exchange)」。
自用住宅部分必須要符合:出售日期以前,五年內自住滿兩年的規定。只要符合規定,每兩年可以使用一次,就利得部分的免稅額來說單身有 25 萬,夫婦合併則有 50 萬美元的額度。
另一個非自用住宅的減稅扣抵方式是使用「1031 同類財產交換法(1031 Like-Kind Exchange)」。原則上,房地產商買賣房地產需繳資本利得稅,但若買賣性質為轉換投資,例如: 賣掉較小或地段不好的樓房,買較大較好的樓房,或從住房出租的房地產,轉到辦公大樓出租的房地產,就可利用國稅局的 1031 法(IRC Sec 1031),不需在出售時繳納資本利得稅。這則法令允許投資人不斷地買賣,以達到不斷遞延資本利得稅的目的,直到最後出售獲利了結為止。如要申報 1031 同類財產交換,納稅人須透過填報 8824 表來申請。其中必須要滿足一些規定:
一、1031 法只適用於商業用途之不動產(Real Property);不適用自住房屋、股票、債券、存貨等財產的交換。商業用途指持有房地產用於商業投資或買賣,其中包含:出租住宅、商辦大樓、農田和商業房地產等。一般而言,性質上適用該法規定之資產,只要用途為出租並收取租金,就可以符合條件。
二、財產交換必須是同性質資產交換(註1),但不需考慮品質及等級差異。原則上,房地產無論是否經過改良,只要是美國境內之不動產皆視為同類而適用 1031 法,例如:公寓大廈可以與商辦大樓交換。然而,只有美國境內的房地產買賣交換才適用;所以,以賣掉台灣的房地產去購買美國的房地產為例,因為台灣的房地產屬海外資產,故不得以 1031 法遞延資本利得稅。1031 法亦不適用於關係人間買賣交換房地產,如:親屬間之交易,若於取得後兩年內出售,其所產生之資本利得,將因關係人交易不適用 1031 法而無法遞延。1031 法僅能達到遞延資本利得稅之目的,倘若出售房地產時有虧損產生,該法並無退稅效果。
三、採用 1031 法進行房產交易時,首先要讓買方知道賣方使用 1031 法交換的意圖,並同意配合。同時與仲介機構(註2)簽訂合約並設立託管帳戶,由該帳戶收取出售價款,通常「產權公司(Title Company)」會有部門從事此交換業務。
接著,必須在房地產賣掉 45 天內,由買賣雙方書面簽字確認替代的房地產,確認的物業建議不超過三個物業,若超過還需符合其它價值及交易規定。最後於 180 天內完成購買交割手續,不能延期。
「1031 同類財產交換法」,藉由允許遞延不斷在買賣房地產中產生的資本利得稅,鼓勵大眾投資新房產代替舊房產,以達獎勵投資的目的。依法只要交換的物業價值大於原來物業的現值,交易中產生之資本利得稅就得以無限期的遞延。但若是新投資價值低於出售的舊投資,或賣方因故收到所謂「好處」(Boots)的現金或其它補償物,例如:債務減免、支付不合格的費用、超額借貸購買新房產和非同類財產交換等,則賣方收到的「好處」視同已獲利了結,並需繳納資本利得稅。
在執行「1031 同類財產交換」時還需考慮「已實現利得」及「好處」兩者之大小,需要比較並取兩者較小金額來認列利得,「已實現利得」是利用被交換物的市價扣除被交換物的帳面加值計算求得,為了讓讀者更容易了解,作者在以下提供案例供讀者參考。
江先生在美國投資一棟房產目前市價 40 萬美元,初始購入成本為 25 萬美元,因為江先生把該棟房產作為出租用途,所以帳上有累積折舊 5 萬美元,目前江先生看上了附近另一棟房產,想要與該房產持有者進行交換,江先生看上的房產價值目前只有 35 萬美元,所以該房產擁有者還會補貼 5 萬美元給江先生。我們要先計算出「已實現利得」再與江先生收到的「好處」5 萬美元做比較,江先生的「已實現利得」為 20 萬美元(江先生換取新房的市價 35 萬美元+5 萬美元-江先生房產帳面價值 20 萬美元),因為收取的「好處」比「已實現利得」低,所以 5 萬美元將會認列為江先生的利得,而 15 萬金為遞延利得(已實現利得 20 萬美元-已認列利得 5 萬美元)將會成為換取的新房產成本的減項,新換入的房產成本將為 20 萬美元(新房產市價 35 萬美元-遞延利得 15 萬美元)。
註1:非同類交換,例如:不動產(房地產)與動產之交換。所謂動產,例如:汽車、家具等。
註2:符合規定的仲介機構是專營 1031 財產交換的公司。親戚或有財務關係的人或公司都不合格,也就是說,過去兩年為賣房者服務的律師、會計師和房地產經紀都不能擔任此仲介角色。

讀者可以從下圖看出江先生在此交易中的利得解析,而此交換會讓江先生所換得的新房成本維持在 20 萬美元,未來江先生出售房產時將以 20 萬美元為基礎來計算資本利得。

然而交易過程中,要尋找一個獨立買家願意以交換的形式取得不動產,基本上不符合現實情況,因此在實際的操作程序上會是透過遞延交換的方式,讓房產代書公司(escrow company)來執行此交換。在交易過程中,為避免 180 天的交換期限逾期,會在有意圖出售時告知房產代書公司未來想做 1031同類交換,並且房產公司會在不動產出售後才開始執行此交換。一旦開始執交換,房產代書公司收到不動產出售款項後將錢保留在其託管帳戶中,此時交換方有 180 天尋找合意的標的物並購入,如果沒有在時間內尋得標的物,則錢會退還給交換方並課徵賣房的資本利得稅,若尋得欲交換之標的,則不動產代書公司會將託管帳戶中的錢轉入資產交換公司,此時資產交換公司會代為持有您要買入的資產,當前匯入後,資產交換公司會將房產再轉入交換人名下,此時交易算是完成。
一般因為如果交換購入之資產價值少於出售金額時,須就差額部分計算資本利得,因此進行房產交換時,不會建議換入價值較低之資產,因為這樣會失去資本利得遞延之效果。
除了一般程序交換,也可使用倒轉交換。一般程序是將物業出讓後再換入新物業,但是也可以先換入新物業後再將原先的物業交換出去。
整個程序完成後,必須要申報 8824 表,若有出售獲利也要用附表 D 及 4797 表申報資本利得。
在一般的實務上會先去尋找標的,並可以訂明因為要適用於 1031 交換條例,為此一旦無法達成相關條件,就不會出售原有的資產,以確保稅負遞延。








Q30 以家庭有限責任合夥組織(Family Limited Partnership, FLP) 持有財產可達到財產傳承與節稅之目的?
案例
傅先生來自江蘇一個相當成功的企業家,有鑑於中國因汙染過於嚴重,兒子又想到美國讀書求學享有好的教育,自2011年起就開始有移民計劃,他所尋求方式與目前中國一般移民美國之模式類似,先找到一家有辦理移民豐富經驗的移民公司,並尋求好的 EB-5 投資項目,經過兩年的等待終於順利地踏上美國的土地。
隨著美國移民之進行,傅先生陸續將中國部分財產移轉進到美國,也有心理準備美國是一個高稅負的國家,尤其美國有遺產贈與稅是目前中國所沒有的。他透過專業諮詢了解到美國遺產與贈與稅截至目前(2019年)尚有高額的免稅額,考慮在免稅額 1,140 萬美元額度內贈與兒子,但考慮到孩子還小,未來變數很多,若直接贈與享有免稅額可能非最好方式,因此想要在美國成立不可撤銷信託但受託人不易尋找、專業受託公司受託費用又高,有何方式能達到合法節稅又能財富傳承?
專家解析
在美國「不可撤銷信託(Irrevocable Trust)」應可為新移民在財富規劃上可能遇到的問題提供了解決之道,既能達到節稅又能達到財富傳承與風險規避的好方法,可避免受贈人因無法自理財產或婚姻等因素造成受贈財產之損害而減少,又可約定不可撤銷信託受益人(受贈人)取得財產之時間,符合信託設立人之真正想法,甚至可以根據意願分配所得方式,即使未出生的小孩亦可成為受益人。此外也可以考慮到「隔代移轉稅(Generation-Skipping Transfer Tax)」的問題,以避免下一代再進行贈與時又遭課稅,若願意以購買美國人壽保險進行資產管理可能又更相對簡單。
但在美國成立不可撤銷信託最大的問題應該是找不到合適信託受託人,因受託人原則上不可以是受益人,最好是能尋求夫、妻以外之完全獨立第三者且具備美國稅務居民身分(有美國社會安全碼),或是專業的受託公司來擔任受託人,若當事人又不想短時間內將財產直接贈與給子女,但又想充分享有近年來美國高額之遺贈稅免稅扣除額,成立 FLP 可能是一個不錯之選擇。
美國 FLP(Family Limited Partnership)就是依據各州有限合夥法律所規定,由家庭成員所共同成立的一種家庭有限合夥組織,有限合夥是一種類似於普通合夥的合夥企業,主要合夥人包括「普通合夥人」與「有限合夥人」兩類。目前美國接受 EB-5 移民投資之項目投資大多採用此種方式。
所謂「普通合夥人(General Partner)」的法律地位與普通合夥企業的合夥人一樣擁有經營權、享受預先確定的盈利、在債務上承擔與普通合夥企業同樣的無限連帶責任,故為 FLP 主要控制者。若以家庭成員成立 FLP,通常會由主要財產管理者來擔任普通合夥人,其擁有投資比例只要一點點,但可以控制整個組織。
所謂「有限合夥人(Limited Partner)」類似於股份有限公司的股東。他們不能主動參與合夥的管理,只有有限責任,當負債時,其損失不會超過投資資本。
一般成立 FLP 主要方式為具備美國稅務居民之普通合夥人(如父親)將主要財產成立 FLP,並將其中 99% 贈與有限合夥人(如孩子),贈與時美國國稅局曾經允許過用 70% 之市值進行贈與金額認定(2019 年贈與免稅額高達 1,140 萬美元),如此就可不繳或少繳贈與稅,並可規避未來之遺產稅;而孩子取得此股權後未來若有所得,於獨立申報時可能用較低的所得稅率,又能達到合法分散所得稅之目的。在此安排下父親雖然僅擁有 1% 股權但為主要管理與經營者,亦是實質控有財產者,而孩子雖擁有 99% 股份,但其並無實質控股權,因此不用擔心下一代將財產敗掉,而達到財富傳承目的。家族合夥公司設立流程列示如下:

設立步驟
一、選擇一個特定的州(通常為內華達州,因免州稅)設立 FLP 公司,夫妻為 100% 持有人。
二、開立公司銀行帳戶(全美國任何一州均可)。
三、將 100% 股本匯入公司帳戶或直接以財產入資到 FLP,完成資金到位程序。
四、將 99% 股權以贈與方式給小孩,並約定小孩為有限合夥人,對公司營業無管理權;父母留下 1% 股權作為普通合夥人,決定公司的營業內容及營業活動。
五、年度申報所得稅同時申報 709 表的贈與稅。
六、可考慮將 1% 股權之後放入生存信託,可避免法院遺產執行程序。
七、每年進行 FLP 記帳及報稅。
結語
在美國為達到財富傳承、風險規避與降低高額遺產與贈與稅之負擔、撙節信託之管理費,又為避免受贈人可能無法自理財產或婚姻等因素造成財產管理之不確定性,FLP(Family Limited Partnership)就成為一種財富籌劃與節稅的好方法。
案例
傅先生來自江蘇一個相當成功的企業家,有鑑於中國因汙染過於嚴重,兒子又想到美國讀書求學享有好的教育,自2011年起就開始有移民計劃,他所尋求方式與目前中國一般移民美國之模式類似,先找到一家有辦理移民豐富經驗的移民公司,並尋求好的 EB-5 投資項目,經過兩年的等待終於順利地踏上美國的土地。
隨著美國移民之進行,傅先生陸續將中國部分財產移轉進到美國,也有心理準備美國是一個高稅負的國家,尤其美國有遺產贈與稅是目前中國所沒有的。他透過專業諮詢了解到美國遺產與贈與稅截至目前(2019年)尚有高額的免稅額,考慮在免稅額 1,140 萬美元額度內贈與兒子,但考慮到孩子還小,未來變數很多,若直接贈與享有免稅額可能非最好方式,因此想要在美國成立不可撤銷信託但受託人不易尋找、專業受託公司受託費用又高,有何方式能達到合法節稅又能財富傳承?
專家解析
在美國「不可撤銷信託(Irrevocable Trust)」應可為新移民在財富規劃上可能遇到的問題提供了解決之道,既能達到節稅又能達到財富傳承與風險規避的好方法,可避免受贈人因無法自理財產或婚姻等因素造成受贈財產之損害而減少,又可約定不可撤銷信託受益人(受贈人)取得財產之時間,符合信託設立人之真正想法,甚至可以根據意願分配所得方式,即使未出生的小孩亦可成為受益人。此外也可以考慮到「隔代移轉稅(Generation-Skipping Transfer Tax)」的問題,以避免下一代再進行贈與時又遭課稅,若願意以購買美國人壽保險進行資產管理可能又更相對簡單。
但在美國成立不可撤銷信託最大的問題應該是找不到合適信託受託人,因受託人原則上不可以是受益人,最好是能尋求夫、妻以外之完全獨立第三者且具備美國稅務居民身分(有美國社會安全碼),或是專業的受託公司來擔任受託人,若當事人又不想短時間內將財產直接贈與給子女,但又想充分享有近年來美國高額之遺贈稅免稅扣除額,成立 FLP 可能是一個不錯之選擇。
美國 FLP(Family Limited Partnership)就是依據各州有限合夥法律所規定,由家庭成員所共同成立的一種家庭有限合夥組織,有限合夥是一種類似於普通合夥的合夥企業,主要合夥人包括「普通合夥人」與「有限合夥人」兩類。目前美國接受 EB-5 移民投資之項目投資大多採用此種方式。
所謂「普通合夥人(General Partner)」的法律地位與普通合夥企業的合夥人一樣擁有經營權、享受預先確定的盈利、在債務上承擔與普通合夥企業同樣的無限連帶責任,故為 FLP 主要控制者。若以家庭成員成立 FLP,通常會由主要財產管理者來擔任普通合夥人,其擁有投資比例只要一點點,但可以控制整個組織。
所謂「有限合夥人(Limited Partner)」類似於股份有限公司的股東。他們不能主動參與合夥的管理,只有有限責任,當負債時,其損失不會超過投資資本。
一般成立 FLP 主要方式為具備美國稅務居民之普通合夥人(如父親)將主要財產成立 FLP,並將其中 99% 贈與有限合夥人(如孩子),贈與時美國國稅局曾經允許過用 70% 之市值進行贈與金額認定(2019 年贈與免稅額高達 1,140 萬美元),如此就可不繳或少繳贈與稅,並可規避未來之遺產稅;而孩子取得此股權後未來若有所得,於獨立申報時可能用較低的所得稅率,又能達到合法分散所得稅之目的。在此安排下父親雖然僅擁有 1% 股權但為主要管理與經營者,亦是實質控有財產者,而孩子雖擁有 99% 股份,但其並無實質控股權,因此不用擔心下一代將財產敗掉,而達到財富傳承目的。家族合夥公司設立流程列示如下:

設立步驟
一、選擇一個特定的州(通常為內華達州,因免州稅)設立 FLP 公司,夫妻為 100% 持有人。
二、開立公司銀行帳戶(全美國任何一州均可)。
三、將 100% 股本匯入公司帳戶或直接以財產入資到 FLP,完成資金到位程序。
四、將 99% 股權以贈與方式給小孩,並約定小孩為有限合夥人,對公司營業無管理權;父母留下 1% 股權作為普通合夥人,決定公司的營業內容及營業活動。
五、年度申報所得稅同時申報 709 表的贈與稅。
六、可考慮將 1% 股權之後放入生存信託,可避免法院遺產執行程序。
七、每年進行 FLP 記帳及報稅。
結語
在美國為達到財富傳承、風險規避與降低高額遺產與贈與稅之負擔、撙節信託之管理費,又為避免受贈人可能無法自理財產或婚姻等因素造成財產管理之不確定性,FLP(Family Limited Partnership)就成為一種財富籌劃與節稅的好方法。
案例
王先生早期七○年代赴美國留學多年後,與同是留學生的女友在當地結婚生子。王先生本想取得博士學位就回台工作,但他和太太在某些機緣下,都獲得不錯的工作機會,此外考慮到未來子女的教育環境,因此兩人和台灣的家人討論了一段時日,最後決定繼續留在美國兼顧工作與家庭。
夫妻倆及小孩均是美國公民,但現階段王先生和太太年紀已大也近退休年齡,多年積蓄及房產也達 2,300 萬美元,王先生看到部分華人朋友都委託了律師及會計師來設立生前信託,他想知道他的這些財產需不需要做生前信託?有沒有生前信託的差別何在?
專家解析
在美國可設立的信託種類非常繁多,會隨著目的與需要不同,而成立不同種類的信託,本書無法在此一一詳述,僅就華人最為需要的幾種來加以說明。我們以下所談的生前信託(Living Trust)是指可撤銷的生前信託,只要信託設立人(通常是指財產授予人)仍然有自主能力,這樣的生前信託可以隨時被設立人修改或中止。
設立了生前信託後,個人可以將所有的資產(例如房子、銀行帳戶和股票等)放進這個信託裡,在設立人生前以他的利益為管理原則,在設立人死後可以將資產依其意願轉給受益人。
大多數的生前信託設立人(或稱委託人,Grantor)會先指定自己為信託的資產管理人(或稱受託人,Trustee),如此一來,即使他的資產被放在信託裡,他仍然可在生前支配自己的資產,同時也可以指定一個繼任的受託人(Successor Trustee,個人或機構均可),當設立人不想或不能再管理財產時,便可由繼任的受託人繼續管理信託資產。通常受託人是美國信託公司、銀行信託部、美國公民或綠卡持有者。
生前信託的作用
一、給予受託人合法權利去管理和控制信託裡的資產;
二、在設立人有生之年以本身利益為先,以此作為受託人(如果非設立人本人)管理信託資產的原則;
三、可預先設定設立人死後的信託財產受益人。
生前信託設立人可以自己擔任最初的資產管理人,或選擇其他人為受託人,在設立人自己不能或不願意管理的時候代為管理信託資產。資產管理人是一個受託人(當管理人不是設立人時),因此受到嚴格的約束。例如,受託人在沒有設立人明確的許可下,不可將信託資產用於其個人目的或利益,任何用途皆必須符合信託資產設立人及受益人的利益。
在設立人去世後,受託人應整理設立人所有的資產,付清債務、索賠和稅收後,按照設立人之意願分配財產。與遺囑不同的是,設立人過世後,信託內資產的移轉可以在沒有法院監督或許可的情況下完成。
如果資產沒放入信託,這些資產將由遺產認證法院(Probate Court)監督,而以法律程序移轉至遺囑受益人的名下。該法律程序耗費時日,且可能是一筆不小的支出。舉例來說,加州的遺產在 900 萬美元以下,可抽取 1% 以上費用,紐約州在 500 萬美元以下,可抽取 2.5% 以上費用,金額頗大。遺產認證的好處是在法院的監督下,非債權人只要四個月就可提出主張,缺點則是法院的認證程序需要支付法規費用,以及在複雜情況下衍生的額外費用;所需時間很長,受益人大概得等上一年;另外還需要公開的程序。(關於遺產法院認證的相關支出,請參見附表,以加州及紐約州為例所作的說明。)
但是,假使所有的資產皆能在生前放入生前信託中,則生前信託內資產之處理便可在遺產認證法院以外進行,如此將能節省繼承人的時間和精力,信託設立的資產、價值連同信託受益人的身分也都不會留下公開的紀錄。進行遺產認證的司法程序以分配遺產,遠比依生前信託方式分配財產更加費時,在加州短則六個月,長則可能需要數年;所需各種行政、律師費用也比管理和分配生前信託中的資產來得多。
儘管生前信託可以使設立人過世後的資產處理較為便利,然而因為生前信託的資產移轉不在法院的監督之下,若生前沒有謹慎選擇有信用的受託人,將會有一定程度的風險存在。
以下茲以本案為例說明如何利用生前信託的安排,達到下列三重目的:
一、在其中一方配偶過世後,未過世配偶仍能利用信託的孳益,確保生活無虞;
二、配偶雙方均過世後,確保遺留的資產能順利傳承給子女;
三、降低最終遺產稅負。
基於此,王先生及夫人因為雙方都是公民,可考慮設立一個 AB 信託(原文 AB Trust,是最常見的一種生前信託),將共同資產 2,300 萬美元放入 AB 信託中,指定彼此為生前受益人(Life Beneficiary),而最終受益人(Final Beneficiary)則為其子女。如此夫妻任何一方在世時,皆可以在一定的限制條件下終身利用信託資產所產生的收益及孳息,但無財產所有權。子女則在兩人皆過世後,取得信託中的資產,並且因充分利用到夫妻兩人個別的遺產稅免稅額度(2019 年每一位被繼承人為 1,140 萬美元),實質減免須負擔的遺產稅。
茲以下圖表來說明王氏夫婦設立 AB 信託來管理遺產的流程。

上述信託的訣竅在於,透過信託的安排,未來子女繼承的資產能同時利用到父與母個別的遺產免稅額度;以 2019 年來說,夫妻兩人死亡的免稅額度個別有 1,140 萬美元,合計共有 2,280 萬美元,所以只要夫妻資產在 2,280 萬美元額度以內,都有可能透過信託的安排,無須課徵遺產稅。相對地,倘若未進行信託的規劃,以王先生先過世為例,王先生遺留給王太太的遺產雖因夫妻關係,暫免了遺產稅的課徵,但日後王太太過世時該資產會成為王太太遺產的一部分,超過王太太個人遺產免稅額度的部分,就都要核課遺產稅。
此外,透過上述信託的安排,還帶來其它好處,包括確保王先生與太太未來一方過世後,在世的配偶仍可以繼績仰賴信託的孳益資助生活所需,以及確保最終資產受益人為兩人子女,避免日後其它可能的發展(例如:王太太再婚,另有子女)影響既有子女權益。
每個人都需要設立生前信託嗎?
並非每一個人都需要設立生前信託。通常,沒有孩子和重大資產的年輕夫婦、願意在死後把財產留給配偶的人,一般來說並不需要生前信託,此外如果希望由法院來監督其遺產的人,也不應該設立生前信託。理論上,我們對擁有越多資產的人(特別是擁有房地產)越會建議設立生前信託。
以王先生及王太太的例子而言,我們會強烈建議他們設立生前信託,因為他們有龐大的資產又有孩子,避免將來遺產的分配遭受法院認證的麻煩,設立生前信託,對他們而言是一種不錯的選擇。若王先生、王太太目前均身體健康、感情融洽,可考慮生前共為管理人,一方去世後在世的另一方便成為受託人。另我們建議與規劃遺產的律師討論接替受託人的人選,因為輕率地任命兄弟姊妹之一或其中一位孩子擔任管理人,都有可能引起利益衝突;有時以專業的受託公司做受託人,亦為不錯的選擇。選擇合適的受託人非常重要,因為受託人在沒有法庭監督下將被授予相當大的權限和責任。
生前信託儘管將能免去許多執行遺囑的不便,但是即使有生前信託,遺囑仍然是需要的,它會影響所有在被繼承人名下卻不在生前信託中的資產;一般而言,會在遺囑中規定所有不在信託下的資產,在其往生之後全部移交,視為生前信託的一部分。通常遺囑中也會任命未成年孩子的監護權,任何在信託中為孩子設立的信託資產,仍然會由受託人來管理。
最後是有關生前信託報稅的問題,設立人生前不需要額外申報信託,因為生前信託帳戶的付稅號碼就是個人的社會安全號碼,所有與信託資產有關的收入和費用都已經在個人申報所得稅時申報了。
結語
對於一般夫婦有相當資產(尤其是房產)且希望替子女未來繼承預先規劃的人,建立生前信託即有其相對的必要性。此外,信託法律有其複雜之處,且信託設立的型態可以有多樣變化,例如:如何拆分信託裡的資產(特別是所持有的不動產應如何放置),以達到所得稅和遺產稅稅上的最佳效益,因此還是建議務必透過專業的律師協助,設計符合需求的信託,以確保信託的規劃能達到預期的最終目的。
王先生早期七○年代赴美國留學多年後,與同是留學生的女友在當地結婚生子。王先生本想取得博士學位就回台工作,但他和太太在某些機緣下,都獲得不錯的工作機會,此外考慮到未來子女的教育環境,因此兩人和台灣的家人討論了一段時日,最後決定繼續留在美國兼顧工作與家庭。
夫妻倆及小孩均是美國公民,但現階段王先生和太太年紀已大也近退休年齡,多年積蓄及房產也達 2,300 萬美元,王先生看到部分華人朋友都委託了律師及會計師來設立生前信託,他想知道他的這些財產需不需要做生前信託?有沒有生前信託的差別何在?
專家解析
在美國可設立的信託種類非常繁多,會隨著目的與需要不同,而成立不同種類的信託,本書無法在此一一詳述,僅就華人最為需要的幾種來加以說明。我們以下所談的生前信託(Living Trust)是指可撤銷的生前信託,只要信託設立人(通常是指財產授予人)仍然有自主能力,這樣的生前信託可以隨時被設立人修改或中止。
設立了生前信託後,個人可以將所有的資產(例如房子、銀行帳戶和股票等)放進這個信託裡,在設立人生前以他的利益為管理原則,在設立人死後可以將資產依其意願轉給受益人。
大多數的生前信託設立人(或稱委託人,Grantor)會先指定自己為信託的資產管理人(或稱受託人,Trustee),如此一來,即使他的資產被放在信託裡,他仍然可在生前支配自己的資產,同時也可以指定一個繼任的受託人(Successor Trustee,個人或機構均可),當設立人不想或不能再管理財產時,便可由繼任的受託人繼續管理信託資產。通常受託人是美國信託公司、銀行信託部、美國公民或綠卡持有者。
生前信託的作用
一、給予受託人合法權利去管理和控制信託裡的資產;
二、在設立人有生之年以本身利益為先,以此作為受託人(如果非設立人本人)管理信託資產的原則;
三、可預先設定設立人死後的信託財產受益人。
生前信託設立人可以自己擔任最初的資產管理人,或選擇其他人為受託人,在設立人自己不能或不願意管理的時候代為管理信託資產。資產管理人是一個受託人(當管理人不是設立人時),因此受到嚴格的約束。例如,受託人在沒有設立人明確的許可下,不可將信託資產用於其個人目的或利益,任何用途皆必須符合信託資產設立人及受益人的利益。
在設立人去世後,受託人應整理設立人所有的資產,付清債務、索賠和稅收後,按照設立人之意願分配財產。與遺囑不同的是,設立人過世後,信託內資產的移轉可以在沒有法院監督或許可的情況下完成。
如果資產沒放入信託,這些資產將由遺產認證法院(Probate Court)監督,而以法律程序移轉至遺囑受益人的名下。該法律程序耗費時日,且可能是一筆不小的支出。舉例來說,加州的遺產在 900 萬美元以下,可抽取 1% 以上費用,紐約州在 500 萬美元以下,可抽取 2.5% 以上費用,金額頗大。遺產認證的好處是在法院的監督下,非債權人只要四個月就可提出主張,缺點則是法院的認證程序需要支付法規費用,以及在複雜情況下衍生的額外費用;所需時間很長,受益人大概得等上一年;另外還需要公開的程序。(關於遺產法院認證的相關支出,請參見附表,以加州及紐約州為例所作的說明。)
但是,假使所有的資產皆能在生前放入生前信託中,則生前信託內資產之處理便可在遺產認證法院以外進行,如此將能節省繼承人的時間和精力,信託設立的資產、價值連同信託受益人的身分也都不會留下公開的紀錄。進行遺產認證的司法程序以分配遺產,遠比依生前信託方式分配財產更加費時,在加州短則六個月,長則可能需要數年;所需各種行政、律師費用也比管理和分配生前信託中的資產來得多。
儘管生前信託可以使設立人過世後的資產處理較為便利,然而因為生前信託的資產移轉不在法院的監督之下,若生前沒有謹慎選擇有信用的受託人,將會有一定程度的風險存在。
以下茲以本案為例說明如何利用生前信託的安排,達到下列三重目的:
一、在其中一方配偶過世後,未過世配偶仍能利用信託的孳益,確保生活無虞;
二、配偶雙方均過世後,確保遺留的資產能順利傳承給子女;
三、降低最終遺產稅負。
基於此,王先生及夫人因為雙方都是公民,可考慮設立一個 AB 信託(原文 AB Trust,是最常見的一種生前信託),將共同資產 2,300 萬美元放入 AB 信託中,指定彼此為生前受益人(Life Beneficiary),而最終受益人(Final Beneficiary)則為其子女。如此夫妻任何一方在世時,皆可以在一定的限制條件下終身利用信託資產所產生的收益及孳息,但無財產所有權。子女則在兩人皆過世後,取得信託中的資產,並且因充分利用到夫妻兩人個別的遺產稅免稅額度(2019 年每一位被繼承人為 1,140 萬美元),實質減免須負擔的遺產稅。
茲以下圖表來說明王氏夫婦設立 AB 信託來管理遺產的流程。

上述信託的訣竅在於,透過信託的安排,未來子女繼承的資產能同時利用到父與母個別的遺產免稅額度;以 2019 年來說,夫妻兩人死亡的免稅額度個別有 1,140 萬美元,合計共有 2,280 萬美元,所以只要夫妻資產在 2,280 萬美元額度以內,都有可能透過信託的安排,無須課徵遺產稅。相對地,倘若未進行信託的規劃,以王先生先過世為例,王先生遺留給王太太的遺產雖因夫妻關係,暫免了遺產稅的課徵,但日後王太太過世時該資產會成為王太太遺產的一部分,超過王太太個人遺產免稅額度的部分,就都要核課遺產稅。
此外,透過上述信託的安排,還帶來其它好處,包括確保王先生與太太未來一方過世後,在世的配偶仍可以繼績仰賴信託的孳益資助生活所需,以及確保最終資產受益人為兩人子女,避免日後其它可能的發展(例如:王太太再婚,另有子女)影響既有子女權益。
每個人都需要設立生前信託嗎?
並非每一個人都需要設立生前信託。通常,沒有孩子和重大資產的年輕夫婦、願意在死後把財產留給配偶的人,一般來說並不需要生前信託,此外如果希望由法院來監督其遺產的人,也不應該設立生前信託。理論上,我們對擁有越多資產的人(特別是擁有房地產)越會建議設立生前信託。
以王先生及王太太的例子而言,我們會強烈建議他們設立生前信託,因為他們有龐大的資產又有孩子,避免將來遺產的分配遭受法院認證的麻煩,設立生前信託,對他們而言是一種不錯的選擇。若王先生、王太太目前均身體健康、感情融洽,可考慮生前共為管理人,一方去世後在世的另一方便成為受託人。另我們建議與規劃遺產的律師討論接替受託人的人選,因為輕率地任命兄弟姊妹之一或其中一位孩子擔任管理人,都有可能引起利益衝突;有時以專業的受託公司做受託人,亦為不錯的選擇。選擇合適的受託人非常重要,因為受託人在沒有法庭監督下將被授予相當大的權限和責任。
生前信託儘管將能免去許多執行遺囑的不便,但是即使有生前信託,遺囑仍然是需要的,它會影響所有在被繼承人名下卻不在生前信託中的資產;一般而言,會在遺囑中規定所有不在信託下的資產,在其往生之後全部移交,視為生前信託的一部分。通常遺囑中也會任命未成年孩子的監護權,任何在信託中為孩子設立的信託資產,仍然會由受託人來管理。
最後是有關生前信託報稅的問題,設立人生前不需要額外申報信託,因為生前信託帳戶的付稅號碼就是個人的社會安全號碼,所有與信託資產有關的收入和費用都已經在個人申報所得稅時申報了。
結語
對於一般夫婦有相當資產(尤其是房產)且希望替子女未來繼承預先規劃的人,建立生前信託即有其相對的必要性。此外,信託法律有其複雜之處,且信託設立的型態可以有多樣變化,例如:如何拆分信託裡的資產(特別是所持有的不動產應如何放置),以達到所得稅和遺產稅稅上的最佳效益,因此還是建議務必透過專業的律師協助,設計符合需求的信託,以確保信託的規劃能達到預期的最終目的。
案例
張先生年輕時都在中國打拚事業,直到四十五歲才帶著太太和孩子移民到美國。因為先前在中國開創的裝飾模具事業有成,張先生到美國之後,便開始以當時存下來的錢進行各項投資,幾年下來名下擁有許多公寓及土地。
他最喜愛的休閒活動是高爾夫球,在打球的同時,也常常從球友那探聽到一些在美投資的消息及管道。最近他認識了一個保險人員,這位保險人員建議張先生利用設立信託的方式(ILIT)來購買保單,而這也是在美國很常見用來節省遺產稅的一種方式。究竟甚麼是ILIT?到底有甚麼好處呢?
專家解析
在美國,有工作時要繳納所得稅,死亡後畢生所累積的資產還要繳一次遺產稅。美國是一個萬萬稅的國家,因此一般華人無須等到高齡時才進行稅務規劃。
一般而言,無論納稅義務人是否為高齡,都可以先買一個人壽保險,這在美國是最普遍的方式。因為人壽保險能在人死亡後立刻給付,理賠金便可用以支付遺產稅;然而一個人如在生前購買 100 萬美元之人壽保險,在死亡後,人壽保險給付金 100 萬美元將會被計入死亡人的遺產加以課稅。但是可以透過保險與信託的結合,設立「不可撤銷之人壽保險信託(Irrevocable Life Insurance Trust,簡稱 ILIT)」來節省遺產稅,這是華人應該要認識的規劃工具之一,在此以下圖表示:

「不可撤銷之人壽保險信託」的定義是被保險人設立一個信託來擁有保單,或是把保單移入此信託。將壽險的所有權轉由信託持有,事實上就是把保費透過信託繳納給保險公司,如此可達到轉移資產,日後就可節省遺產稅。
設立此類 ILIT 要注意以下三點:
一、信託本旨一定要是無法撤銷。若信託屬於可撤銷,則設立人就仍會被視為信託的擁有人,這樣的話,保單的理賠及收益將還是會被認做是遺產的一部分,那麼這個信託就沒有節稅的意義了;
二、被保險人不可以是受託人,必須要指定一位法定成年人,或是某個機構作為受託人。受託人通常會是親信的人,或是律師、會計師;
三、一定要在被保險人死亡三年前設立,如果被保險人在設立後不滿三年,信託就不具節稅效果,仍會被課遺產稅。
「不可撤銷之人壽保險信託」的優點,一是可讓指定受益人繼承保險金,而不會成為課稅的標的;另一是將保單放進信託裡,此保單的現金價值不會因為被保險人死亡後受到債權人的影響,亦即債權人不得要求以保險金來清償債務。
此類信託的缺點是,在無法撤銷的情況下,萬一設立人(例如父母)有資金上的急用時,通常不能動用保單,但是如果經由受託人同意,可能可就保單借款。
「不可撤銷之人壽保險信託」是個結合保險和信託的規劃工具,最常見的考量當然就是要達到省遺產稅的目的,也因為是人壽保單的性質,因此在被保險人死亡後,受益人可以立即收到理賠金,有錢可以辦理後事,而不至於臨時傷腦筋。
我們建議,在進行此一方案規劃時,可以找律師協助成立此種不可撤銷之人壽保險信託,一來較為省時省力,二來律師能替納稅義務人注意到因個人需要的不同細節。建議最好在購買人壽保險時就要設立信託。
結語
財富規劃不該等到年老,「不可撤銷之人壽保險信託」是一個可以考慮的工具,如此一來可以確保遺產稅之順利繳納,亦可保障保險理賠金不再受到政府課稅。
附註
以下為設立美國不可撤銷人壽保險信託(Irrevocable Life Insurance Trust,ILIT)的大致流程:
前置作業:設立人選擇保險公司與投保內容。
• 先確定客戶的健康狀況符合美國保險公司願意承保的標準,準備過去病歷與相關資料。
• 申請書,同時在此載明將會由信託方式當要保人持有該保單。
• 建議書,試算投保金額與內容。
步驟一:被保險人向美國保險公司投保。
• 該保險合約之要保人及受益人皆為 ILIT,而 ILIT 之委託人為被保險人本人。
• 投保美國保險公司之保單,必需證明被保險人過世會造成保單受益人經濟損失;而透過 ILIT 投保,保險公司一樣會審核該 ILIT 之受益人與被保險人之間的關係。
• 若被保險人非美國人,在美國無任何財產資料可供保險公司查詢,投保時需另外提供身價證明;一般保額在 500 萬美元以下之保單(會因保險公司不同而有差異),保險公司對身價證明的審核較寬鬆,如委託外國律師或會計師提供之證明文件或銀行帳戶明細或投資帳戶明細,甚至被保險人營運企業的網頁資料均可能作為身價證明。
步驟二:完成體檢,保險公司同意承保。
• 申請書有效期為半年,而美國保險公司所要求的體檢報告是一年內有效即可。
步驟三:設立人委託律師起草信託合約。聘請美國律師及安排美國籍親友或銀行、信託公司、會計師事務所、法律事務所等擔任受託人,設立美國不可撤銷人壽保險信託(ILIT)。
• 該 ILIT 一定要由美國自然人或公司擔任受託人;但美國公司若要擔任受託人需經過非常嚴格的審查過程,所以一般多以自然人為受託人。
• 美國自然人基本上應是美國公民,但近年似乎審核有較寬鬆。
• 可安排順位受託人。
• 該 ILIT 設立之後,委託人不可再主張任何權利或要求變更,故需慎選受託人。
步驟四:受託人至 IRS 申請 ILIT 報稅號碼。
步驟五:受託人至銀行開設信託專戶。
步驟六:信託設立完成且經公證,將信託合約送保險公司做最後審批(依照保單不同、金額大小與保險公司不同而有差異。)
步驟七:保單核發。
步驟八:委託人或委託人之親屬將資金匯入信託專戶。
步驟九:ILIT 及信託帳戶支付保費。
步驟十:當保單出險,保險公司給付保險理賠金予受益 ILIT。
最終受託人依信託本旨,將保險理賠金支付與信託受益人(委託人之子女)。該信託為不可撤銷(Irrevocable),故 ILIT 收到之理賠金已被視為受益人之財產,非委託人的遺產,故受益人取得理賠金不會產生美國遺產稅及所得稅。
張先生年輕時都在中國打拚事業,直到四十五歲才帶著太太和孩子移民到美國。因為先前在中國開創的裝飾模具事業有成,張先生到美國之後,便開始以當時存下來的錢進行各項投資,幾年下來名下擁有許多公寓及土地。
他最喜愛的休閒活動是高爾夫球,在打球的同時,也常常從球友那探聽到一些在美投資的消息及管道。最近他認識了一個保險人員,這位保險人員建議張先生利用設立信託的方式(ILIT)來購買保單,而這也是在美國很常見用來節省遺產稅的一種方式。究竟甚麼是ILIT?到底有甚麼好處呢?
專家解析
在美國,有工作時要繳納所得稅,死亡後畢生所累積的資產還要繳一次遺產稅。美國是一個萬萬稅的國家,因此一般華人無須等到高齡時才進行稅務規劃。
一般而言,無論納稅義務人是否為高齡,都可以先買一個人壽保險,這在美國是最普遍的方式。因為人壽保險能在人死亡後立刻給付,理賠金便可用以支付遺產稅;然而一個人如在生前購買 100 萬美元之人壽保險,在死亡後,人壽保險給付金 100 萬美元將會被計入死亡人的遺產加以課稅。但是可以透過保險與信託的結合,設立「不可撤銷之人壽保險信託(Irrevocable Life Insurance Trust,簡稱 ILIT)」來節省遺產稅,這是華人應該要認識的規劃工具之一,在此以下圖表示:

「不可撤銷之人壽保險信託」的定義是被保險人設立一個信託來擁有保單,或是把保單移入此信託。將壽險的所有權轉由信託持有,事實上就是把保費透過信託繳納給保險公司,如此可達到轉移資產,日後就可節省遺產稅。
設立此類 ILIT 要注意以下三點:
一、信託本旨一定要是無法撤銷。若信託屬於可撤銷,則設立人就仍會被視為信託的擁有人,這樣的話,保單的理賠及收益將還是會被認做是遺產的一部分,那麼這個信託就沒有節稅的意義了;
二、被保險人不可以是受託人,必須要指定一位法定成年人,或是某個機構作為受託人。受託人通常會是親信的人,或是律師、會計師;
三、一定要在被保險人死亡三年前設立,如果被保險人在設立後不滿三年,信託就不具節稅效果,仍會被課遺產稅。
「不可撤銷之人壽保險信託」的優點,一是可讓指定受益人繼承保險金,而不會成為課稅的標的;另一是將保單放進信託裡,此保單的現金價值不會因為被保險人死亡後受到債權人的影響,亦即債權人不得要求以保險金來清償債務。
此類信託的缺點是,在無法撤銷的情況下,萬一設立人(例如父母)有資金上的急用時,通常不能動用保單,但是如果經由受託人同意,可能可就保單借款。
「不可撤銷之人壽保險信託」是個結合保險和信託的規劃工具,最常見的考量當然就是要達到省遺產稅的目的,也因為是人壽保單的性質,因此在被保險人死亡後,受益人可以立即收到理賠金,有錢可以辦理後事,而不至於臨時傷腦筋。
我們建議,在進行此一方案規劃時,可以找律師協助成立此種不可撤銷之人壽保險信託,一來較為省時省力,二來律師能替納稅義務人注意到因個人需要的不同細節。建議最好在購買人壽保險時就要設立信託。
結語
財富規劃不該等到年老,「不可撤銷之人壽保險信託」是一個可以考慮的工具,如此一來可以確保遺產稅之順利繳納,亦可保障保險理賠金不再受到政府課稅。
附註
以下為設立美國不可撤銷人壽保險信託(Irrevocable Life Insurance Trust,ILIT)的大致流程:
前置作業:設立人選擇保險公司與投保內容。
• 先確定客戶的健康狀況符合美國保險公司願意承保的標準,準備過去病歷與相關資料。
• 申請書,同時在此載明將會由信託方式當要保人持有該保單。
• 建議書,試算投保金額與內容。
步驟一:被保險人向美國保險公司投保。
• 該保險合約之要保人及受益人皆為 ILIT,而 ILIT 之委託人為被保險人本人。
• 投保美國保險公司之保單,必需證明被保險人過世會造成保單受益人經濟損失;而透過 ILIT 投保,保險公司一樣會審核該 ILIT 之受益人與被保險人之間的關係。
• 若被保險人非美國人,在美國無任何財產資料可供保險公司查詢,投保時需另外提供身價證明;一般保額在 500 萬美元以下之保單(會因保險公司不同而有差異),保險公司對身價證明的審核較寬鬆,如委託外國律師或會計師提供之證明文件或銀行帳戶明細或投資帳戶明細,甚至被保險人營運企業的網頁資料均可能作為身價證明。
步驟二:完成體檢,保險公司同意承保。
• 申請書有效期為半年,而美國保險公司所要求的體檢報告是一年內有效即可。
步驟三:設立人委託律師起草信託合約。聘請美國律師及安排美國籍親友或銀行、信託公司、會計師事務所、法律事務所等擔任受託人,設立美國不可撤銷人壽保險信託(ILIT)。
• 該 ILIT 一定要由美國自然人或公司擔任受託人;但美國公司若要擔任受託人需經過非常嚴格的審查過程,所以一般多以自然人為受託人。
• 美國自然人基本上應是美國公民,但近年似乎審核有較寬鬆。
• 可安排順位受託人。
• 該 ILIT 設立之後,委託人不可再主張任何權利或要求變更,故需慎選受託人。
步驟四:受託人至 IRS 申請 ILIT 報稅號碼。
步驟五:受託人至銀行開設信託專戶。
步驟六:信託設立完成且經公證,將信託合約送保險公司做最後審批(依照保單不同、金額大小與保險公司不同而有差異。)
步驟七:保單核發。
步驟八:委託人或委託人之親屬將資金匯入信託專戶。
步驟九:ILIT 及信託帳戶支付保費。
步驟十:當保單出險,保險公司給付保險理賠金予受益 ILIT。
最終受託人依信託本旨,將保險理賠金支付與信託受益人(委託人之子女)。該信託為不可撤銷(Irrevocable),故 ILIT 收到之理賠金已被視為受益人之財產,非委託人的遺產,故受益人取得理賠金不會產生美國遺產稅及所得稅。
Q33 非美國稅務居民於美國成立「朝代信託(Dynasty Trust)」之主要目的為何?
案例
林老先生為台灣人,靠著早年打拚攢下諸多積蓄,也因為早期有稅務規劃的概念,因此資產遍及海內外。同時,有鑑於美國教育的開放性,很早就將小孩送到美國發展,林老先生的兒子也早在十年前在美國落地生根並居住在麻州,妻子小孩一家都是美國人。因林老先生年事已高,資產超過一千萬美元,傳給兒子又會增加兒子的遺產稅及所得稅,如果直接贈與給孫子又擔心婚姻糾紛,再加上台灣可能要調升遺產稅,為此感到進退維谷。
林老先生聽說很多美國人皆使用美國信託來保護財產並達到永續傳承的目的,不知道如果自己不是美國人是否也可以設立信託,又有甚麼應該注意的地方?
專家解析
所謂信託,意指委託人將財產轉移予受託人,為公益或受益人之利益所協助處理:財產管理、處分、孳息、分配之信賴關係。信賴關係包含:設立人、受託人、受益人間的關係等,其中設立人與受託人訂立契約將財產交給受託人管理,並將其信託財產與孳息依信託合約約定交付給受益人,此即為信託。
一般來說,信託的成立不外乎是以下原因:保障後代子孫財富、維持家族財富永續、家族事業與財富所有權的繼承、害怕子女或其他人不當管理運用財產、稅務規劃、彈性資產規畫、避免家族分裂、保護信託人及繼承人受到動盪不安及政治危機等的困擾。信託能夠從傳統家族財產的轉移工具,轉變至今成為現代財產管理的一種方式,主要是因為信託發展至今具有高度的靈活性,除了由過去的土地開發至動產,甚至是只要有價值型態存在之資產均可信託。
專業受託人的出現,使得信託資產能夠交由具財經法律知識或極具經驗的專業公司或個人來管理,間接促成了信託制度的蓬勃發展,並且為了後代為美籍居民之受益人所立之美國信託尤其是「朝代信託(Dynasty Trust)」的主要目的,除了能夠讓境外資金進入美國、未來資金能夠永久存在美國投資運用;還可以將中國、台灣個人甚或是第三地持股公司資產或存款由美國朝代信託持有,讓美國以外地區資產正式落地美國,設立人死後轉成不可撤銷信託非授予人信託以達到財富傳承,達成信託資產傳承不再繳納美國移轉稅與「隔代移轉稅(Generation-Skipping Transfer Tax)」(若信託合約撰寫不周依舊可能使得受益人無法擺脫美國移轉稅,建議務必與專業信託律師討論後撰寫)與信託資產不被債權人追索的目的。
就一般美國信託而言,分成「可撤銷信託(Revocable Trust)」以及「不可撤銷信託(Irrevocable Trust)」。可撤銷信託顧名思義,可透過信託合約條款的設計保留彈性,准許信託設立人更改信託合約內容或是撤銷信託,進而取回信託資產;而不可撤銷信託,則是透過設立人放棄信託的撤銷權,將資產從自身切割開來,達到保護資產的效果,就信託的資產保護性而言,這是可撤銷信託所不及的。不過,並非每個人都適合成立不可撤銷信託,因為不同的財產在設立不同形態信託時所會觸及的稅務問題並不相同。另外,財產的所在地也會有相當大的影響,以下分述兩種比較常見的組合。
外國人設立美國「不可撤銷信託」持有「美國資產」
非美國稅務居民於美國境內設立不可撤銷非授予人信託,委託人在信託成立後,將在美國的資產放入信託中。一般在美國信託的設立上,第一要考慮到的是「贈與稅」及「遺產稅」的問題,然而,以設立人為非美國稅務居民並且持有美國本地股票為例,因為股票被視作是無形資產(Intangible Asset),在移入美國不可撤銷信託時,並不會被課徵贈與稅,也就是說非美國人將美國股票放到美國不可撤銷信託中,是不用繳納贈與稅的。反觀,如果是美國非稅務居民設立一個可撤銷信託來持有美國境內的股票,一旦遇到設立人過世的情況,即便設立人是非美國稅務居民,這些股票要先被課徵遺產稅後才可以留存在信託中,看起來雖只差一個字,其稅務效果卻是天壤之別。
美國不可撤銷信託自設立之日開始,就受到美國信託法的管理,若為非授予人信託,美籍受益人或信託需要開始負擔美國信託收益的所得稅負。舉例來說,信託所得如分配給受益人,受益人須就該分配繳納個人所得稅,信託所得如果沒有分配給受益人,留於信託之內,那麼就必須由信託繳納該部分所得稅。至於將資產移入美國信託所產生的美國贈與稅相關問題,簡言之,對於非美國納稅義務人而言,適合放入美國不可撤銷信託的資產,是屬於無贈與稅的資產,例如:美國股票與債券等無形資產,或是美國境外的資產。假設有贈與稅問題,或許可以考慮將資產變形後再處理,當然處理過程中就可能會產生應負擔的代價,和國稅局意圖認定的問題,也是需要加以考慮的條件。
在設立信託時,一來要先考慮當下或是未來可能有的移轉稅風險,二來是信託成立後造成所得稅負的差異,才可以兼顧到最大利益。
外國人設立美國境外「可撤銷信託」持有「美國境外資產」
另外一種情形就是要將海外資產移入美國信託,以非美國納稅義務人來說,可以在美國設立可撤銷信託,那在美國設立美國可撤銷信託又有甚麼特點?重點在於一般美國不可撤銷信託設立後,只要在美國稅法目的上被視為是美國非授予人信託,信託當年度全球所得都需要繳納美國稅,可是美國可撤銷信託因為設立人不是美國納稅義務人,並且在美國稅法目的上被視為是授予人信託,因此所得稅義務將落在非美國納稅義務人身上,如果沒有美國來源所得就不會產生美國所得稅義務,自然不用繳納美國所得稅。
另外美國信託持有境外帳戶,並不涉及其所在國須通報 CRS 的問題,但是美國受託公司對於信託控有之海外金融帳戶仍須通報 FATCA。此外,信託當然一樣可以受到美國法律的保障,可稱是一舉數得。此種信託於設立人死亡時會自動轉換成「不可撤銷信託」,此時性質就從美國可撤銷信託轉換為道地的美國不可撤銷信託,因此,在死亡前境外資產的增值都不需要課徵美國稅。然而,既然設立人在世時資產屬於設立人才有這些好處的話,反之,設立人的債權人當然也可以對此信託主張權利。
以本篇林先生一家人的案例,應用於林老先生並分別設立美國可撤銷及不可撤銷信託。由前述原因,先將林老先生的資產進行分類,除了美國及境外資產外,再將美國財產細分是否會產生遺產贈與稅,另外再細分是否為長期繼承或是短期投資,再決定哪些部分可以馬上放入信託,哪些需要先行處分後再進行。美國境外資產則由可撤銷境外信託持有,相關稅負則端看資產所在地所涉及的問題。
美國信託設立流程
一、確定設立信託所在州,目前可選擇:德拉威爾州、內華達州、新罕布什爾州、南達科塔州。
二、確定要委託的信託律師。
三、確定受託人(信託所在州的專業受託公司或當州居民)。
四、律師草擬信託合約與設立人、受託人(受託公司)到當地公證處簽署信託合約,或在設立人所在國經兩位見證人見證後簽署信託合約。
五、由受託人填寫 SS-4 表向美國國稅局申請信託的稅籍號碼(EIN)。
六、受託人(或受託公司)在美國當地銀行開立信託之銀行帳戶或受託公司保管帳戶。
七、由受託公司投資成立美國 LLC 公司,並由保護人指定之投資委員成為 LLC 公司之經理人,並開立 LLC 之銀行帳戶。
八、設立人境外資金自境外帳戶直接匯入美國信託帳戶,並轉匯至 LLC 帳戶,或是將美國境外財產改為美國信託持有。
九、後續信託也能更進一步持有公司的股票或是 LLC 的利益。
接下來受託人(受託公司)開始依據信託合約給予權限進行資金之管理、投資、孳息取得、資本利得實現或本金之分配。
結語
以「非美國稅務居民」身分設立美國信託並移轉資產到信託,處理得宜可以規避贈與稅以及遺產稅的產生。另外,美國信託設立時為了達到財產保護與避免受益人之債權人請求糾紛,最好將設立人、受託公司(受託人)、受益人、信託保護人相關權利義務定義地非常清楚,財產才不會遭受「債權人(Creditor)」請求財產,或被美國國稅局認定為委託人的財產而遭課美國贈與稅或遺產稅。美國信託法制運作百年,信託合約條款的設計會直接影響到信託在稅法上的認定,衍伸出是否包含所得稅或移轉稅等相當精細的設計,能依據委託人的需求、資產配置狀況去進行調整,並且達到不同資產規劃上的效果,建議設立信託前務必與專業信託律師詳細討論。另外,對於信託更深入的劃分與探討以及稅務效果請詳見《跨境財富傳承與家族信託籌劃實務》一書。
案例
林老先生為台灣人,靠著早年打拚攢下諸多積蓄,也因為早期有稅務規劃的概念,因此資產遍及海內外。同時,有鑑於美國教育的開放性,很早就將小孩送到美國發展,林老先生的兒子也早在十年前在美國落地生根並居住在麻州,妻子小孩一家都是美國人。因林老先生年事已高,資產超過一千萬美元,傳給兒子又會增加兒子的遺產稅及所得稅,如果直接贈與給孫子又擔心婚姻糾紛,再加上台灣可能要調升遺產稅,為此感到進退維谷。
林老先生聽說很多美國人皆使用美國信託來保護財產並達到永續傳承的目的,不知道如果自己不是美國人是否也可以設立信託,又有甚麼應該注意的地方?
專家解析
所謂信託,意指委託人將財產轉移予受託人,為公益或受益人之利益所協助處理:財產管理、處分、孳息、分配之信賴關係。信賴關係包含:設立人、受託人、受益人間的關係等,其中設立人與受託人訂立契約將財產交給受託人管理,並將其信託財產與孳息依信託合約約定交付給受益人,此即為信託。
一般來說,信託的成立不外乎是以下原因:保障後代子孫財富、維持家族財富永續、家族事業與財富所有權的繼承、害怕子女或其他人不當管理運用財產、稅務規劃、彈性資產規畫、避免家族分裂、保護信託人及繼承人受到動盪不安及政治危機等的困擾。信託能夠從傳統家族財產的轉移工具,轉變至今成為現代財產管理的一種方式,主要是因為信託發展至今具有高度的靈活性,除了由過去的土地開發至動產,甚至是只要有價值型態存在之資產均可信託。
專業受託人的出現,使得信託資產能夠交由具財經法律知識或極具經驗的專業公司或個人來管理,間接促成了信託制度的蓬勃發展,並且為了後代為美籍居民之受益人所立之美國信託尤其是「朝代信託(Dynasty Trust)」的主要目的,除了能夠讓境外資金進入美國、未來資金能夠永久存在美國投資運用;還可以將中國、台灣個人甚或是第三地持股公司資產或存款由美國朝代信託持有,讓美國以外地區資產正式落地美國,設立人死後轉成不可撤銷信託非授予人信託以達到財富傳承,達成信託資產傳承不再繳納美國移轉稅與「隔代移轉稅(Generation-Skipping Transfer Tax)」(若信託合約撰寫不周依舊可能使得受益人無法擺脫美國移轉稅,建議務必與專業信託律師討論後撰寫)與信託資產不被債權人追索的目的。
就一般美國信託而言,分成「可撤銷信託(Revocable Trust)」以及「不可撤銷信託(Irrevocable Trust)」。可撤銷信託顧名思義,可透過信託合約條款的設計保留彈性,准許信託設立人更改信託合約內容或是撤銷信託,進而取回信託資產;而不可撤銷信託,則是透過設立人放棄信託的撤銷權,將資產從自身切割開來,達到保護資產的效果,就信託的資產保護性而言,這是可撤銷信託所不及的。不過,並非每個人都適合成立不可撤銷信託,因為不同的財產在設立不同形態信託時所會觸及的稅務問題並不相同。另外,財產的所在地也會有相當大的影響,以下分述兩種比較常見的組合。
外國人設立美國「不可撤銷信託」持有「美國資產」
非美國稅務居民於美國境內設立不可撤銷非授予人信託,委託人在信託成立後,將在美國的資產放入信託中。一般在美國信託的設立上,第一要考慮到的是「贈與稅」及「遺產稅」的問題,然而,以設立人為非美國稅務居民並且持有美國本地股票為例,因為股票被視作是無形資產(Intangible Asset),在移入美國不可撤銷信託時,並不會被課徵贈與稅,也就是說非美國人將美國股票放到美國不可撤銷信託中,是不用繳納贈與稅的。反觀,如果是美國非稅務居民設立一個可撤銷信託來持有美國境內的股票,一旦遇到設立人過世的情況,即便設立人是非美國稅務居民,這些股票要先被課徵遺產稅後才可以留存在信託中,看起來雖只差一個字,其稅務效果卻是天壤之別。
美國不可撤銷信託自設立之日開始,就受到美國信託法的管理,若為非授予人信託,美籍受益人或信託需要開始負擔美國信託收益的所得稅負。舉例來說,信託所得如分配給受益人,受益人須就該分配繳納個人所得稅,信託所得如果沒有分配給受益人,留於信託之內,那麼就必須由信託繳納該部分所得稅。至於將資產移入美國信託所產生的美國贈與稅相關問題,簡言之,對於非美國納稅義務人而言,適合放入美國不可撤銷信託的資產,是屬於無贈與稅的資產,例如:美國股票與債券等無形資產,或是美國境外的資產。假設有贈與稅問題,或許可以考慮將資產變形後再處理,當然處理過程中就可能會產生應負擔的代價,和國稅局意圖認定的問題,也是需要加以考慮的條件。
在設立信託時,一來要先考慮當下或是未來可能有的移轉稅風險,二來是信託成立後造成所得稅負的差異,才可以兼顧到最大利益。
外國人設立美國境外「可撤銷信託」持有「美國境外資產」
另外一種情形就是要將海外資產移入美國信託,以非美國納稅義務人來說,可以在美國設立可撤銷信託,那在美國設立美國可撤銷信託又有甚麼特點?重點在於一般美國不可撤銷信託設立後,只要在美國稅法目的上被視為是美國非授予人信託,信託當年度全球所得都需要繳納美國稅,可是美國可撤銷信託因為設立人不是美國納稅義務人,並且在美國稅法目的上被視為是授予人信託,因此所得稅義務將落在非美國納稅義務人身上,如果沒有美國來源所得就不會產生美國所得稅義務,自然不用繳納美國所得稅。
另外美國信託持有境外帳戶,並不涉及其所在國須通報 CRS 的問題,但是美國受託公司對於信託控有之海外金融帳戶仍須通報 FATCA。此外,信託當然一樣可以受到美國法律的保障,可稱是一舉數得。此種信託於設立人死亡時會自動轉換成「不可撤銷信託」,此時性質就從美國可撤銷信託轉換為道地的美國不可撤銷信託,因此,在死亡前境外資產的增值都不需要課徵美國稅。然而,既然設立人在世時資產屬於設立人才有這些好處的話,反之,設立人的債權人當然也可以對此信託主張權利。
以本篇林先生一家人的案例,應用於林老先生並分別設立美國可撤銷及不可撤銷信託。由前述原因,先將林老先生的資產進行分類,除了美國及境外資產外,再將美國財產細分是否會產生遺產贈與稅,另外再細分是否為長期繼承或是短期投資,再決定哪些部分可以馬上放入信託,哪些需要先行處分後再進行。美國境外資產則由可撤銷境外信託持有,相關稅負則端看資產所在地所涉及的問題。
美國信託設立流程
一、確定設立信託所在州,目前可選擇:德拉威爾州、內華達州、新罕布什爾州、南達科塔州。
二、確定要委託的信託律師。
三、確定受託人(信託所在州的專業受託公司或當州居民)。
四、律師草擬信託合約與設立人、受託人(受託公司)到當地公證處簽署信託合約,或在設立人所在國經兩位見證人見證後簽署信託合約。
五、由受託人填寫 SS-4 表向美國國稅局申請信託的稅籍號碼(EIN)。
六、受託人(或受託公司)在美國當地銀行開立信託之銀行帳戶或受託公司保管帳戶。
七、由受託公司投資成立美國 LLC 公司,並由保護人指定之投資委員成為 LLC 公司之經理人,並開立 LLC 之銀行帳戶。
八、設立人境外資金自境外帳戶直接匯入美國信託帳戶,並轉匯至 LLC 帳戶,或是將美國境外財產改為美國信託持有。
九、後續信託也能更進一步持有公司的股票或是 LLC 的利益。
接下來受託人(受託公司)開始依據信託合約給予權限進行資金之管理、投資、孳息取得、資本利得實現或本金之分配。
結語
以「非美國稅務居民」身分設立美國信託並移轉資產到信託,處理得宜可以規避贈與稅以及遺產稅的產生。另外,美國信託設立時為了達到財產保護與避免受益人之債權人請求糾紛,最好將設立人、受託公司(受託人)、受益人、信託保護人相關權利義務定義地非常清楚,財產才不會遭受「債權人(Creditor)」請求財產,或被美國國稅局認定為委託人的財產而遭課美國贈與稅或遺產稅。美國信託法制運作百年,信託合約條款的設計會直接影響到信託在稅法上的認定,衍伸出是否包含所得稅或移轉稅等相當精細的設計,能依據委託人的需求、資產配置狀況去進行調整,並且達到不同資產規劃上的效果,建議設立信託前務必與專業信託律師詳細討論。另外,對於信託更深入的劃分與探討以及稅務效果請詳見《跨境財富傳承與家族信託籌劃實務》一書。
案例
新移民老劉 2020 年一月初剛剛取得 EB-5 的移民身分,高高興興的飛到美國報到,老鄉老張知道老劉也跟他一樣要來取得臨時綠卡,因此特別到機場接他。老劉很順利的過了美國海關入境美國,家裡成員小孩四人各帶了三萬美元現金(移民美國第一次入境只要申報,並沒有限額一萬美元限制),因此四個人攜帶美元現金入境多達 120,000 美元。入境第一件事,老劉就立即問老張是不是能帶他去看車,畢竟美國車子非常便宜,價格幾乎只有在中國的二分之一,況且在美國沒有車子就好像沒有腳。老張當然立刻引介老劉買了一步奔馳 S500,不到 100,000 美元的價格真是買到賺到,且老劉以現金一次支付相當霸氣。在美國有規定車商如果收到顧客以現金支付全額,則需要通報,如果車商不通報會遭到何種處罰?
專家解析
在美國,藝術畫廊、古董和收藏品商人,珠寶、家具、船隻、飛機或汽車的經銷商,或是當鋪、律師、房地產經紀人、保險公司或旅行社,如果在業務過程中從買方收到超過 10,000美元的現金時,必須在收到款項後的 15 天內提交 8300 表;如果 8300 表截止日期(提交表格的第 15 天或最後一天)是星期六、星期日或法定假日,則會延遲到非星期六,星期日或法定假日的第二天。
必須注意的是,聯邦法規將現金交易的型態擴張並不侷限於單筆交易超過 10,000 美元的現金,許多支付的方式如果加總超過 10,000 美元的現金也在規範之內。例如,買方可能會安排以現金分期付款的方式向賣方付款。如果第一筆付款超過 10,000 美元,則必須在 15 天內提交 8300 表。如果第一筆付款不超過 10,000 美元,必須在首次付款後的一年內加上之後的任何付款,當現金支付總額超過 10,000 美元時,賣方必須在 15 天內提交 8300 表。所提交的任何一張 8300 表,必須顯示提交者的企業的名稱、地址,聯繫人的姓名和電話號碼,以及在該年度從該人收到的應報告現金總額,甚至包括了買家的姓名、生日、稅籍編號、住址、詳細職業以及第二證件上的相關資料。另外必須於提交表格年度的下個年度 1 月 31 日之前,將此報告內容發送給買方。所提交的每份 8300 表副本需保留五年,美國國稅局在 Publication 1544 也解釋了報告這些現金付款的原因、時間和地點,並且介紹了不申報的嚴重處罰;當然企業和個人也可以自願提交有關任意金額可疑交易的 8300 表。
關於現金的定義原則上包括了國內以及國外的貨幣,另外電匯雖然可以以現金方式提領,但不算這裡所定義的「現金」,也不需要在 8300 表上報告。但對於以下任何一項都被算作現金交易:
• 旅行支票(Travelers’ Check)
• 銀行本票(Cashier’s Check)
• 銀行匯票(Bank Draft)
• 匯票(Money Order)
舉實際的案例來說,你是一個金幣經銷商,買方以 13,200 美元的價格向你購買金幣。他用 6,200 美元的美元貨幣和一張面值為 7,000 美元的銀行本票付款。因為銀行本票被視為現金。你已收到超過 10,000 美元的現金,必須為此交易提交 8300 表。
另一個例子,你是一個零售珠寶商,買方以 12,000 美元的價格向你購買珠寶。她用個人支票支付的款項為 9,600 美元,旅行支票總額為 2,400 美元。由於個人支票不被視為現金,因此你在交易中沒有收到超過 10,000 美元的現金,無需提交 8300 表。
以下情況的「交易」,皆被視為聯邦法規規定下的交易行為:
• 銷售商品、服務或財產;
• 物業出租;
• 現金換成其他現金;
• 向信託或託管帳戶提供捐贈;
• 貸款或償還;或
• 現金轉換為可轉讓票據,例如支票或債券。
據資料顯示,2011 年美國財政部總共收到了近二十萬份的 8300 表,另外自 2012 年開始,美國國稅局也提供 8300 表的線上申報,可以透過使用美國財政部金融犯罪執行局的銀行保密法線上申報系統(美國財政部金融犯罪執行網)來提交 8300 表。

8300 表中的資訊會被添加到金融犯罪執法網(FinCEN)的資料庫中,然後該信息與其他 FinCEN 信息(如可疑活動報告和貨幣交易)交叉勾稽,財政部會使用這些交叉報告中的資訊來創建可追踪的金錢踪跡,揭露犯罪活動。
如未能履行以下事項有民事處罰:
故意無視在到期日之前提交正確 8300 表的要求,則罰款金額為:
1. 25,000 美元,或
2. 你收到並需要報告的現金金額(最高 100,000 美元)。
如符合下列情事有刑事處罰:
• 故意不提交 8300 表(Willful failure to file Form 8300),
• 故意提交虛假或欺詐性的 8300 表(Willfully filing a false or fraudulent Form 8300),
• 阻止或試圖阻止 8300 表的提交(Stopping or trying to stop Form 8300 from being filed, and)以及
• 設置、幫助設置或嘗試以一種不必提交 8300 表的方式設置交易(Setting up, helping to set up, or trying to set up a transaction in a way that would make it seem unnecessary to file Form 8300.)
茲將上述內容列表如下以供大家參考:

結語
在大陸、香港、台灣雖然擁有許多方便的電子支付工具,例如微信、銀聯卡、信用卡等,但傳統的現金交易也並非不存在,尤其在一些特定行業裡,大家還是習慣以現金來支付,所以若新移民將此交易習慣帶到美國,遇上大額交易亦用現金來支付,在進行交易過程中可能不知不覺間您的相關訊息已經遭通報,畢竟美國各種通報法令相當齊備。在此建議當您進行跨境交易或是資產安排時,還是必須謹慎以待,原則上還是以匯款方式或開立美國本地銀行的支票為付款方式,寧可讓資金流程留下記錄,也不要引來不必要的困擾。
新移民老劉 2020 年一月初剛剛取得 EB-5 的移民身分,高高興興的飛到美國報到,老鄉老張知道老劉也跟他一樣要來取得臨時綠卡,因此特別到機場接他。老劉很順利的過了美國海關入境美國,家裡成員小孩四人各帶了三萬美元現金(移民美國第一次入境只要申報,並沒有限額一萬美元限制),因此四個人攜帶美元現金入境多達 120,000 美元。入境第一件事,老劉就立即問老張是不是能帶他去看車,畢竟美國車子非常便宜,價格幾乎只有在中國的二分之一,況且在美國沒有車子就好像沒有腳。老張當然立刻引介老劉買了一步奔馳 S500,不到 100,000 美元的價格真是買到賺到,且老劉以現金一次支付相當霸氣。在美國有規定車商如果收到顧客以現金支付全額,則需要通報,如果車商不通報會遭到何種處罰?
專家解析
在美國,藝術畫廊、古董和收藏品商人,珠寶、家具、船隻、飛機或汽車的經銷商,或是當鋪、律師、房地產經紀人、保險公司或旅行社,如果在業務過程中從買方收到超過 10,000美元的現金時,必須在收到款項後的 15 天內提交 8300 表;如果 8300 表截止日期(提交表格的第 15 天或最後一天)是星期六、星期日或法定假日,則會延遲到非星期六,星期日或法定假日的第二天。
必須注意的是,聯邦法規將現金交易的型態擴張並不侷限於單筆交易超過 10,000 美元的現金,許多支付的方式如果加總超過 10,000 美元的現金也在規範之內。例如,買方可能會安排以現金分期付款的方式向賣方付款。如果第一筆付款超過 10,000 美元,則必須在 15 天內提交 8300 表。如果第一筆付款不超過 10,000 美元,必須在首次付款後的一年內加上之後的任何付款,當現金支付總額超過 10,000 美元時,賣方必須在 15 天內提交 8300 表。所提交的任何一張 8300 表,必須顯示提交者的企業的名稱、地址,聯繫人的姓名和電話號碼,以及在該年度從該人收到的應報告現金總額,甚至包括了買家的姓名、生日、稅籍編號、住址、詳細職業以及第二證件上的相關資料。另外必須於提交表格年度的下個年度 1 月 31 日之前,將此報告內容發送給買方。所提交的每份 8300 表副本需保留五年,美國國稅局在 Publication 1544 也解釋了報告這些現金付款的原因、時間和地點,並且介紹了不申報的嚴重處罰;當然企業和個人也可以自願提交有關任意金額可疑交易的 8300 表。
關於現金的定義原則上包括了國內以及國外的貨幣,另外電匯雖然可以以現金方式提領,但不算這裡所定義的「現金」,也不需要在 8300 表上報告。但對於以下任何一項都被算作現金交易:
• 旅行支票(Travelers’ Check)
• 銀行本票(Cashier’s Check)
• 銀行匯票(Bank Draft)
• 匯票(Money Order)
舉實際的案例來說,你是一個金幣經銷商,買方以 13,200 美元的價格向你購買金幣。他用 6,200 美元的美元貨幣和一張面值為 7,000 美元的銀行本票付款。因為銀行本票被視為現金。你已收到超過 10,000 美元的現金,必須為此交易提交 8300 表。
另一個例子,你是一個零售珠寶商,買方以 12,000 美元的價格向你購買珠寶。她用個人支票支付的款項為 9,600 美元,旅行支票總額為 2,400 美元。由於個人支票不被視為現金,因此你在交易中沒有收到超過 10,000 美元的現金,無需提交 8300 表。
以下情況的「交易」,皆被視為聯邦法規規定下的交易行為:
• 銷售商品、服務或財產;
• 物業出租;
• 現金換成其他現金;
• 向信託或託管帳戶提供捐贈;
• 貸款或償還;或
• 現金轉換為可轉讓票據,例如支票或債券。
據資料顯示,2011 年美國財政部總共收到了近二十萬份的 8300 表,另外自 2012 年開始,美國國稅局也提供 8300 表的線上申報,可以透過使用美國財政部金融犯罪執行局的銀行保密法線上申報系統(美國財政部金融犯罪執行網)來提交 8300 表。

8300 表中的資訊會被添加到金融犯罪執法網(FinCEN)的資料庫中,然後該信息與其他 FinCEN 信息(如可疑活動報告和貨幣交易)交叉勾稽,財政部會使用這些交叉報告中的資訊來創建可追踪的金錢踪跡,揭露犯罪活動。
如未能履行以下事項有民事處罰:
故意無視在到期日之前提交正確 8300 表的要求,則罰款金額為:
1. 25,000 美元,或
2. 你收到並需要報告的現金金額(最高 100,000 美元)。
如符合下列情事有刑事處罰:
• 故意不提交 8300 表(Willful failure to file Form 8300),
• 故意提交虛假或欺詐性的 8300 表(Willfully filing a false or fraudulent Form 8300),
• 阻止或試圖阻止 8300 表的提交(Stopping or trying to stop Form 8300 from being filed, and)以及
• 設置、幫助設置或嘗試以一種不必提交 8300 表的方式設置交易(Setting up, helping to set up, or trying to set up a transaction in a way that would make it seem unnecessary to file Form 8300.)
茲將上述內容列表如下以供大家參考:

結語
在大陸、香港、台灣雖然擁有許多方便的電子支付工具,例如微信、銀聯卡、信用卡等,但傳統的現金交易也並非不存在,尤其在一些特定行業裡,大家還是習慣以現金來支付,所以若新移民將此交易習慣帶到美國,遇上大額交易亦用現金來支付,在進行交易過程中可能不知不覺間您的相關訊息已經遭通報,畢竟美國各種通報法令相當齊備。在此建議當您進行跨境交易或是資產安排時,還是必須謹慎以待,原則上還是以匯款方式或開立美國本地銀行的支票為付款方式,寧可讓資金流程留下記錄,也不要引來不必要的困擾。

